Version: 9.15.0
DSC_Exception.hxx File Reference
#include "Utils_SALOME_Exception.hxx"
#include <string>
#include <iostream>
#include <sstream>
#include <memory>
#include "utilities.h"
#include <string.h>
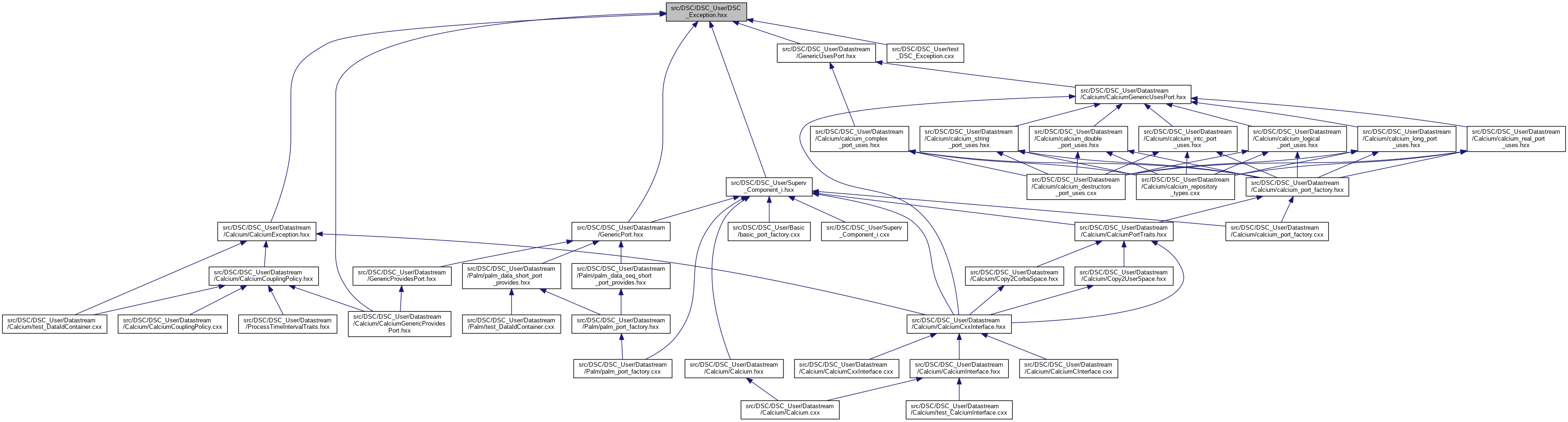
Include dependency graph for DSC_Exception.hxx:
This graph shows which files directly or indirectly include this file:

Go to the source code of this file.

Data Structures

class  OSS
 Class OSS is useful when streaming data through a function that expect a string as parameter. More...
 
struct  DSC_Exception
 

Macros

#define LOC(message)   (message)
 
#define DSC_EXCEPTION(Derived)
 
#define DSC_EXCEPTION_CXX(NameSpace, Derived)   NameSpace::Derived::~Derived(void) noexcept {}
 

Macro Definition Documentation

◆ DSC_EXCEPTION

#define DSC_EXCEPTION (   Derived)
Value:
struct Derived : public DSC_Exception { \
Derived ( const std::string & text, const char *fileName="", const unsigned int lineNumber=0, const char *funcName="" \
) : DSC_Exception(text,fileName,lineNumber,funcName) { \
_exceptionName = #Derived; \
} \
virtual ~Derived(void) noexcept;\
};\
Definition: DSC_Exception.hxx:94

◆ DSC_EXCEPTION_CXX

#define DSC_EXCEPTION_CXX (   NameSpace,
  Derived 
)    NameSpace::Derived::~Derived(void) noexcept {}

◆ LOC

#define LOC (   message)    (message)