Version: 9.15.0
Data Structures
NOTIFICATION_Supplier.hxx File Reference
#include "
SALOME_NOTIFICATION.hxx
"
Include dependency graph for NOTIFICATION_Supplier.hxx:
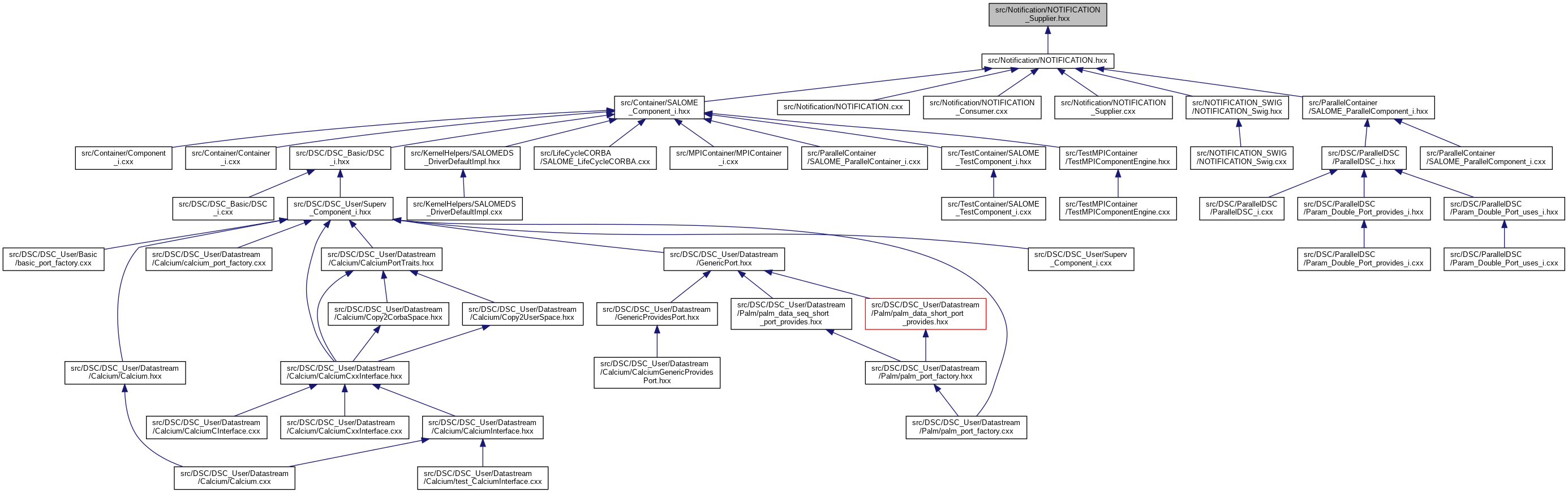
This graph shows which files directly or indirectly include this file:
Go to the source code of this file.
Data Structures
class
NOTIFICATION_Supplier
src
Notification
NOTIFICATION_Supplier.hxx
Copyright © 2007-2025 CEA, EDF, OPEN CASCADE
Copyright © 2003-2007 OPEN CASCADE, EADS/CCR, LIP6, CEA/DEN, CEDRAT, EDF R&D, LEG, PRINCIPIA R&D, BUREAU VERITAS