Version: 9.15.0
PortProperties_i.hxx File Reference
#include "DSC_Basic.hxx"
#include <SALOMEconfig.h>
#include <CORBA_SERVER_HEADER(SALOME_Ports)>
Include dependency graph for PortProperties_i.hxx:
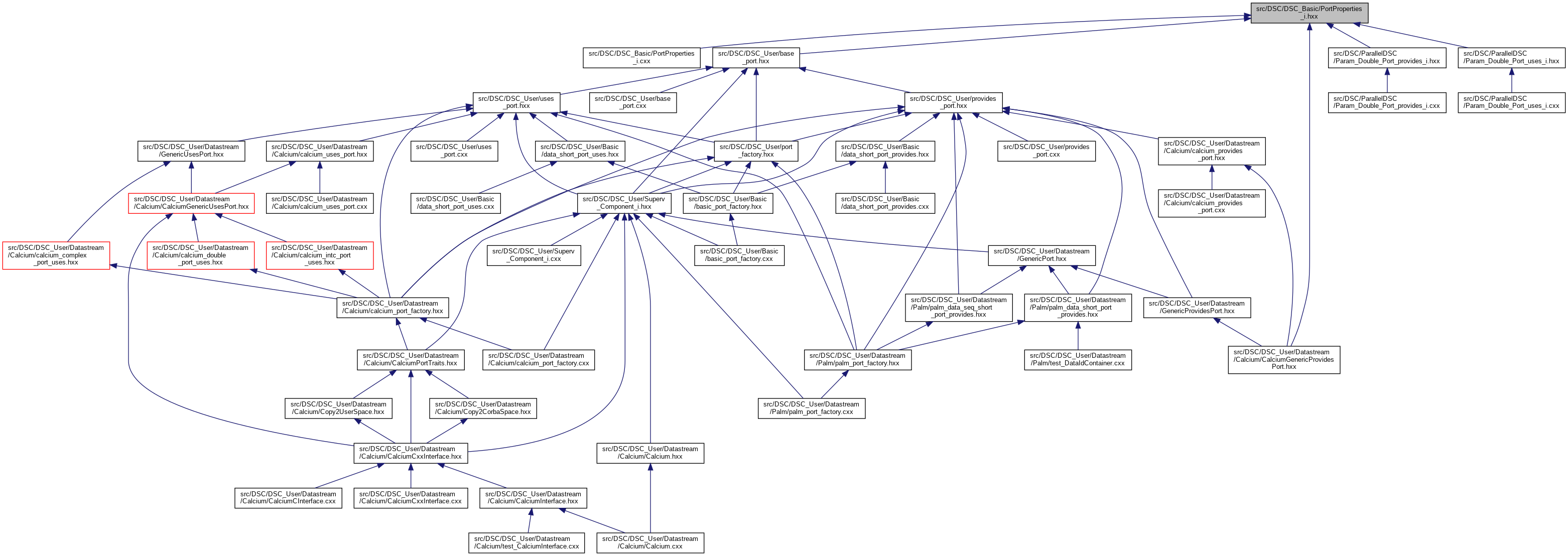
This graph shows which files directly or indirectly include this file:

Go to the source code of this file.

Data Structures

class  PortProperties_i
 This class implements the interface Ports::PortProperties. More...