
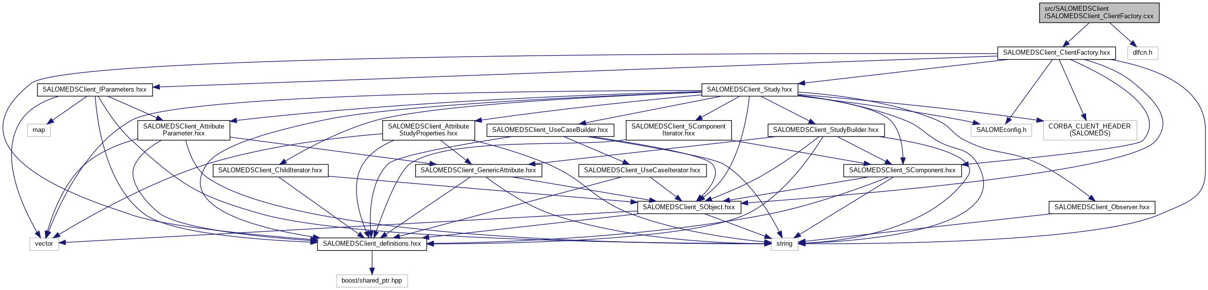
Macros | |
| #define | SALOMEDS_LIB_NAME "libSalomeDS.so" |
| #define | SOBJECT_FACTORY "SObjectFactory" |
| #define | SCOMPONENT_FACTORY "SComponentFactory" |
| #define | STUDY_FACTORY "StudyFactory" |
| #define | STUDY_CREATE "CreateStudy" |
| #define | STUDY_CREATE_WITHOUT_NS "CreateStudyWithoutNS" |
| #define | BUILDER_FACTORY "BuilderFactory" |
| #define | GET_PARAMETERS "GetIParameters" |
| #define | CONVERT_SOBJECT "ConvertSObject" |
| #define | CONVERT_BUILDER "ConvertBuilder" |
Typedefs | |
| typedef SALOMEDSClient_SObject *(* | SOBJECT_FACTORY_FUNCTION) (SALOMEDS::SObject_ptr) |
| typedef SALOMEDSClient_SComponent *(* | SCOMPONENT_FACTORY_FUNCTION) (SALOMEDS::SComponent_ptr) |
| typedef SALOMEDSClient_Study *(* | STUDY_FACTORY_FUNCTION) (SALOMEDS::Study_ptr) |
| typedef void(* | STUDY_CREATE_FUNCTION) (CORBA::ORB_ptr, PortableServer::POA_ptr) |
| typedef SALOMEDSClient_StudyBuilder *(* | BUILDER_FACTORY_FUNCTION) (SALOMEDS::StudyBuilder_ptr) |
| typedef SALOMEDSClient_IParameters *(* | GET_PARAMETERS_FACTORY) (const clt_shared_ptr< SALOMEDSClient_AttributeParameter > &) |
| typedef SALOMEDS::SObject_ptr(* | CONVERT_SOBJECT_FUNCTION) (const clt_shared_ptr< SALOMEDSClient_SObject > &) |
| typedef SALOMEDS::StudyBuilder_ptr(* | CONVERT_BUILDER_FUNCTION) (const clt_shared_ptr< SALOMEDSClient_StudyBuilder > &) |
Variables | |
| static void * | _libHandle = NULL |
| static SOBJECT_FACTORY_FUNCTION | aSObjectFactory = NULL |
| static SCOMPONENT_FACTORY_FUNCTION | aSComponentFactory = NULL |
| static STUDY_FACTORY_FUNCTION | aStudyFactory = NULL |
| static STUDY_CREATE_FUNCTION | aCreateFactory = NULL |
| static BUILDER_FACTORY_FUNCTION | aBuilderFactory = NULL |
| static GET_PARAMETERS_FACTORY | aGetIParameters = NULL |
| static CONVERT_SOBJECT_FUNCTION | aConvertSObject = NULL |
| static CONVERT_BUILDER_FUNCTION | aConvertBuilder = NULL |
| #define BUILDER_FACTORY "BuilderFactory" |
| #define CONVERT_BUILDER "ConvertBuilder" |
| #define CONVERT_SOBJECT "ConvertSObject" |
| #define GET_PARAMETERS "GetIParameters" |
| #define SALOMEDS_LIB_NAME "libSalomeDS.so" |
| #define SCOMPONENT_FACTORY "SComponentFactory" |
| #define SOBJECT_FACTORY "SObjectFactory" |
| #define STUDY_CREATE "CreateStudy" |
| #define STUDY_CREATE_WITHOUT_NS "CreateStudyWithoutNS" |
| #define STUDY_FACTORY "StudyFactory" |
| typedef SALOMEDSClient_StudyBuilder*(* BUILDER_FACTORY_FUNCTION) (SALOMEDS::StudyBuilder_ptr) |
| typedef SALOMEDS::StudyBuilder_ptr(* CONVERT_BUILDER_FUNCTION) (const clt_shared_ptr< SALOMEDSClient_StudyBuilder > &) |
| typedef SALOMEDS::SObject_ptr(* CONVERT_SOBJECT_FUNCTION) (const clt_shared_ptr< SALOMEDSClient_SObject > &) |
| typedef SALOMEDSClient_IParameters*(* GET_PARAMETERS_FACTORY) (const clt_shared_ptr< SALOMEDSClient_AttributeParameter > &) |
| typedef SALOMEDSClient_SComponent*(* SCOMPONENT_FACTORY_FUNCTION) (SALOMEDS::SComponent_ptr) |
| typedef SALOMEDSClient_SObject*(* SOBJECT_FACTORY_FUNCTION) (SALOMEDS::SObject_ptr) |
| typedef void(* STUDY_CREATE_FUNCTION) (CORBA::ORB_ptr, PortableServer::POA_ptr) |
| typedef SALOMEDSClient_Study*(* STUDY_FACTORY_FUNCTION) (SALOMEDS::Study_ptr) |
|
static |
|
static |
Referenced by ClientFactory::StudyBuilder().
|
static |
Referenced by ClientFactory::crbStudyBuilder().
|
static |
Referenced by ClientFactory::crbSObject().
|
static |
Referenced by ClientFactory::createStudy(), and ClientFactory::createStudyWithoutNS().
|
static |
Referenced by ClientFactory::getIParameters().
|
static |
Referenced by ClientFactory::SComponent().
|
static |
Referenced by ClientFactory::SObject().
|
static |
Referenced by ClientFactory::Study().