#include "ResourcesManager_Defs.hxx"#include <string>#include <vector>#include <list>#include <map>#include <iostream>

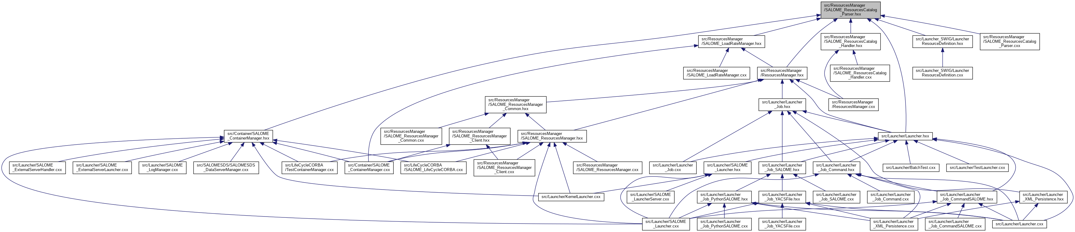
Go to the source code of this file.
Data Structures | |
| class | ResourcesException |
| class | ResourceDataToSort |
| class | ParserResourcesType |
Typedefs | |
| typedef std::map< std::string, ParserResourcesType > | MapOfParserResourcesType |
| typedef std::map< std::string, ParserResourcesType >::iterator | MapOfParserResourcesType_it |
Enumerations | |
| enum | AccessProtocolType { sh , rsh , ssh , srun , pbsdsh , blaunch , rsync } |
| enum | ResourceType { cluster , single_machine } |
| enum | BatchType { none , pbs , lsf , sge , ccc , ll , slurm , vishnu , oar , coorm } |
| enum | MpiImplType { nompi , lam , mpich1 , mpich2 , openmpi , ompi , slurmmpi , prun } |
| typedef std::map<std::string, ParserResourcesType> MapOfParserResourcesType |
| typedef std::map<std::string, ParserResourcesType>::iterator MapOfParserResourcesType_it |
| enum AccessProtocolType |
| enum BatchType |
| enum MpiImplType |
| enum ResourceType |