Base class for observer in observer pattern. More...
#include <Dispatcher.hxx>

Public Member Functions | |
| virtual void | notifyObserver (Node *object, const std::string &event) |
| virtual void | notifyObserver2 (Node *object, const std::string &event, void *something) |
| virtual void | notifyObserverFromClone (Node *originalInstance, const std::string &event, Node *clonedInstanceGeneratingEvent) |
| virtual | ~Observer () |
Base class for observer in observer pattern.
When an event occurs, a registered observer is notified by calling its notifyObserver method with 2 arguments : the object which has emitted the event and the event type. There is no more data. It's the responsability of the observer to request all needed information from the emitting object.
Definition at line 45 of file Dispatcher.hxx.
|
virtual |
Definition at line 29 of file Dispatcher.cxx.
|
virtual |
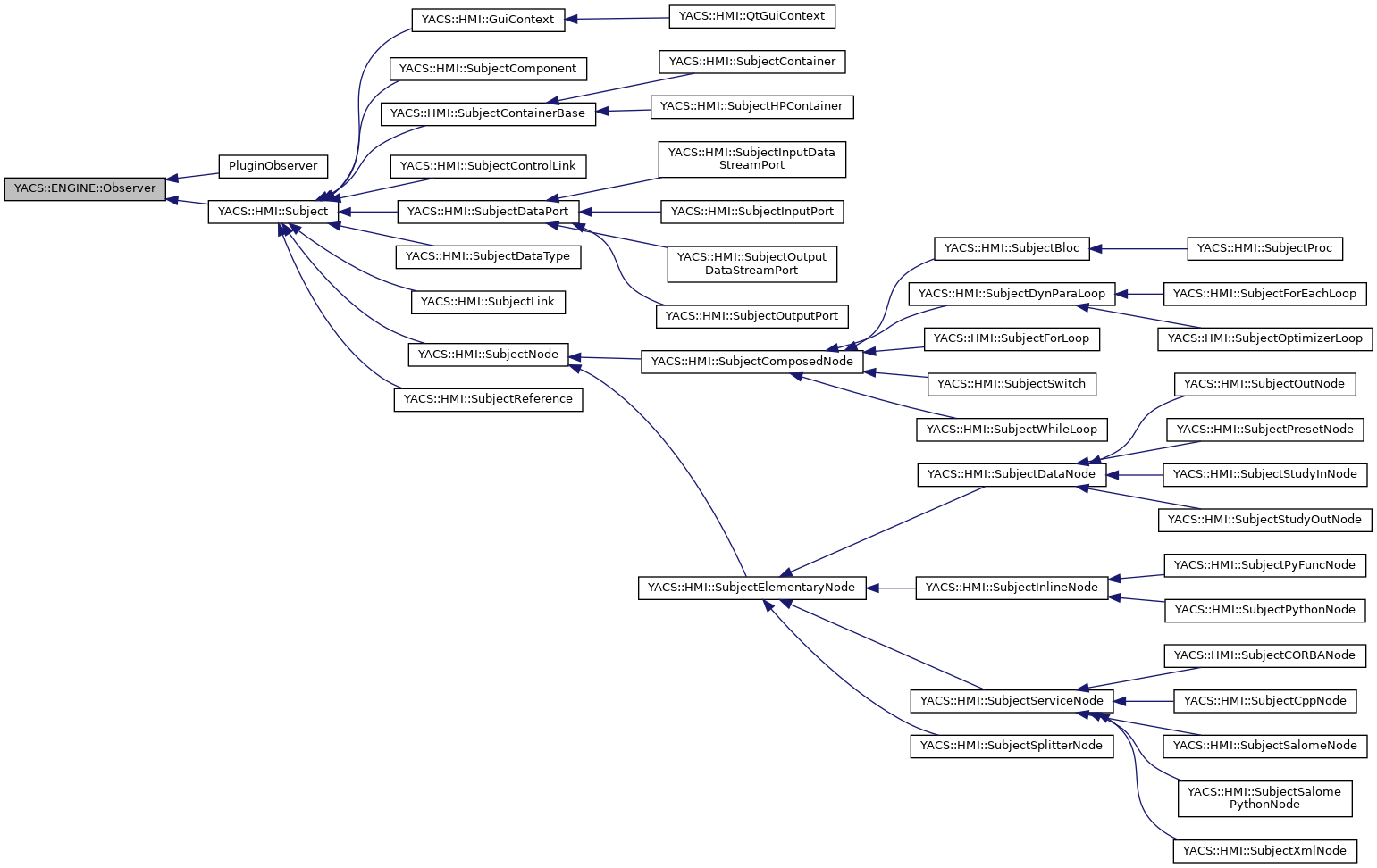
Reimplemented in PluginObserver, and YACS::HMI::SubjectNode.
Definition at line 33 of file Dispatcher.cxx.
References DEBTRACE.
|
virtual |
|
virtual |
Definition at line 43 of file Dispatcher.cxx.
References DEBTRACE.