#include <guiObservers.hxx>


Public Member Functions | |
| SubjectNode (YACS::ENGINE::Node *node, Subject *parent) | |
| virtual | ~SubjectNode () |
| virtual bool | setProperties (std::map< std::string, std::string > properties) |
| virtual std::map< std::string, std::string > | getProperties () |
| virtual bool | reparent (Subject *parent) |
| virtual bool | copy (Subject *parent) |
| virtual std::string | getName () |
| virtual bool | setName (std::string name) |
| virtual YACS::ENGINE::Node * | getNode () |
| virtual void | clean (Command *command=0) |
| void | registerUndoDestroy () |
| SubjectControlLink * | addSubjectControlLink (SubjectControlLink *sub) |
| void | removeSubjectControlLink (SubjectControlLink *sub) |
| std::list< SubjectLink * > | getSubjectLinks () const |
| std::list< SubjectControlLink * > | getSubjectControlLinks () const |
| std::list< SubjectInputPort * > | getSubjectInputPorts () const |
| std::list< SubjectOutputPort * > | getSubjectOutputPorts () const |
| std::list< SubjectInputDataStreamPort * > | getSubjectInputDataStreamPorts () const |
| std::list< SubjectOutputDataStreamPort * > | getSubjectOutputDataStreamPorts () const |
| void | localclean (Command *command=0) |
| virtual void | update (GuiEvent event, int type, Subject *son) |
| virtual void | recursiveUpdate (GuiEvent event, int type, Subject *son) |
| virtual void | removeExternalLinks () |
| virtual void | removeExternalControlLinks () |
| virtual void | saveLinks () |
| virtual void | restoreLinks () |
| virtual bool | putInComposedNode (std::string name, std::string type, bool toSaveRestoreLinks=true) |
| virtual int | isValid () |
| void | setExecState (int execState) |
Public Member Functions inherited from YACS::HMI::Subject | |
| Subject (Subject *parent=0) | |
| virtual | ~Subject () |
| virtual void | attach (GuiObserver *obs) |
| virtual void | detach (GuiObserver *obs) |
| virtual void | select (bool isSelected) |
| virtual std::vector< std::string > | knownProperties () |
| virtual Subject * | getParent () |
| virtual void | setParent (Subject *son) |
| virtual bool | destroy (Subject *son) |
| From user action in Ihm, destroy an object. More... | |
| virtual void | loadChildren () |
| virtual void | loadLinks () |
| virtual void | addSubjectReference (Subject *ref) |
| void | localclean (Command *command=0) |
| void | registerUndoDestroy () |
| void | askRegisterUndoDestroy () |
| bool | isDestructible () |
| virtual TypeOfElem | getType () |
| virtual void | setProgress (std::string newProgress) |
| virtual std::string | getProgress () |
Public Member Functions inherited from YACS::ENGINE::Observer | |
| virtual void | notifyObserver2 (Node *object, const std::string &event, void *something) |
| virtual void | notifyObserverFromClone (Node *originalInstance, const std::string &event, Node *clonedInstanceGeneratingEvent) |
| virtual | ~Observer () |
Static Public Member Functions | |
| static bool | tryCreateLink (SubjectNode *subOutNode, SubjectNode *subInNode) |
Static Public Member Functions inherited from YACS::HMI::Subject | |
| static void | erase (Subject *sub, Command *command=0, bool post=false) |
Protected Member Functions | |
| virtual SubjectInputPort * | addSubjectInputPort (YACS::ENGINE::InputPort *port, std::string name="") |
| virtual SubjectOutputPort * | addSubjectOutputPort (YACS::ENGINE::OutputPort *port, std::string name="") |
| virtual SubjectInputDataStreamPort * | addSubjectIDSPort (YACS::ENGINE::InputDataStreamPort *port, std::string name="") |
| virtual SubjectOutputDataStreamPort * | addSubjectODSPort (YACS::ENGINE::OutputDataStreamPort *port, std::string name="") |
| virtual void | notifyObserver (YACS::ENGINE::Node *object, const std::string &event) |
Protected Attributes | |
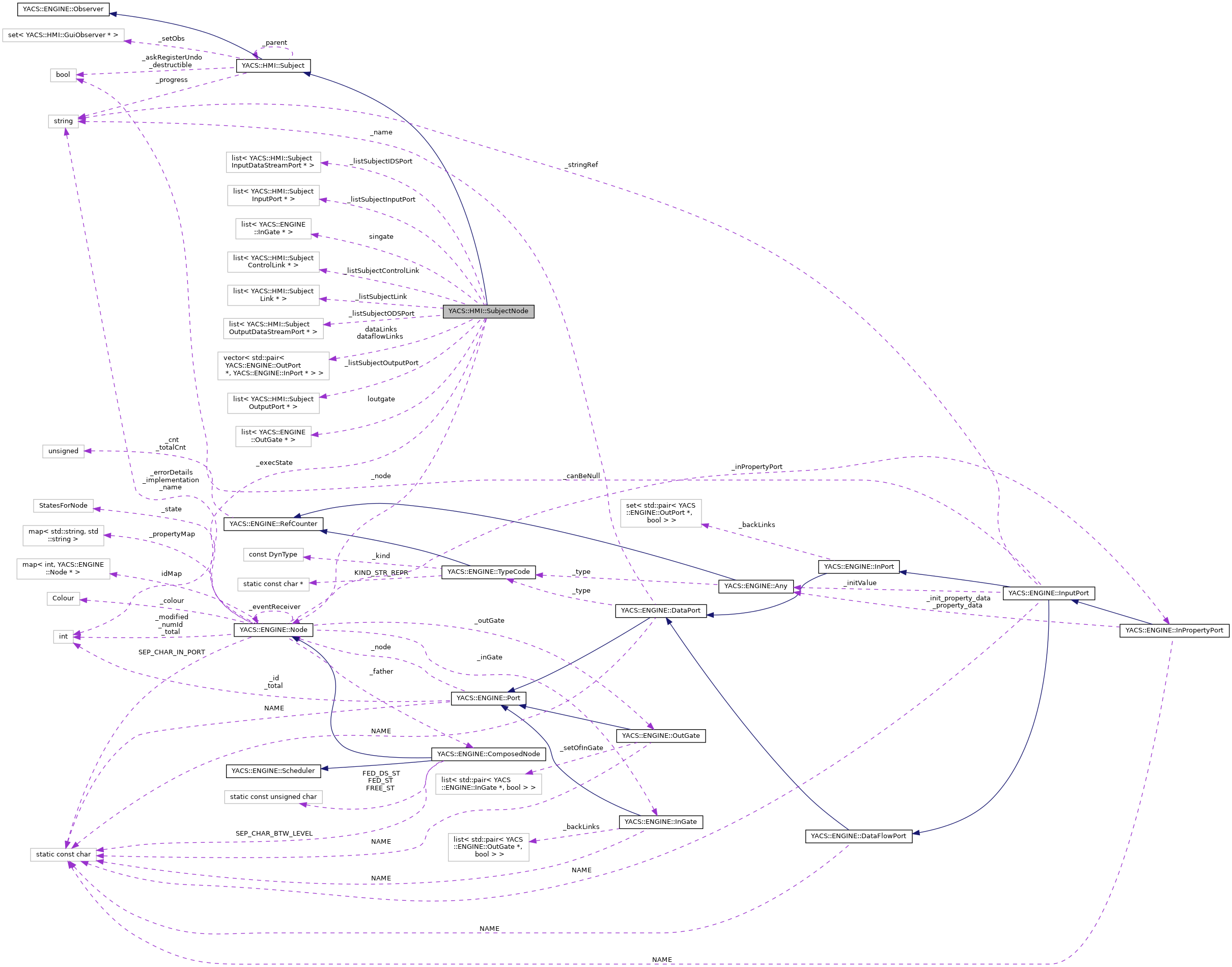
| YACS::ENGINE::Node * | _node |
| std::list< SubjectInputPort * > | _listSubjectInputPort |
| std::list< SubjectOutputPort * > | _listSubjectOutputPort |
| std::list< SubjectInputDataStreamPort * > | _listSubjectIDSPort |
| std::list< SubjectOutputDataStreamPort * > | _listSubjectODSPort |
| std::list< SubjectLink * > | _listSubjectLink |
| std::list< SubjectControlLink * > | _listSubjectControlLink |
| int | _execState |
| std::list< YACS::ENGINE::OutGate * > | loutgate |
| std::list< YACS::ENGINE::InGate * > | singate |
| std::vector< std::pair< YACS::ENGINE::OutPort *, YACS::ENGINE::InPort * > > | dataLinks |
| std::vector< std::pair< YACS::ENGINE::OutPort *, YACS::ENGINE::InPort * > > | dataflowLinks |
Protected Attributes inherited from YACS::HMI::Subject | |
| std::set< GuiObserver * > | _setObs |
| Subject * | _parent |
| bool | _destructible |
| bool | _askRegisterUndo |
| std::string | _progress |
Friends | |
| class | CommandAddInputPortFromCatalog |
| class | CommandAddOutputPortFromCatalog |
| class | CommandAddIDSPortFromCatalog |
| class | CommandAddODSPortFromCatalog |
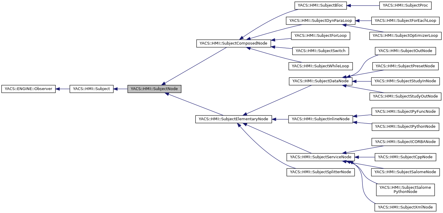
Definition at line 285 of file guiObservers.hxx.
| SubjectNode::SubjectNode | ( | YACS::ENGINE::Node * | node, |
| Subject * | parent | ||
| ) |
Definition at line 503 of file guiObservers.cxx.
References _execState, _listSubjectControlLink, _listSubjectIDSPort, _listSubjectInputPort, _listSubjectLink, _listSubjectODSPort, _listSubjectOutputPort, YACS::ENGINE::Dispatcher::addObserver(), and YACS::UNDEFINED.
|
virtual |
all destruction is done in generic class SubjectNode
Definition at line 520 of file guiObservers.cxx.
References YACS::HMI::GuiContext::_mapOfSubjectNode, _node, DEBTRACE, YACS::ENGINE::ComposedNode::edRemoveChild(), YACS::HMI::GuiContext::getCurrent(), YACS::ENGINE::Node::getFather(), getName(), and YACS::Exception::what().
|
inline |
Definition at line 303 of file guiObservers.hxx.
Referenced by YACS::HMI::SubjectComposedNode::addSubjectControlLink().
|
protectedvirtual |
Definition at line 1188 of file guiObservers.cxx.
References _listSubjectIDSPort, YACS::HMI::GuiContext::_mapOfSubjectDataPort, YACS::HMI::ADD, YACS::HMI::SubjectProc::addComSubjectDataType(), DEBTRACE, YACS::ENGINE::DataPort::edGetType(), YACS::HMI::GuiContext::getCurrent(), YACS::ENGINE::DataPort::getName(), YACS::HMI::GuiContext::getSubjectProc(), YACS::HMI::INPUTDATASTREAMPORT, YACS::ENGINE::TypeCode::name(), YACS::HMI::SubjectDataPort::setName(), and update().
Referenced by YACS::HMI::SubjectElementaryNode::loadChildren(), and YACS::HMI::CommandAddIDSPortFromCatalog::localExecute().
|
protectedvirtual |
Definition at line 1131 of file guiObservers.cxx.
References _listSubjectInputPort, YACS::HMI::GuiContext::_mapOfSubjectDataPort, YACS::HMI::ADD, YACS::HMI::SubjectProc::addSubjectDataType(), DEBTRACE, YACS::ENGINE::DataPort::edGetType(), YACS::HMI::GuiContext::getCurrent(), YACS::ENGINE::DataPort::getName(), YACS::HMI::GuiContext::getSubjectProc(), YACS::HMI::INPUTPORT, YACS::ENGINE::TypeCode::name(), YACS::HMI::SubjectDataPort::setName(), and update().
Referenced by YACS::HMI::SubjectComposedNode::loadChildren(), YACS::HMI::SubjectElementaryNode::loadChildren(), and YACS::HMI::CommandAddInputPortFromCatalog::localExecute().
|
protectedvirtual |
Definition at line 1205 of file guiObservers.cxx.
References _listSubjectODSPort, YACS::HMI::GuiContext::_mapOfSubjectDataPort, YACS::HMI::ADD, YACS::HMI::SubjectProc::addComSubjectDataType(), DEBTRACE, YACS::ENGINE::DataPort::edGetType(), YACS::HMI::GuiContext::getCurrent(), YACS::ENGINE::DataPort::getName(), YACS::HMI::GuiContext::getSubjectProc(), YACS::ENGINE::TypeCode::name(), YACS::HMI::OUTPUTDATASTREAMPORT, YACS::HMI::SubjectDataPort::setName(), and update().
Referenced by YACS::HMI::SubjectElementaryNode::loadChildren(), and YACS::HMI::CommandAddODSPortFromCatalog::localExecute().
|
protectedvirtual |
Definition at line 1172 of file guiObservers.cxx.
References _listSubjectOutputPort, YACS::HMI::GuiContext::_mapOfSubjectDataPort, YACS::HMI::ADD, YACS::HMI::SubjectProc::addComSubjectDataType(), DEBTRACE, YACS::ENGINE::DataPort::edGetType(), YACS::HMI::GuiContext::getCurrent(), YACS::ENGINE::DataPort::getName(), YACS::HMI::GuiContext::getSubjectProc(), YACS::ENGINE::TypeCode::name(), YACS::HMI::OUTPUTPORT, YACS::HMI::SubjectDataPort::setName(), and update().
Referenced by YACS::HMI::SubjectComposedNode::loadChildren(), YACS::HMI::SubjectElementaryNode::loadChildren(), and YACS::HMI::CommandAddOutputPortFromCatalog::localExecute().
|
virtual |
Clean process prior to delete is redefined in derived classes: a local clean treatment relative to the derived class, then a call to the parent class clean method.
Reimplemented from YACS::HMI::Subject.
Reimplemented in YACS::HMI::SubjectDynParaLoop, YACS::HMI::SubjectStudyOutNode, YACS::HMI::SubjectStudyInNode, YACS::HMI::SubjectOutNode, YACS::HMI::SubjectPresetNode, YACS::HMI::SubjectDataNode, YACS::HMI::SubjectSplitterNode, YACS::HMI::SubjectXmlNode, YACS::HMI::SubjectSalomePythonNode, YACS::HMI::SubjectSalomeNode, YACS::HMI::SubjectCppNode, YACS::HMI::SubjectCORBANode, YACS::HMI::SubjectServiceNode, YACS::HMI::SubjectPyFuncNode, YACS::HMI::SubjectPythonNode, YACS::HMI::SubjectInlineNode, YACS::HMI::SubjectElementaryNode, YACS::HMI::SubjectOptimizerLoop, YACS::HMI::SubjectForEachLoop, YACS::HMI::SubjectSwitch, YACS::HMI::SubjectWhileLoop, YACS::HMI::SubjectForLoop, YACS::HMI::SubjectProc, YACS::HMI::SubjectBloc, and YACS::HMI::SubjectComposedNode.
Definition at line 545 of file guiObservers.cxx.
References YACS::HMI::Subject::_askRegisterUndo, YACS::HMI::Subject::clean(), localclean(), and registerUndoDestroy().
Referenced by YACS::HMI::SubjectComposedNode::clean(), and YACS::HMI::SubjectElementaryNode::clean().
|
virtual |
Definition at line 812 of file guiObservers.cxx.
References YACS::HMI::GuiContext::_lastErrorMessage, _node, YACS::HMI::Invocator::add(), DEBTRACE, YACS::HMI::Command::execute(), YACS::ENGINE::ComposedNode::getChildName(), YACS::HMI::GuiContext::getCurrent(), YACS::HMI::GuiContext::getInvoc(), YACS::ENGINE::ComposedNode::getName(), YACS::ENGINE::Node::getName(), getNode(), YACS::HMI::Subject::getParent(), YACS::ENGINE::Node::getProc(), YACS::HMI::GuiContext::getProc(), and YASSERT.
|
virtual |
Reimplemented from YACS::HMI::Subject.
Reimplemented in YACS::HMI::SubjectSplitterNode.
Definition at line 858 of file guiObservers.cxx.
References _node, and YACS::ENGINE::Node::getName().
Referenced by YACS::HMI::SubjectComposedNode::addSubjectControlLink(), YACS::HMI::SubjectComposedNode::addSubjectLink(), YACS::HMI::SubjectServiceNode::addSubjectReference(), YACS::HMI::SubjectServiceNode::associateToComponent(), YACS::HMI::SubjectProc::cleanPostErase(), YACS::HMI::SubjectForEachLoop::completeChildrenSubjectList(), YACS::HMI::GenericGui::displayPortLinks(), YACS::HMI::GuiExecutor::event(), YACS::HMI::SubjectProc::loadProc(), YACS::HMI::SubjectForEachLoop::localclean(), YACS::HMI::SubjectDynParaLoop::localclean(), YACS::HMI::CommandAddLink::localExecute(), YACS::HMI::CommandAddControlLink::localExecute(), YACS::HMI::GenericGui::onEmphasisCtrlLinks(), YACS::HMI::GenericGui::onEmphasisPortLinks(), YACS::HMI::GuiEditor::PutGraphInBloc(), YACS::HMI::GuiEditor::PutGraphInNode(), registerUndoDestroy(), YACS::HMI::SubjectComposedNode::removeControlLink(), removeExternalControlLinks(), YACS::HMI::SubjectComposedNode::removeExternalControlLinks(), removeExternalLinks(), YACS::HMI::SubjectForEachLoop::removeNode(), YACS::HMI::SubjectSwitch::removeNode(), YACS::HMI::SubjectComponent::removeSubServiceFromSet(), YACS::HMI::SubjectControlLink::SubjectControlLink(), YACS::HMI::SubjectLink::SubjectLink(), tryCreateLink(), YACS::HMI::SubjectBloc::~SubjectBloc(), YACS::HMI::SubjectComposedNode::~SubjectComposedNode(), YACS::HMI::SubjectCORBANode::~SubjectCORBANode(), YACS::HMI::SubjectCppNode::~SubjectCppNode(), YACS::HMI::SubjectDataNode::~SubjectDataNode(), YACS::HMI::SubjectDynParaLoop::~SubjectDynParaLoop(), YACS::HMI::SubjectElementaryNode::~SubjectElementaryNode(), YACS::HMI::SubjectForEachLoop::~SubjectForEachLoop(), YACS::HMI::SubjectForLoop::~SubjectForLoop(), YACS::HMI::SubjectInlineNode::~SubjectInlineNode(), ~SubjectNode(), YACS::HMI::SubjectOptimizerLoop::~SubjectOptimizerLoop(), YACS::HMI::SubjectOutNode::~SubjectOutNode(), YACS::HMI::SubjectPresetNode::~SubjectPresetNode(), YACS::HMI::SubjectProc::~SubjectProc(), YACS::HMI::SubjectPyFuncNode::~SubjectPyFuncNode(), YACS::HMI::SubjectPythonNode::~SubjectPythonNode(), YACS::HMI::SubjectSalomeNode::~SubjectSalomeNode(), YACS::HMI::SubjectSalomePythonNode::~SubjectSalomePythonNode(), YACS::HMI::SubjectServiceNode::~SubjectServiceNode(), YACS::HMI::SubjectStudyInNode::~SubjectStudyInNode(), YACS::HMI::SubjectStudyOutNode::~SubjectStudyOutNode(), YACS::HMI::SubjectSwitch::~SubjectSwitch(), YACS::HMI::SubjectWhileLoop::~SubjectWhileLoop(), and YACS::HMI::SubjectXmlNode::~SubjectXmlNode().
|
virtual |
Definition at line 863 of file guiObservers.cxx.
References _node.
Referenced by YACS::HMI::GuiEditor::_createNode(), YACS::HMI::SubjectComposedNode::addSubjectControlLink(), YACS::HMI::SceneBlocItem::arrangeChildNodes(), YACS::HMI::SceneComposedNodeItem::arrangeNodes(), YACS::HMI::EditionScript::changeContainer(), YACS::HMI::SubjectForEachLoop::clean(), YACS::HMI::SubjectSwitch::completeChildrenSubjectList(), YACS::HMI::SubjectDynParaLoop::completeChildrenSubjectList(), copy(), YACS::HMI::GuiEditor::CreateInputPort(), YACS::HMI::GuiEditor::CreateOutputPort(), YACS::HMI::Subject::destroy(), YACS::HMI::EditionForEachLoop::EditionForEachLoop(), YACS::HMI::EditionNode::EditionNode(), YACS::HMI::EditionPyFunc::EditionPyFunc(), YACS::HMI::EditionSalomeNode::EditionSalomeNode(), YACS::HMI::EditionScript::EditionScript(), YACS::HMI::GuiExecutor::event(), YACS::HMI::EditionScript::fillContainerPanel(), YACS::HMI::SchemaComposedNodeItem::getDirectDescendants(), YACS::HMI::SceneNodeItem::getHeaderLabel(), YACS::HMI::SubjectComposedNode::getLowestCommonAncestor(), YACS::HMI::SubjectSwitch::houseKeepingAfterCutPaste(), YACS::HMI::SubjectLink::localclean(), YACS::HMI::SubjectControlLink::localclean(), YACS::HMI::TablePortsEdition::on_pb_insert_clicked(), YACS::HMI::EditionScript::on_remote_toggled(), YACS::HMI::GenericGui::onGetContainerLog(), YACS::HMI::GenericGui::onGetErrorDetails(), YACS::HMI::GenericGui::onGetErrorReport(), YACS::HMI::EditionForEachLoop::onModifyCollection(), YACS::HMI::EditionOptimizerLoop::onModifyEntry(), YACS::HMI::EditionOptimizerLoop::onModifyInitFile(), YACS::HMI::EditionOptimizerLoop::onModifyLib(), YACS::HMI::EditionPyFunc::onTemplate(), YACS::HMI::SubjectDataPort::registerUndoDestroy(), YACS::HMI::SubjectInputDataStreamPort::registerUndoDestroy(), YACS::HMI::SubjectOutputDataStreamPort::registerUndoDestroy(), registerUndoDestroy(), YACS::HMI::SubjectLink::registerUndoDestroy(), YACS::HMI::SubjectControlLink::registerUndoDestroy(), YACS::HMI::SubjectComposedNode::removeControlLink(), removeExternalControlLinks(), YACS::HMI::SubjectComposedNode::removeExternalControlLinks(), removeExternalLinks(), YACS::HMI::SceneElementaryNodeItem::reorganize(), reparent(), saveLinks(), YACS::HMI::SubjectOptimizerLoop::setAlgorithm(), YACS::HMI::SubjectSwitch::setCase(), YACS::HMI::SchemaComposedNodeItem::setCaseValue(), YACS::HMI::SchemaNodeItem::setCaseValue(), YACS::HMI::SubjectWhileLoop::setCondition(), YACS::HMI::SubjectDynParaLoop::setNbBranches(), YACS::HMI::SubjectForLoop::setNbSteps(), YACS::HMI::SubjectSwitch::setSelect(), YACS::HMI::SceneNodeItem::showOutScopeLinks(), YACS::HMI::SubjectControlLink::SubjectControlLink(), YACS::HMI::SubjectLink::SubjectLink(), YACS::HMI::EditionScript::synchronize(), YACS::HMI::SchemaNodeItem::toggleState(), YACS::HMI::SubjectDataPort::tryCreateLink(), tryCreateLink(), YACS::HMI::EditionForEachLoop::update(), YACS::HMI::EditionLoop::update(), YACS::HMI::EditionNode::update(), YACS::HMI::EditionOptimizerLoop::update(), YACS::HMI::EditionScript::update(), YACS::HMI::SceneComposedNodeItem::update(), YACS::HMI::SchemaComponentItem::update(), YACS::HMI::SchemaComposedNodeItem::update(), YACS::HMI::SchemaNodeItem::update(), YACS::HMI::GuiExecutor::updateSchema(), YACS::HMI::SceneNodeItem::updateState(), and YACS::HMI::SubjectControlLink::~SubjectControlLink().
|
virtual |
Reimplemented from YACS::HMI::Subject.
Definition at line 1293 of file guiObservers.cxx.
References _node, and YACS::ENGINE::Node::getPropertyMap().
|
inline |
Definition at line 306 of file guiObservers.hxx.
Referenced by YACS::HMI::GenericGui::displayPortLinks(), YACS::HMI::GenericGui::onEmphasisCtrlLinks(), registerUndoDestroy(), removeExternalControlLinks(), and YACS::HMI::SubjectComposedNode::removeExternalControlLinks().
|
inline |
Definition at line 309 of file guiObservers.hxx.
|
inline |
Definition at line 307 of file guiObservers.hxx.
Referenced by YACS::HMI::GenericGui::onEmphasisPortLinks().
|
inline |
Definition at line 305 of file guiObservers.hxx.
|
inline |
Definition at line 310 of file guiObservers.hxx.
|
inline |
Definition at line 308 of file guiObservers.hxx.
Referenced by YACS::HMI::GenericGui::onEmphasisPortLinks().
|
virtual |
Definition at line 868 of file guiObservers.cxx.
References _node, and YACS::ENGINE::Node::isValid().
Referenced by YACS::HMI::ComposedNodeMenu::popupMenu(), and YACS::HMI::ElementaryNodeMenu::popupMenu().
| void SubjectNode::localclean | ( | Command * | command = 0 | ) |
Definition at line 556 of file guiObservers.cxx.
References _listSubjectControlLink, _listSubjectIDSPort, _listSubjectInputPort, _listSubjectLink, _listSubjectODSPort, _listSubjectOutputPort, YACS::HMI::Subject::_parent, DEBTRACE, YACS::HMI::Subject::erase(), and removeExternalLinks().
Referenced by clean().
|
protectedvirtual |
Reimplemented from YACS::ENGINE::Observer.
Definition at line 892 of file guiObservers.cxx.
References DEBTRACE, YACS::HMI::ProcInvoc::getTypeOfNode(), YACS::HMI::UPDATE, and update().
|
virtual |
Definition at line 1114 of file guiObservers.cxx.
References _node, YACS::HMI::Invocator::add(), DEBTRACE, YACS::HMI::Command::execute(), YACS::ENGINE::ComposedNode::getChildName(), YACS::HMI::GuiContext::getCurrent(), YACS::HMI::GuiContext::getInvoc(), and YACS::HMI::GuiContext::getProc().
Referenced by YACS::HMI::GuiEditor::_createNode(), YACS::HMI::GuiEditor::PutGraphInBloc(), and YACS::HMI::GuiEditor::PutGraphInNode().
Reimplemented in YACS::HMI::SubjectElementaryNode, YACS::HMI::SubjectDynParaLoop, YACS::HMI::SubjectSwitch, YACS::HMI::SubjectWhileLoop, YACS::HMI::SubjectForLoop, and YACS::HMI::SubjectBloc.
Definition at line 807 of file guiObservers.cxx.
References update().
Referenced by YACS::HMI::CommandReparentNode::localExecute(), YACS::HMI::CommandPutInComposedNode::localExecute(), YACS::HMI::CommandRenameNode::localExecute(), YACS::HMI::CommandSetSwitchCase::localExecute(), YACS::HMI::CommandReparentNode::localReverse(), YACS::HMI::CommandPutInComposedNode::localReverse(), YACS::HMI::CommandRenameNode::localReverse(), YACS::HMI::CommandSetSwitchCase::localReverse(), YACS::HMI::SubjectForLoop::recursiveUpdate(), YACS::HMI::SubjectWhileLoop::recursiveUpdate(), and YACS::HMI::SubjectDynParaLoop::recursiveUpdate().
| void SubjectNode::registerUndoDestroy | ( | ) |
Definition at line 611 of file guiObservers.cxx.
References YACS::HMI::Invocator::_ctr, YACS::HMI::GuiContext::_mapOfSubjectComponent, YACS::HMI::GuiContext::_mapOfSubjectLink, _node, YACS::HMI::SubjectComponent::_subServiceSet, YACS::HMI::Invocator::add(), YACS::ENGINE::ElementaryNode::begin(), YACS::ENGINE::Node::cloneWithoutCompAndContDeepCpy(), DEBTRACE, YACS::ENGINE::Bloc::edAddChild(), YACS::ENGINE::ComposedNode::edAddChild(), YACS::ENGINE::ComposedNode::getAllRecursiveNodes(), YACS::ENGINE::ComposedNode::getChildName(), YACS::ENGINE::ComponentInstance::getCompoName(), YACS::ENGINE::ServiceNode::getComponent(), YACS::ENGINE::ComponentInstance::getContainer(), YACS::HMI::GuiContext::getCurrent(), YACS::ENGINE::Node::getFather(), YACS::ENGINE::ComponentInstance::getInstanceName(), YACS::HMI::GuiContext::getInvoc(), getName(), YACS::HMI::SubjectLink::getName(), YACS::ENGINE::ComposedNode::getName(), YACS::ENGINE::Container::getName(), getNode(), YACS::HMI::GuiContext::getProc(), YACS::ENGINE::Node::getSetOfLinksComingInCurrentScope(), YACS::ENGINE::Node::getSetOfLinksLeavingCurrentScope(), getSubjectControlLinks(), YACS::HMI::Invocator::getUndoProc(), YACS::HMI::SubjectLink::registerUndoDestroy(), and YASSERT.
Referenced by clean(), YACS::HMI::SubjectComposedNode::clean(), YACS::HMI::SubjectBloc::clean(), YACS::HMI::SubjectProc::clean(), YACS::HMI::SubjectForLoop::clean(), YACS::HMI::SubjectWhileLoop::clean(), YACS::HMI::SubjectSwitch::clean(), YACS::HMI::SubjectForEachLoop::clean(), YACS::HMI::SubjectOptimizerLoop::clean(), YACS::HMI::SubjectElementaryNode::clean(), YACS::HMI::SubjectInlineNode::clean(), YACS::HMI::SubjectPythonNode::clean(), YACS::HMI::SubjectPyFuncNode::clean(), YACS::HMI::SubjectServiceNode::clean(), YACS::HMI::SubjectCORBANode::clean(), YACS::HMI::SubjectCppNode::clean(), YACS::HMI::SubjectSalomeNode::clean(), YACS::HMI::SubjectSalomePythonNode::clean(), YACS::HMI::SubjectXmlNode::clean(), YACS::HMI::SubjectSplitterNode::clean(), YACS::HMI::SubjectDataNode::clean(), YACS::HMI::SubjectPresetNode::clean(), YACS::HMI::SubjectOutNode::clean(), YACS::HMI::SubjectStudyInNode::clean(), YACS::HMI::SubjectStudyOutNode::clean(), and YACS::HMI::SubjectDynParaLoop::clean().
|
virtual |
Reimplemented in YACS::HMI::SubjectComposedNode.
Definition at line 1275 of file guiObservers.cxx.
References DEBTRACE, YACS::HMI::Subject::erase(), getName(), getNode(), and getSubjectControlLinks().
Referenced by YACS::HMI::CommandReparentNode::localExecute(), YACS::HMI::CommandPutInComposedNode::localExecute(), YACS::HMI::CommandReparentNode::localReverse(), and YACS::HMI::CommandPutInComposedNode::localReverse().
|
virtual |
Definition at line 1242 of file guiObservers.cxx.
References YACS::HMI::GuiContext::_mapOfSubjectLink, DEBTRACE, YACS::HMI::Subject::erase(), YACS::HMI::GuiContext::getCurrent(), getName(), YACS::HMI::SubjectLink::getName(), getNode(), YACS::ENGINE::Node::getSetOfLinksComingInCurrentScope(), YACS::ENGINE::Node::getSetOfLinksLeavingCurrentScope(), and YASSERT.
Referenced by localclean(), YACS::HMI::CommandReparentNode::localExecute(), YACS::HMI::CommandPutInComposedNode::localExecute(), YACS::HMI::CommandReparentNode::localReverse(), and YACS::HMI::CommandPutInComposedNode::localReverse().
|
inline |
Definition at line 304 of file guiObservers.hxx.
Referenced by YACS::HMI::SubjectComposedNode::removeControlLink().
|
virtual |
Definition at line 760 of file guiObservers.cxx.
References YACS::HMI::GuiContext::_lastErrorMessage, _node, YACS::HMI::Invocator::add(), YACS::HMI::Subject::CommandReparentNode, DEBTRACE, YACS::HMI::Command::execute(), YACS::ENGINE::ComposedNode::getChildName(), YACS::HMI::GuiContext::getCurrent(), YACS::HMI::GuiContext::getInvoc(), YACS::ENGINE::ComposedNode::getName(), YACS::ENGINE::Node::getName(), getNode(), YACS::HMI::Subject::getParent(), YACS::ENGINE::Node::getProc(), YACS::HMI::GuiContext::getProc(), and YASSERT.
Referenced by YACS::HMI::SceneComposedNodeItem::dropEvent(), and YACS::HMI::SchemaComposedNodeItem::dropMimeData().
|
virtual |
Reimplemented in YACS::HMI::SubjectElementaryNode.
Definition at line 987 of file guiObservers.cxx.
References YACS::HMI::GuiContext::_mapOfSubjectDataPort, YACS::HMI::GuiContext::_mapOfSubjectNode, _node, YACS::HMI::SubjectComposedNode::addSubjectControlLink(), YACS::HMI::SubjectComposedNode::addSubjectLink(), dataflowLinks, dataLinks, DEBTRACE, YACS::ENGINE::ComposedNode::edAddCFLink(), YACS::ENGINE::ComposedNode::edAddDFLink(), YACS::ENGINE::ComposedNode::edAddLink(), testCppPluginInvokation::ex, YACS::HMI::GuiContext::getCurrent(), YACS::ENGINE::Node::getFather(), YACS::ENGINE::Node::getInGate(), YACS::ENGINE::Port::getNode(), YACS::ENGINE::Node::getOutGate(), YACS::ENGINE::OutGate::isAlreadyInSet(), loutgate, and singate.
Referenced by YACS::HMI::CommandReparentNode::localExecute(), YACS::HMI::CommandPutInComposedNode::localExecute(), YACS::HMI::CommandReparentNode::localReverse(), YACS::HMI::CommandPutInComposedNode::localReverse(), YACS::HMI::GuiEditor::PutGraphInBloc(), and YACS::HMI::SubjectElementaryNode::restoreLinks().
|
virtual |
Reimplemented in YACS::HMI::SubjectElementaryNode.
Definition at line 899 of file guiObservers.cxx.
References _node, dataflowLinks, dataLinks, DEBTRACE, YACS::ENGINE::OutGate::edSetInGate(), YACS::ENGINE::InGate::getBackLinks(), YACS::ENGINE::Node::getFather(), YACS::ENGINE::Node::getInGate(), YACS::ENGINE::DataPort::getName(), YACS::ENGINE::Node::getName(), getNode(), YACS::ENGINE::Port::getNode(), YACS::ENGINE::Node::getOutGate(), YACS::ENGINE::Node::getSetOfLinksComingInCurrentScope(), YACS::ENGINE::Node::getSetOfLinksLeavingCurrentScope(), YACS::ENGINE::OutGate::isAlreadyInSet(), loutgate, and singate.
Referenced by YACS::HMI::CommandReparentNode::localExecute(), YACS::HMI::CommandPutInComposedNode::localExecute(), YACS::HMI::CommandReparentNode::localReverse(), YACS::HMI::CommandPutInComposedNode::localReverse(), YACS::HMI::GuiEditor::PutGraphInBloc(), and YACS::HMI::SubjectElementaryNode::saveLinks().
| void SubjectNode::setExecState | ( | int | execState | ) |
Definition at line 1166 of file guiObservers.cxx.
References _execState, update(), and YACS::HMI::UPDATEPROGRESS.
|
virtual |
Reimplemented from YACS::HMI::Subject.
Definition at line 873 of file guiObservers.cxx.
References _node, YACS::HMI::Invocator::add(), DEBTRACE, YACS::HMI::Command::execute(), YACS::ENGINE::ComposedNode::getChildName(), YACS::HMI::GuiContext::getCurrent(), YACS::HMI::GuiContext::getInvoc(), YACS::ENGINE::Node::getName(), and YACS::HMI::GuiContext::getProc().
Referenced by YACS::HMI::SubjectComposedNode::addSubjectNode().
|
virtual |
Reimplemented from YACS::HMI::Subject.
Definition at line 1298 of file guiObservers.cxx.
References _node, YACS::HMI::Invocator::add(), YACS::HMI::Command::execute(), YACS::ENGINE::ComposedNode::getChildName(), YACS::HMI::GuiContext::getCurrent(), YACS::HMI::GuiContext::getInvoc(), and YACS::HMI::GuiContext::getProc().
|
static |
Definition at line 1221 of file guiObservers.cxx.
References YACS::HMI::Invocator::add(), DEBTRACE, YACS::HMI::Command::execute(), YACS::ENGINE::ComposedNode::getChildName(), YACS::HMI::GuiContext::getCurrent(), YACS::HMI::GuiContext::getInvoc(), getName(), getNode(), and YACS::HMI::GuiContext::getProc().
Referenced by YACS::HMI::SceneCtrlInPortItem::dropEvent(), YACS::HMI::SchemaComposedNodeItem::dropMimeData(), and YACS::HMI::SchemaNodeItem::dropMimeData().
Reimplemented from YACS::HMI::Subject.
Definition at line 1148 of file guiObservers.cxx.
References YACS::HMI::Subject::update().
Referenced by YACS::HMI::SubjectProc::addSubjectComponent(), YACS::HMI::SubjectProc::addSubjectContainer(), YACS::HMI::SubjectComposedNode::addSubjectControlLink(), YACS::HMI::SubjectProc::addSubjectDataType(), addSubjectIDSPort(), addSubjectInputPort(), YACS::HMI::SubjectComposedNode::addSubjectLink(), YACS::HMI::SubjectComposedNode::addSubjectNode(), addSubjectODSPort(), addSubjectOutputPort(), YACS::HMI::SubjectServiceNode::addSubjectReference(), gui.graph.MyCanvas::customEvent(), YACS::HMI::GuiExecutor::event(), YACS::HMI::SubjectContainerBase::localclean(), YACS::HMI::CommandReparentNode::localExecute(), YACS::HMI::CommandPutInComposedNode::localExecute(), YACS::HMI::CommandAddInputPortFromCatalog::localExecute(), YACS::HMI::CommandAddOutputPortFromCatalog::localExecute(), YACS::HMI::CommandOrderInputPorts::localExecute(), YACS::HMI::CommandOrderOutputPorts::localExecute(), YACS::HMI::CommandSetSwitchSelect::localExecute(), YACS::HMI::CommandSetSwitchCase::localExecute(), YACS::HMI::CommandSetForLoopSteps::localExecute(), YACS::HMI::CommandSetWhileCondition::localExecute(), YACS::HMI::CommandSetForEachBranch::localExecute(), YACS::HMI::CommandSetAlgo::localExecute(), YACS::HMI::CommandSetNodeProperties::localExecute(), YACS::HMI::CommandSetInlineNodeScript::localExecute(), YACS::HMI::CommandSetExecutionMode::localExecute(), YACS::HMI::CommandSetContainer::localExecute(), YACS::HMI::CommandReparentNode::localReverse(), YACS::HMI::CommandPutInComposedNode::localReverse(), YACS::HMI::CommandOrderInputPorts::localReverse(), YACS::HMI::CommandOrderOutputPorts::localReverse(), YACS::HMI::CommandSetSwitchSelect::localReverse(), YACS::HMI::CommandSetSwitchCase::localReverse(), YACS::HMI::CommandSetForLoopSteps::localReverse(), YACS::HMI::CommandSetWhileCondition::localReverse(), YACS::HMI::CommandSetForEachBranch::localReverse(), YACS::HMI::CommandSetAlgo::localReverse(), YACS::HMI::CommandSetNodeProperties::localReverse(), YACS::HMI::CommandSetInlineNodeScript::localReverse(), YACS::HMI::CommandSetExecutionMode::localReverse(), YACS::HMI::CommandSetContainer::localReverse(), notifyObserver(), recursiveUpdate(), YACS::HMI::SubjectBloc::recursiveUpdate(), YACS::HMI::SubjectForLoop::recursiveUpdate(), YACS::HMI::SubjectWhileLoop::recursiveUpdate(), YACS::HMI::SubjectSwitch::recursiveUpdate(), YACS::HMI::SubjectDynParaLoop::recursiveUpdate(), YACS::HMI::SubjectElementaryNode::recursiveUpdate(), YACS::HMI::ItemEdition::setEdited(), setExecState(), and YACS::HMI::GuiExecutor::updateSchema().
|
friend |
Definition at line 290 of file guiObservers.hxx.
Referenced by YACS::HMI::SubjectElementaryNode::addIDSPort().
|
friend |
Definition at line 288 of file guiObservers.hxx.
Referenced by YACS::HMI::SubjectElementaryNode::addInputPort().
|
friend |
Definition at line 291 of file guiObservers.hxx.
Referenced by YACS::HMI::SubjectElementaryNode::addODSPort().
|
friend |
Definition at line 289 of file guiObservers.hxx.
Referenced by YACS::HMI::SubjectElementaryNode::addOutputPort().
|
protected |
Definition at line 341 of file guiObservers.hxx.
Referenced by setExecState(), and SubjectNode().
|
protected |
Definition at line 340 of file guiObservers.hxx.
Referenced by YACS::HMI::SubjectComposedNode::addSubjectControlLink(), localclean(), YACS::HMI::SubjectComposedNode::removeControlLink(), and SubjectNode().
|
protected |
Definition at line 337 of file guiObservers.hxx.
Referenced by addSubjectIDSPort(), localclean(), YACS::HMI::SubjectElementaryNode::removePort(), and SubjectNode().
|
protected |
Definition at line 335 of file guiObservers.hxx.
Referenced by addSubjectInputPort(), localclean(), YACS::HMI::SubjectElementaryNode::removePort(), and SubjectNode().
|
protected |
Definition at line 339 of file guiObservers.hxx.
Referenced by YACS::HMI::SubjectComposedNode::addSubjectLink(), localclean(), YACS::HMI::SubjectComposedNode::removeLink(), and SubjectNode().
|
protected |
Definition at line 338 of file guiObservers.hxx.
Referenced by addSubjectODSPort(), localclean(), YACS::HMI::SubjectElementaryNode::removePort(), and SubjectNode().
|
protected |
Definition at line 336 of file guiObservers.hxx.
Referenced by addSubjectOutputPort(), localclean(), YACS::HMI::SubjectElementaryNode::removePort(), and SubjectNode().
|
protected |
Definition at line 334 of file guiObservers.hxx.
Referenced by YACS::HMI::SubjectElementaryNode::addIDSPort(), YACS::HMI::SubjectElementaryNode::addInputPort(), YACS::HMI::SubjectElementaryNode::addODSPort(), YACS::HMI::SubjectElementaryNode::addOutputPort(), copy(), YACS::HMI::SubjectComposedNode::createNode(), getName(), getNode(), getProperties(), isValid(), YACS::HMI::SubjectElementaryNode::OrderDataPorts(), putInComposedNode(), registerUndoDestroy(), reparent(), restoreLinks(), saveLinks(), YACS::HMI::SubjectServiceNode::setComponentFromCatalog(), YACS::HMI::SubjectInlineNode::setContainer(), YACS::HMI::SubjectInlineNode::setExecutionMode(), YACS::HMI::SubjectPyFuncNode::setFunctionName(), setName(), setProperties(), YACS::HMI::SubjectInlineNode::setScript(), and ~SubjectNode().
|
protected |
Definition at line 345 of file guiObservers.hxx.
Referenced by restoreLinks(), and saveLinks().
|
protected |
Definition at line 344 of file guiObservers.hxx.
Referenced by restoreLinks(), and saveLinks().
|
protected |
Definition at line 342 of file guiObservers.hxx.
Referenced by restoreLinks(), and saveLinks().
|
protected |
Definition at line 343 of file guiObservers.hxx.
Referenced by restoreLinks(), and saveLinks().