#include <guiObservers.hxx>


Public Member Functions | |
| SubjectXmlNode (YACS::ENGINE::XmlNode *xmlNode, Subject *parent) | |
| virtual | ~SubjectXmlNode () |
| virtual void | clean (Command *command=0) |
| void | localclean (Command *command=0) |
| virtual TypeOfElem | getType () |
Public Member Functions inherited from YACS::HMI::SubjectServiceNode | |
| SubjectServiceNode (YACS::ENGINE::ServiceNode *serviceNode, Subject *parent) | |
| virtual | ~SubjectServiceNode () |
| virtual void | setComponentFromCatalog (YACS::ENGINE::Catalog *catalog, std::string compo, std::string service) |
| virtual void | setComponent () |
| virtual bool | associateToComponent (SubjectComponent *subcomp) |
| virtual void | removeSubRefComponent () |
| virtual void | removeSubjectReference () |
| virtual void | addSubjectReference (Subject *ref) |
| virtual SubjectReference * | getSubjectReference () |
| void | localclean (Command *command=0) |
Public Member Functions inherited from YACS::HMI::SubjectElementaryNode | |
| SubjectElementaryNode (YACS::ENGINE::ElementaryNode *elementaryNode, Subject *parent) | |
| virtual | ~SubjectElementaryNode () |
| virtual void | recursiveUpdate (GuiEvent event, int type, Subject *son) |
| virtual SubjectDataPort * | addInputPort (YACS::ENGINE::Catalog *catalog, std::string type, std::string name) |
| virtual SubjectDataPort * | addOutputPort (YACS::ENGINE::Catalog *catalog, std::string type, std::string name) |
| virtual SubjectDataPort * | addIDSPort (YACS::ENGINE::Catalog *catalog, std::string type, std::string name) |
| virtual SubjectDataPort * | addODSPort (YACS::ENGINE::Catalog *catalog, std::string type, std::string name) |
| virtual bool | OrderDataPorts (SubjectDataPort *portToMove, int isUp) |
| virtual void | removePort (SubjectDataPort *port) |
| virtual void | loadChildren () |
| void | localclean (Command *command=0) |
| virtual void | saveLinks () |
| virtual void | restoreLinks () |
Public Member Functions inherited from YACS::HMI::SubjectNode | |
| SubjectNode (YACS::ENGINE::Node *node, Subject *parent) | |
| virtual | ~SubjectNode () |
| virtual bool | setProperties (std::map< std::string, std::string > properties) |
| virtual std::map< std::string, std::string > | getProperties () |
| virtual bool | reparent (Subject *parent) |
| virtual bool | copy (Subject *parent) |
| virtual std::string | getName () |
| virtual bool | setName (std::string name) |
| virtual YACS::ENGINE::Node * | getNode () |
| void | registerUndoDestroy () |
| SubjectControlLink * | addSubjectControlLink (SubjectControlLink *sub) |
| void | removeSubjectControlLink (SubjectControlLink *sub) |
| std::list< SubjectLink * > | getSubjectLinks () const |
| std::list< SubjectControlLink * > | getSubjectControlLinks () const |
| std::list< SubjectInputPort * > | getSubjectInputPorts () const |
| std::list< SubjectOutputPort * > | getSubjectOutputPorts () const |
| std::list< SubjectInputDataStreamPort * > | getSubjectInputDataStreamPorts () const |
| std::list< SubjectOutputDataStreamPort * > | getSubjectOutputDataStreamPorts () const |
| void | localclean (Command *command=0) |
| virtual void | update (GuiEvent event, int type, Subject *son) |
| virtual void | removeExternalLinks () |
| virtual void | removeExternalControlLinks () |
| virtual bool | putInComposedNode (std::string name, std::string type, bool toSaveRestoreLinks=true) |
| virtual int | isValid () |
| void | setExecState (int execState) |
Public Member Functions inherited from YACS::HMI::Subject | |
| Subject (Subject *parent=0) | |
| virtual | ~Subject () |
| virtual void | attach (GuiObserver *obs) |
| virtual void | detach (GuiObserver *obs) |
| virtual void | select (bool isSelected) |
| virtual std::vector< std::string > | knownProperties () |
| virtual Subject * | getParent () |
| virtual void | setParent (Subject *son) |
| virtual bool | destroy (Subject *son) |
| From user action in Ihm, destroy an object. More... | |
| virtual void | loadLinks () |
| void | localclean (Command *command=0) |
| void | registerUndoDestroy () |
| void | askRegisterUndoDestroy () |
| bool | isDestructible () |
| virtual void | setProgress (std::string newProgress) |
| virtual std::string | getProgress () |
Public Member Functions inherited from YACS::ENGINE::Observer | |
| virtual void | notifyObserver2 (Node *object, const std::string &event, void *something) |
| virtual void | notifyObserverFromClone (Node *originalInstance, const std::string &event, Node *clonedInstanceGeneratingEvent) |
| virtual | ~Observer () |
Additional Inherited Members | |
Static Public Member Functions inherited from YACS::HMI::SubjectNode | |
| static bool | tryCreateLink (SubjectNode *subOutNode, SubjectNode *subInNode) |
Static Public Member Functions inherited from YACS::HMI::Subject | |
| static void | erase (Subject *sub, Command *command=0, bool post=false) |
Protected Member Functions inherited from YACS::HMI::SubjectNode | |
| virtual SubjectInputPort * | addSubjectInputPort (YACS::ENGINE::InputPort *port, std::string name="") |
| virtual SubjectOutputPort * | addSubjectOutputPort (YACS::ENGINE::OutputPort *port, std::string name="") |
| virtual SubjectInputDataStreamPort * | addSubjectIDSPort (YACS::ENGINE::InputDataStreamPort *port, std::string name="") |
| virtual SubjectOutputDataStreamPort * | addSubjectODSPort (YACS::ENGINE::OutputDataStreamPort *port, std::string name="") |
| virtual void | notifyObserver (YACS::ENGINE::Node *object, const std::string &event) |
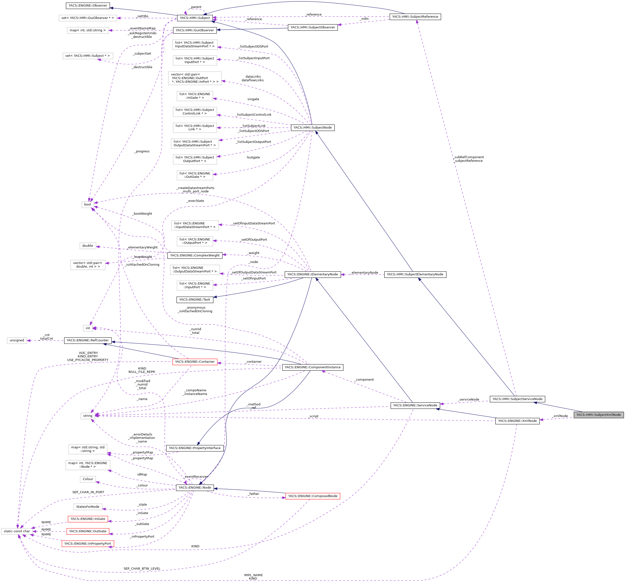
Definition at line 805 of file guiObservers.hxx.
| SubjectXmlNode::SubjectXmlNode | ( | YACS::ENGINE::XmlNode * | xmlNode, |
| Subject * | parent | ||
| ) |
Definition at line 2698 of file guiObservers.cxx.
|
virtual |
Definition at line 2703 of file guiObservers.cxx.
References DEBTRACE, and YACS::HMI::SubjectNode::getName().
|
virtual |
Clean process prior to delete is redefined in derived classes: a local clean treatment relative to the derived class, then a call to the parent class clean method.
Reimplemented from YACS::HMI::SubjectServiceNode.
Definition at line 2708 of file guiObservers.cxx.
References YACS::HMI::Subject::_askRegisterUndo, YACS::HMI::SubjectServiceNode::clean(), localclean(), and YACS::HMI::SubjectNode::registerUndoDestroy().
|
inlinevirtual |
Reimplemented from YACS::HMI::Subject.
Definition at line 812 of file guiObservers.hxx.
References YACS::HMI::XMLNODE.
| void SubjectXmlNode::localclean | ( | Command * | command = 0 | ) |
|
protected |
Definition at line 814 of file guiObservers.hxx.