Base class for all nodes. More...
#include <Node.hxx>


Public Member Functions | |
| virtual | ~Node () |
| virtual void | init (bool start=true) |
| virtual void | shutdown (int level) |
| Stop all pending activities of the node. More... | |
| virtual void | resetState (int level) |
| Reset the node state depending on the parameter level. More... | |
| Node * | clone (ComposedNode *father, bool editionOnly=true) const |
| This method MUST NEVER BE VIRTUAL More... | |
| Node * | cloneWithoutCompAndContDeepCpy (ComposedNode *father, bool editionOnly=true) const |
| This method MUST NEVER BE VIRTUAL More... | |
| void | setState (YACS::StatesForNode theState) |
| Sets the given state for node. More... | |
| virtual YACS::StatesForNode | getState () const |
| virtual YACS::StatesForNode | getEffectiveState () const |
| Return the node state in the context of its father. More... | |
| virtual YACS::StatesForNode | getEffectiveState (const Node *) const |
| Return the effective state of a node in the context of this one (its father) More... | |
| std::string | getColorState (YACS::StatesForNode state) const |
| Return the color associated to a state. More... | |
| InGate * | getInGate () |
| OutGate * | getOutGate () |
| const std::string & | getName () const |
| void | setName (const std::string &name) |
| Change the name of the node. More... | |
| ComposedNode * | getFather () const |
| const std::string | getId () const |
| bool | exIsControlReady () const |
| std::list< Node * > | getOutNodes () const |
| virtual void | writeDot (std::ostream &os) const |
| Dump to the input stream a dot representation of the node. More... | |
| void | writeDotInFile (const std::string &fileName) const |
| virtual void | exUpdateState () |
| Update the node state. More... | |
| virtual void | exFailedState () |
| Notify this node that its execution has failed. More... | |
| virtual void | exDisabledState () |
| Notify this node that it has been disabled. More... | |
| virtual void | getReadyTasks (std::vector< Task * > &tasks)=0 |
| virtual std::list< ElementaryNode * > | getRecursiveConstituents () const =0 |
| virtual std::list< ProgressWeight > | getProgressWeight () const =0 |
| virtual int | getNumberOfInputPorts () const =0 |
| virtual int | getNumberOfOutputPorts () const =0 |
| std::list< InPort * > | getSetOfInPort () const |
| std::list< OutPort * > | getSetOfOutPort () const |
| virtual std::list< InputPort * > | getSetOfInputPort () const =0 |
| virtual std::list< OutputPort * > | getSetOfOutputPort () const =0 |
| virtual std::list< InputPort * > | getLocalInputPorts () const =0 |
| virtual std::list< OutputPort * > | getLocalOutputPorts () const =0 |
| virtual std::set< InputPort * > | edGetSetOfUnitializedInputPort () const |
| Becomes deprecated soon. Replaced by ComposedNode::CheckConsistency. More... | |
| virtual bool | edAreAllInputPortInitialized () const |
| Becomes deprecated soon. Replaced by ComposedNode::CheckConsistency. More... | |
| virtual std::string | getInPortName (const InPort *) const =0 |
| virtual std::string | getOutPortName (const OutPort *) const =0 |
| virtual std::list< InputDataStreamPort * > | getSetOfInputDataStreamPort () const =0 |
| virtual std::list< OutputDataStreamPort * > | getSetOfOutputDataStreamPort () const =0 |
| InPort * | getInPort (const std::string &name) const |
| InPropertyPort * | getInPropertyPort () const |
| virtual OutPort * | getOutPort (const std::string &name) const |
| virtual std::set< OutPort * > | getAllOutPortsLeavingCurrentScope () const =0 |
| virtual std::set< InPort * > | getAllInPortsComingFromOutsideOfCurrentScope () const =0 |
| virtual std::vector< std::pair< OutPort *, InPort * > > | getSetOfLinksLeavingCurrentScope () const =0 |
| virtual std::vector< std::pair< InPort *, OutPort * > > | getSetOfLinksComingInCurrentScope () const =0 |
| virtual InputPort * | getInputPort (const std::string &name) const |
| virtual OutputPort * | getOutputPort (const std::string &name) const =0 |
| virtual InputDataStreamPort * | getInputDataStreamPort (const std::string &name) const =0 |
| virtual OutputDataStreamPort * | getOutputDataStreamPort (const std::string &name) const =0 |
| std::list< ComposedNode * > | getAllAscendanceOf (ComposedNode *levelToStop=0) const |
| bool | operator> (const Node &other) const |
| bool | operator< (const Node &other) const |
| std::string | getImplementation () const |
| DynParaLoop * | getClosestDPLAmongAncestors () const |
| virtual ComposedNode * | getRootNode () const |
| virtual void | setProperty (const std::string &name, const std::string &value) |
| virtual std::string | getProperty (const std::string &name) |
| std::map< std::string, std::string > | getProperties () |
| std::map< std::string, std::string > | getPropertyMap () |
| virtual void | setProperties (std::map< std::string, std::string > properties) |
| virtual Node * | getChildByName (const std::string &name) const =0 |
| virtual Proc * | getProc () |
| virtual const Proc * | getProc () const |
| virtual void | accept (Visitor *visitor)=0 |
| virtual int | getMaxLevelOfParallelism () const =0 |
| virtual void | getWeightRegardingDPL (ComplexWeight *weight)=0 |
| virtual void | partitionRegardingDPL (const PartDefinition *pd, std::map< ComposedNode *, YACS::BASES::AutoRefCnt< PartDefinition > > &zeMap)=0 |
| std::string | getQualifiedName () const |
| same as Node::getName() in most cases, but differs for children of switch More... | |
| int | getNumId () |
| return node instance identifiant, unique for each node instance More... | |
| std::vector< std::pair< std::string, int > > | getDPLScopeInfo (ComposedNode *gfn) |
| virtual void | applyDPLScope (ComposedNode *gfn) |
| virtual void | sendEvent (const std::string &event) |
| emit notification to all observers registered with the dispatcher More... | |
| virtual void | sendEvent2 (const std::string &event, void *something) |
| emit notification to all observers registered with the dispatcher More... | |
| virtual std::string | typeName () |
| virtual std::string | getErrorDetails () const |
| virtual void | setErrorDetails (const std::string &error) |
| virtual void | modified () |
| Sets Node in modified state and its father if it exists. More... | |
| virtual int | isModified () |
| virtual int | isValid () |
| indicates if the node is valid (returns 1) or not (returns 0) More... | |
| virtual void | edUpdateState () |
| update the status of the node More... | |
| virtual std::string | getErrorReport () |
| returns a string that contains an error report if the node is in error More... | |
| virtual std::string | getContainerLog () |
| returns a string that contains the name of the container log file if it exists More... | |
| virtual void | ensureLoading () |
| Put this node into TOLOAD state when possible. More... | |
| virtual void | getCoupledNodes (std::set< Task * > &coupledNodes) |
| virtual void | cleanNodes () |
| Clean the node in case of not clean exit. More... | |
Static Public Member Functions | |
| static std::string | getStateName (YACS::StatesForNode state) |
| Return the name of a state. More... | |
| static void | checkValidityOfNodeName (const std::string &name) |
Public Attributes | |
| YACS::Colour | _colour |
Static Public Attributes | |
| static std::map< int, Node * > | idMap |
Protected Member Functions | |
| Node (const std::string &name) | |
| Node (const Node &other, ComposedNode *father) | |
| virtual void | performDuplicationOfPlacement (const Node &other)=0 |
| performs a duplication of placement using clone method of containers and components. clone behaviour is driven by attachOnCloning attribute. More... | |
| virtual void | performShallowDuplicationOfPlacement (const Node &other)=0 |
| performs a also duplication of placement but here containers and components are not copied at all whatever the value of attachedOnCloning. More... | |
| virtual Node * | simpleClone (ComposedNode *father, bool editionOnly=true) const =0 |
| virtual void | exForwardFailed () |
| virtual void | exForwardFinished () |
| virtual void | edDisconnectAllLinksWithMe () |
Static Protected Member Functions | |
| static void | checkValidityOfPortName (const std::string &name) |
| static ComposedNode * | checkHavingCommonFather (Node *node1, Node *node2) |
Protected Attributes | |
| InGate | _inGate |
| OutGate | _outGate |
| InPropertyPort * | _inPropertyPort |
| std::string | _name |
| ComposedNode * | _father |
| YACS::StatesForNode | _state |
| int | _modified |
| std::string | _errorDetails |
| int | _numId |
| std::string | _implementation |
| std::map< std::string, std::string > | _propertyMap |
| Node * | _eventReceiver =nullptr |
Static Protected Attributes | |
| static const char | SEP_CHAR_IN_PORT [] ="." |
| static int | _total = 0 |
Friends | |
| class | Bloc |
| class | Loop |
| class | Switch |
| class | InputPort |
| class | OutputPort |
| class | InPropertyPort |
| class | DynParaLoop |
| class | ForEachLoop |
| class | ComposedNode |
| class | ElementaryNode |
| class | Visitor |
| void | StateLoader (Node *node, YACS::StatesForNode state) |
|
protected |
Definition at line 69 of file Node.cxx.
References _inPropertyPort, _name, _numId, YACS::ENGINE::Runtime::_tc_propvec, _total, checkValidityOfNodeName(), idMap, and InPropertyPort.
|
protected |
Definition at line 81 of file Node.cxx.
References _eventReceiver, _inPropertyPort, _numId, YACS::ENGINE::Runtime::_tc_propvec, _total, idMap, and InPropertyPort.
|
virtual |
Definition at line 93 of file Node.cxx.
References _inPropertyPort.
|
pure virtual |
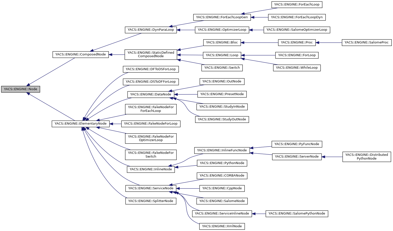
Implemented in YACS::ENGINE::StudyOutNode, YACS::ENGINE::StudyInNode, YACS::ENGINE::PresetNode, YACS::ENGINE::OutNode, YACS::ENGINE::WhileLoop, YACS::ENGINE::Switch, YACS::ENGINE::ServiceNode, YACS::ENGINE::ServiceInlineNode, YACS::ENGINE::ServerNode, YACS::ENGINE::Proc, YACS::ENGINE::OptimizerLoop, YACS::ENGINE::Loop, YACS::ENGINE::InlineFuncNode, YACS::ENGINE::InlineNode, YACS::ENGINE::ForLoop, YACS::ENGINE::ForEachLoopDyn, YACS::ENGINE::ForEachLoop, YACS::ENGINE::ElementaryNode, YACS::ENGINE::DynParaLoop, YACS::ENGINE::ComposedNode, and YACS::ENGINE::Bloc.
Referenced by YACS::ENGINE::VisitorSaveSchema::visitDynParaLoop().
|
virtual |
Method called by the Executor only if the executor is sensitive of scope of DynParaLoop. This method is virtual and empty because by default nothing is done.
Reimplemented in YACS::ENGINE::PythonNode.
Definition at line 683 of file Node.cxx.
Referenced by YACS::ENGINE::Executor::functionForTaskExecution(), and YACS::ENGINE::Executor::runTask().
|
staticprotected |
| If 'node1' and 'node2' have NOT exactly the same father |
Definition at line 468 of file Node.cxx.
References testCppPluginInvokation::node1, and testCppPluginInvokation::node2.
Referenced by YACS::ENGINE::ComposedNode::edAddLink(), and YACS::ENGINE::ComposedNode::edRemoveLink().
|
static |
Definition at line 455 of file Node.cxx.
References YACS::ENGINE::ComposedNode::SEP_CHAR_BTW_LEVEL.
Referenced by Node(), setName(), and YACS::ENGINE::Proc::setName().
|
staticprotected |
checks validity of ports name, that must not contain a particular character '?' USAGE NOT CLEAR, not used so far, when are those characters set ?
Definition at line 446 of file Node.cxx.
References SEP_CHAR_IN_PORT.
Referenced by YACS::ENGINE::ElementaryNode::edAddPort(), and YACS::ENGINE::ElementaryNode::edCheckAddPort().
|
virtual |
Clean the node in case of not clean exit.
This method should be called on a control-C or sigterm
Reimplemented in YACS::ENGINE::ComposedNode.
| Node * Node::clone | ( | ComposedNode * | father, |
| bool | editionOnly = true |
||
| ) | const |
This method MUST NEVER BE VIRTUAL
This method clones this by :
So this method clone is dedicated for DynParaLoop class or subclasses. It should not be used elsewhere, because _isAttachedOnCloning attribute is an attribute in the engine not for GUI/TUI aspects. For GUI/TUI manipulation cloneWithoutCompAndContDeepCpy method should be used preferably.
| [in] | father | - The new father of the returned clone. |
| [in] | editionOnly | ignored |
Definition at line 131 of file Node.cxx.
References performDuplicationOfPlacement(), and simpleClone().
Referenced by YACS::ENGINE::DynParaLoop::DynParaLoop(), YACS::ENGINE::ElementaryNode::getReadyTasks(), YACS::ENGINE::OptimizerLoop::initInterceptors(), YACS::ENGINE::ProcCataLoader::loadCata(), and YACS::HMI::CommandAddNodeFromCatalog::localExecute().
| Node * Node::cloneWithoutCompAndContDeepCpy | ( | ComposedNode * | father, |
| bool | editionOnly = true |
||
| ) | const |
This method MUST NEVER BE VIRTUAL
This method clones this by :
So this method simply ignores isAttachedOnCloning attribute for both containers and components. So this method is dedicated for the GUI/TUI users.
| [in] | father | - The new father of the returned clone. |
| [in] | editionOnly | ignored |
Definition at line 150 of file Node.cxx.
References performShallowDuplicationOfPlacement(), and simpleClone().
Referenced by YACS::HMI::CommandPutInComposedNode::localExecute(), YACS::HMI::CommandCopyNode::localExecute(), and YACS::HMI::SubjectNode::registerUndoDestroy().
|
virtual |
Becomes deprecated soon. Replaced by ComposedNode::CheckConsistency.
Definition at line 369 of file Node.cxx.
References edGetSetOfUnitializedInputPort().
|
protectedvirtual |
Called typically by ComposedNode to correctly update DF/CF/DS links
Reimplemented in YACS::ENGINE::ElementaryNode, and YACS::ENGINE::ComposedNode.
Definition at line 395 of file Node.cxx.
References _inGate, _outGate, YACS::ENGINE::OutGate::edDisconnectAllLinksFromMe(), and YACS::ENGINE::InGate::edDisconnectAllLinksToMe().
Referenced by YACS::ENGINE::ComposedNode::edDisconnectAllLinksWithMe(), YACS::ENGINE::ElementaryNode::edDisconnectAllLinksWithMe(), and YACS::ENGINE::ComposedNode::edRemoveChild().
|
virtual |
Becomes deprecated soon. Replaced by ComposedNode::CheckConsistency.
Definition at line 356 of file Node.cxx.
References getSetOfInputPort().
Referenced by edAreAllInputPortInitialized().
|
virtual |
update the status of the node
Only useful when editing a schema Do nothing in base Node : to implement in derived classes
Reimplemented in YACS::ENGINE::ElementaryNode, and YACS::ENGINE::ComposedNode.
Definition at line 745 of file Node.cxx.
References _modified, and DEBTRACE.
Referenced by isValid().
|
virtual |
Put this node into TOLOAD state when possible.
Reimplemented in YACS::ENGINE::ElementaryNode.
Definition at line 817 of file Node.cxx.
References _state, YACS::READY, setState(), and YACS::TOLOAD.
Referenced by YACS::ENGINE::ElementaryNode::ensureLoading().
|
virtual |
Notify this node that it has been disabled.
The node goes in DISABLED state and propagate the notification through the outGate port
Definition at line 232 of file Node.cxx.
References _outGate, DEBTRACE, YACS::DISABLED, YACS::ENGINE::OutGate::exNotifyDisabled(), getName(), and setState().
Referenced by YACS::ENGINE::InGate::exNotifyDisabled(), YACS::ENGINE::ElementaryNode::init(), init(), YACS::ENGINE::PyFuncNode::init(), YACS::inlinetypeParser< T >::post(), YACS::remotetypeParser< T >::post(), and YACS::switchtypeParser::state().
|
virtual |
Notify this node that its execution has failed.
The node goes in FAILED state and propagate the notification through the outGate port
Definition at line 219 of file Node.cxx.
References _outGate, DEBTRACE, YACS::ENGINE::OutGate::exNotifyFailed(), YACS::FAILED, getName(), and setState().
Referenced by YACS::ENGINE::InGate::exNotifyFailed().
|
protectedvirtual |
Called typically by Bloc to notify failure on potentially next nodes on the same scope of 'this'
Reimplemented in YACS::ENGINE::FakeNodeForSwitch, YACS::ENGINE::FakeNodeForOptimizerLoop, YACS::ENGINE::FakeNodeForLoop, and YACS::ENGINE::FakeNodeForForEachLoop.
Definition at line 378 of file Node.cxx.
References _outGate, and YACS::ENGINE::OutGate::exNotifyFailed().
Referenced by YACS::ENGINE::FakeNodeForForEachLoop::exForwardFailed(), YACS::ENGINE::FakeNodeForLoop::exForwardFailed(), YACS::ENGINE::FakeNodeForOptimizerLoop::exForwardFailed(), YACS::ENGINE::FakeNodeForSwitch::exForwardFailed(), YACS::ENGINE::ForEachLoopGen::exUpdateState(), YACS::ENGINE::ForEachLoopGen::updateStateForWorkNodeOnFinishedEventFrom(), YACS::ENGINE::ComposedNode::updateStateFrom(), YACS::ENGINE::Bloc::updateStateOnFailedEventFrom(), YACS::ENGINE::Bloc::updateStateOnFinishedEventFrom(), and YACS::ENGINE::OptimizerLoop::updateStateOnFinishedEventFrom().
|
protectedvirtual |
Called typically by Bloc to activate potentially next nodes on the same scope of 'this'
Reimplemented in YACS::ENGINE::FakeNodeForSwitch, YACS::ENGINE::FakeNodeForOptimizerLoop, YACS::ENGINE::FakeNodeForLoop, and YACS::ENGINE::FakeNodeForForEachLoop.
Definition at line 386 of file Node.cxx.
References _outGate, DEBTRACE, and YACS::ENGINE::OutGate::exNotifyDone().
Referenced by YACS::ENGINE::FakeNodeForForEachLoop::exForwardFinished(), YACS::ENGINE::FakeNodeForLoop::exForwardFinished(), YACS::ENGINE::FakeNodeForOptimizerLoop::exForwardFinished(), YACS::ENGINE::FakeNodeForSwitch::exForwardFinished(), and YACS::ENGINE::Bloc::updateStateOnFinishedEventFrom().
| bool Node::exIsControlReady | ( | ) | const |
|
virtual |
Update the node state.
Called by InGate::exNotifyFromPrecursor
Reimplemented in YACS::ENGINE::WhileLoop, YACS::ENGINE::Switch, YACS::ENGINE::OptimizerLoop, YACS::ENGINE::ForLoop, YACS::ENGINE::ForEachLoopGen, YACS::ENGINE::ElementaryNode, and YACS::ENGINE::Bloc.
Definition at line 206 of file Node.cxx.
References _inGate, _state, YACS::DISABLED, YACS::ENGINE::InGate::exIsReady(), setState(), and YACS::TOACTIVATE.
Referenced by YACS::ENGINE::InGate::exNotifyFromPrecursor(), YACS::ENGINE::ForLoop::exUpdateState(), YACS::ENGINE::WhileLoop::exUpdateState(), YACS::ENGINE::ForEachLoopGen::updateStateForWorkNodeOnFinishedEventFrom(), YACS::ENGINE::ForLoop::updateStateOnFinishedEventFrom(), and YACS::ENGINE::WhileLoop::updateStateOnFinishedEventFrom().
| std::list< ComposedNode * > Node::getAllAscendanceOf | ( | ComposedNode * | levelToStop = 0 | ) | const |
gets a set of the composed nodes that constitute the ascendancy of this node, starting from root or from a particular ancestor WARNING : returned set is not sorted !
| levelToStop | composed node which is the oldest ancestor required |
Definition at line 317 of file Node.cxx.
References _father.
Referenced by YACS::ENGINE::OutPort::calculateHistoryOfLinkWith(), YACS::ENGINE::ComposedNode::checkNoCrossHierachyWith(), YACS::ENGINE::ComposedNode::edAddLink(), YACS::ENGINE::ComposedNode::edRemoveLink(), and YACS::ENGINE::ComposedNode::isNodeAlreadyAggregated().
|
pure virtual |
Implemented in YACS::ENGINE::Switch, YACS::ENGINE::ElementaryNode, and YACS::ENGINE::ComposedNode.
|
pure virtual |
Implemented in YACS::ENGINE::ElementaryNode, and YACS::ENGINE::ComposedNode.
|
pure virtual |
Implemented in YACS::ENGINE::ElementaryNode, and YACS::ENGINE::ComposedNode.
Referenced by YACS::ENGINE::ComposedNode::getChildByName(), YACS::HMI::SubjectComposedNode::loadChildren(), YACS::ENGINE::graphParser::onEnd(), YACS::ENGINE::nodeParser::onEnd(), YACS::ENGINE::portParser::onEnd(), and YACS::ENGINE::VisitorSaveSchema::writeSimpleDataLinks().
| DynParaLoop * Node::getClosestDPLAmongAncestors | ( | ) | const |
Definition at line 415 of file Node.cxx.
References _father.
| std::string Node::getColorState | ( | YACS::StatesForNode | state | ) | const |
Return the color associated to a state.
| state | : the node state |
Definition at line 578 of file Node.cxx.
References YACS::ACTIVATED, YACS::DISABLED, YACS::DONE, YACS::ERROR, YACS::FAILED, YACS::LOADED, YACS::PAUSE, YACS::READY, yacsorb.CORBAEngineTest::state, YACS::TOACTIVATE, and YACS::TOLOAD.
Referenced by YACS::ENGINE::Bloc::writeDot(), YACS::ENGINE::ForEachLoopGen::writeDot(), YACS::ENGINE::Loop::writeDot(), writeDot(), and YACS::ENGINE::Switch::writeDot().
|
virtual |
returns a string that contains the name of the container log file if it exists
Do nothing here. To subclass
Reimplemented in YACS::ENGINE::PyFuncNode, YACS::ENGINE::PythonNode, and YACS::ENGINE::SalomeNode.
Definition at line 796 of file Node.cxx.
Referenced by YACS::ENGINE::Proc::getNodeContainerLog().
|
inlinevirtual |
Reimplemented in YACS::ENGINE::ElementaryNode.
Definition at line 199 of file Node.hxx.
Referenced by YACS::ENGINE::ElementaryNode::getCoupledNodes().
| std::vector< std::pair< std::string, int > > Node::getDPLScopeInfo | ( | ComposedNode * | gfn | ) |
Definition at line 660 of file Node.cxx.
References YACS::ENGINE::DynParaLoop::getBranchIDOfNode(), YACS::ENGINE::ComposedNode::getChildName(), getFather(), and p.
Referenced by YACS::ENGINE::PythonNode::applyDPLScope().
|
virtual |
Return the node state in the context of its father.
The node state is stored in a private attribute _state. This state is relative to its father state : a node with a TOACTIVATE state with a father node in a READY state is not to activate. Its effective state is only READY. This method returns the effective state of the node taking into account that of its father.
Reimplemented in YACS::ENGINE::Switch.
Definition at line 538 of file Node.cxx.
References _father, _state, YACS::DISABLED, and getEffectiveState().
Referenced by dumpState(), getEffectiveState(), YACS::ENGINE::Switch::getEffectiveState(), YACS::ENGINE::ComposedNode::getErrorReport(), YACS::ENGINE::DynParaLoop::getErrorReport(), getErrorReport(), YACS::ENGINE::Proc::getNodeState(), Proc_i::getState(), Proc_i::getXMLState(), YACS::ENGINE::Proc::getXMLState(), main(), YACS::ENGINE::Bloc::writeDot(), YACS::ENGINE::ForEachLoopGen::writeDot(), YACS::ENGINE::Loop::writeDot(), writeDot(), and YACS::ENGINE::Switch::writeDot().
|
virtual |
Return the effective state of a node in the context of this one (its father)
| node | the node which effective state is queried |
Reimplemented in YACS::ENGINE::Switch.
Definition at line 552 of file Node.cxx.
References YACS::DISABLED, YACS::ERROR, YACS::FAILED, getEffectiveState(), getState(), YACS::READY, and YACS::TOACTIVATE.
|
inlinevirtual |
Definition at line 190 of file Node.hxx.
Referenced by YACS::ENGINE::DynParaLoop::forwardExecStateToOriginalBody(), YACS::ENGINE::Proc::getNodeErrorDetails(), and YACS::HMI::GenericGui::onGetErrorDetails().
|
virtual |
returns a string that contains an error report if the node is in error
Reimplemented in YACS::ENGINE::DynParaLoop, and YACS::ENGINE::ComposedNode.
Definition at line 755 of file Node.cxx.
References _errorDetails, DEBTRACE, YACS::DISABLED, YACS::ERROR, YACS::FAILED, getEffectiveState(), getName(), getState(), YACS::INTERNALERR, and YACS::INVALID.
Referenced by YACS::ENGINE::Proc::getNodeErrorReport(), YACS::HMI::GenericGui::onGetErrorReport(), and YACS::ENGINE::OptimizerLoop::updateStateOnFailedEventFrom().
|
inline |
Definition at line 127 of file Node.hxx.
Referenced by YACS::ENGINE::VisitorSaveSchema::beginCase(), YACS::ENGINE::OutPort::calculateHistoryOfLinkWith(), YACS::ENGINE::VisitorSaveSchema::depthNode(), YACS::ENGINE::ComposedNode::edAddDFLink(), YACS::ENGINE::VisitorSaveSchema::endCase(), YACS::ENGINE::FakeNodeForForEachLoop::FakeNodeForForEachLoop(), YACS::ENGINE::FakeNodeForLoop::FakeNodeForLoop(), YACS::ENGINE::FakeNodeForOptimizerLoop::FakeNodeForOptimizerLoop(), YACS::ENGINE::FakeNodeForSwitch::FakeNodeForSwitch(), getDPLScopeInfo(), YACS::ENGINE::ForEachLoopGen::getFEDeltaBetween(), YACS::HMI::SceneBlocItem::getNodesInfo(), YACS::HMI::CommandReparentNode::localExecute(), YACS::HMI::CommandPutInComposedNode::localExecute(), YACS::HMI::CommandCopyNode::localExecute(), YACS::HMI::CommandAddLink::localExecute(), YACS::HMI::CommandAddControlLink::localExecute(), YACS::HMI::CommandReparentNode::localReverse(), YACS::HMI::CommandPutInComposedNode::localReverse(), YACS::HMI::GuiEditor::PutSubjectInBloc(), YACS::HMI::SubjectNode::registerUndoDestroy(), YACS::HMI::SubjectNode::restoreLinks(), YACS::HMI::SubjectNode::saveLinks(), YACS::HMI::SubjectControlLink::SubjectControlLink(), YACS::HMI::SubjectLink::SubjectLink(), YACS::ENGINE::VisitorSaveSchema::writeControls(), YACS::ENGINE::VisitorSaveSchema::writeSimpleDataLinks(), and YACS::HMI::SubjectNode::~SubjectNode().
| const std::string Node::getId | ( | ) | const |
Definition at line 478 of file Node.cxx.
References YACS::ENGINE::ComposedNode::getChildName(), YACS::ENGINE::ComposedNode::getName(), and getRootNode().
Referenced by YACS::ENGINE::PythonNode::executeRemote(), YACS::ENGINE::PythonNode::pythonEntryName(), YACS::ENGINE::Bloc::writeDot(), YACS::ENGINE::ForEachLoopGen::writeDot(), YACS::ENGINE::Loop::writeDot(), writeDot(), and YACS::ENGINE::Switch::writeDot().
| string Node::getImplementation | ( | ) | const |
Definition at line 350 of file Node.cxx.
References _implementation.
Referenced by YACS::ENGINE::RuntimeSALOME::adapt(), YACS::ENGINE::OutputPort::edAddInPropertyPort(), YACS::ENGINE::OutputPort::edAddInputPort(), and writeDot().
|
inline |
Definition at line 123 of file Node.hxx.
Referenced by YACS::ENGINE::Loop::buildDelegateOf(), YACS::ENGINE::ComposedNode::edAddCFLink(), YACS::ENGINE::ComposedNode::edRemoveCFLink(), YACS::ENGINE::CFDirectionVisTraits< false >::getNexts(), YACS::ENGINE::AbstractPoint::GetNodeB4(), YACS::ENGINE::BlocPoint::getNodeB4(), YACS::ENGINE::ElementaryNode::getReadyTasks(), YACS::ENGINE::AbstractPoint::isBegin(), YACS::ENGINE::AbstractPoint::IsGatherB4Ext(), YACS::ENGINE::AbstractPoint::IsNoLinksBefore(), YACS::ENGINE::AbstractPoint::isSimplyLinkedBefore(), YACS::ENGINE::AbstractPoint::IsSimplyLinkedBeforeExt(), YACS::HMI::CommandAddLink::localExecute(), YACS::ENGINE::graphParser::onEnd(), resetState(), YACS::HMI::SubjectNode::restoreLinks(), YACS::ENGINE::AbstractPoint::Rewire(), YACS::HMI::SubjectNode::saveLinks(), and YACS::ENGINE::Bloc::splitIntoIndependantGraph().
| InPort * Node::getInPort | ( | const std::string & | name | ) | const |
Definition at line 239 of file Node.cxx.
References getInputDataStreamPort(), and getInputPort().
Referenced by YACS::ENGINE::Bloc::Bloc(), YACS::ENGINE::DynParaLoop::DynParaLoop(), YACS::ENGINE::ForLoop::ForLoop(), and YACS::ENGINE::WhileLoop::WhileLoop().
|
pure virtual |
Implemented in YACS::ENGINE::ElementaryNode, and YACS::ENGINE::ComposedNode.
| InPropertyPort * Node::getInPropertyPort | ( | ) | const |
Definition at line 254 of file Node.cxx.
References _inPropertyPort.
|
pure virtual |
Implemented in YACS::ENGINE::DSToDFForLoop, YACS::ENGINE::ElementaryNode, and YACS::ENGINE::ComposedNode.
Referenced by YACS::ENGINE::OutputPort4DS2DF::getAllRepresented(), getInPort(), YACS::ENGINE::ComposedNode::getInputDataStreamPort(), YACS::HMI::CommandRenameInDataPort::localExecute(), YACS::HMI::CommandAddLink::localExecute(), YACS::HMI::CommandSetDSPortProperties::localExecute(), YACS::HMI::CommandSetLinkProperties::localExecute(), YACS::HMI::CommandDestroy::localExecute(), YACS::HMI::CommandRenameInDataPort::localReverse(), YACS::HMI::CommandAddLink::localReverse(), YACS::HMI::CommandSetDSPortProperties::localReverse(), and YACS::HMI::CommandSetLinkProperties::localReverse().
|
virtual |
Reimplemented in YACS::ENGINE::WhileLoop, YACS::ENGINE::Switch, YACS::ENGINE::OptimizerLoop, YACS::ENGINE::DFToDSForLoop, YACS::ENGINE::ForLoop, YACS::ENGINE::ForEachLoopGen, YACS::ENGINE::SplitterNode, YACS::ENGINE::ElementaryNode, YACS::ENGINE::DynParaLoop, and YACS::ENGINE::ComposedNode.
Definition at line 260 of file Node.cxx.
References _inPropertyPort.
Referenced by YACS::HMI::GuiEditor::CreateInputPort(), getInPort(), YACS::ENGINE::Proc::getInPortValue(), YACS::ENGINE::ComposedNode::getInputPort(), YACS::ENGINE::ElementaryNode::getInputPort(), YACS::ENGINE::DFToDSForLoop::getInputPort(), YACS::HMI::CommandRenameInDataPort::localExecute(), YACS::HMI::CommandSetInPortValue::localExecute(), YACS::HMI::CommandSetForEachBranch::localExecute(), YACS::HMI::CommandAddLink::localExecute(), YACS::HMI::CommandDestroy::localExecute(), YACS::HMI::CommandRenameInDataPort::localReverse(), YACS::HMI::CommandSetInPortValue::localReverse(), YACS::HMI::CommandSetForEachBranch::localReverse(), YACS::HMI::CommandAddLink::localReverse(), YACS::ENGINE::Proc::setInPortValue(), and YACS::HMI::EditionForEachLoop::update().
|
pure virtual |
Implemented in YACS::ENGINE::WhileLoop, YACS::ENGINE::Switch, YACS::ENGINE::OptimizerLoop, YACS::ENGINE::ForLoop, YACS::ENGINE::ForEachLoopGen, YACS::ENGINE::ElementaryNode, YACS::ENGINE::DynParaLoop, and YACS::ENGINE::ComposedNode.
Referenced by YACS::HMI::GuiExecutor::event(), YACS::HMI::GuiExecutor::updateSchema(), and YACS::ENGINE::VisitorSaveSchema::writeParametersNode().
|
pure virtual |
Implemented in YACS::ENGINE::OptimizerLoop, YACS::ENGINE::ForLoop, YACS::ENGINE::ForEachLoopGen, YACS::ENGINE::ElementaryNode, YACS::ENGINE::DynParaLoop, and YACS::ENGINE::ComposedNode.
Referenced by YACS::HMI::GuiExecutor::event(), YACS::HMI::GuiExecutor::updateSchema(), and YACS::ENGINE::VisitorSaveSchema::writeSimpleDataLinks().
|
pure virtual |
Implemented in YACS::ENGINE::Switch, YACS::ENGINE::Loop, YACS::ENGINE::InlineNode, YACS::ENGINE::ElementaryNode, YACS::ENGINE::DynParaLoop, and YACS::ENGINE::Bloc.
Referenced by YACS::ENGINE::DynParaLoop::getMaxLevelOfParallelism(), YACS::ENGINE::ElementaryPoint::getMaxLevelOfParallelism(), YACS::ENGINE::Loop::getMaxLevelOfParallelism(), and YACS::ENGINE::DynParaLoop::getWeight().
|
inline |
Definition at line 125 of file Node.hxx.
Referenced by YACS::ENGINE::CollectorSwOutPort::addPotentialProducerForMaster(), YACS::HMI::SubjectComposedNode::addSubjectNode(), YACS::ENGINE::InputPort::checkBasicConsistency(), YACS::ENGINE::OutNode::checkBasicConsistency(), YACS::ENGINE::PresetNode::checkBasicConsistency(), YACS::ENGINE::PythonNode::checkBasicConsistency(), YACS::ENGINE::PyFuncNode::checkBasicConsistency(), YACS::ENGINE::StudyInNode::checkBasicConsistency(), YACS::ENGINE::StudyOutNode::checkBasicConsistency(), YACS::ENGINE::DynParaLoop::checkConsistencyAndSetNode(), YACS::ENGINE::ComposedNode::checkInMyDescendance(), YACS::ENGINE::ComposedNode::checkNoCrossHierachyWith(), YACS::ENGINE::DynParaLoop::cloneAndPlaceNodesCoherently(), YACS::HMI::SubjectNode::copy(), YACS::ENGINE::PyFuncNode::createRemoteAdaptedPyInterpretor(), YACS::ENGINE::Bloc::edAddChild(), YACS::ENGINE::ComposedNode::edAddDFLink(), YACS::ENGINE::ComposedNode::edRemoveChild(), YACS::ENGINE::Switch::edRemoveChild(), YACS::ENGINE::ComposedNode::edRemoveLink(), YACS::ENGINE::Loop::edSetNode(), YACS::ENGINE::ElementaryNode::edUpdateState(), YACS::ENGINE::ElementaryNode::ensureLoading(), exDisabledState(), YACS::ENGINE::CORBANode::execute(), YACS::ENGINE::SalomeNode::execute(), YACS::ENGINE::DistributedPythonNode::execute(), YACS::ENGINE::SalomePythonNode::execute(), YACS::ENGINE::PythonNode::executeLocal(), YACS::ENGINE::PyFuncNode::executeLocal(), YACS::ENGINE::PythonNode::executeRemote(), YACS::ENGINE::PyFuncNode::executeRemote(), exFailedState(), YACS::ENGINE::ElementaryNode::exUpdateState(), YACS::ENGINE::Switch::getCaseId(), YACS::ENGINE::DynParaLoop::getChildByNameExec(), YACS::ENGINE::DynParaLoop::getChildByShortName(), YACS::ENGINE::Loop::getChildByShortName(), YACS::ENGINE::ComposedNode::getChildName(), getErrorReport(), YACS::ENGINE::CollectorSwOutPort::getHumanReprOfIncompleteCases(), YACS::ENGINE::ElementaryNode::getInPortName(), YACS::ENGINE::ComposedNode::getMyQualifiedName(), YACS::ENGINE::Switch::getMyQualifiedName(), YACS::HMI::SubjectNode::getName(), YACS::ENGINE::ComposedNode::getName(), YACS::ENGINE::ElementaryPoint::getNodeName(), YACS::ENGINE::ElementaryNode::getOutPortName(), YACS::ENGINE::ComposedNode::getPortName(), getQualifiedName(), YACS::ENGINE::ElementaryNode::getReadyTasks(), YACS::ENGINE::ElementaryPoint::getRepr(), YACS::ENGINE::ElementaryNode::init(), YACS::inlinetypeParser< T >::inport(), YACS::ENGINE::DistributedPythonNode::load(), YACS::HMI::SubjectComposedNode::loadLinks(), YACS::ENGINE::PyFuncNode::loadLocal(), YACS::ENGINE::PythonEntry::loadRemoteContainer(), YACS::HMI::CommandReparentNode::localExecute(), YACS::HMI::CommandCopyNode::localExecute(), YACS::HMI::CommandRenameNode::localExecute(), YACS::HMI::CommandRenameNode::localReverse(), modified(), YACS::ENGINE::graphParser::onEnd(), YACS::inlinetypeParser< T >::outport(), YACS::inlinetypeParser< T >::post(), YACS::pseudocomposednodetypeParser< T >::post(), YACS::remotetypeParser< T >::post(), YACS::HMI::SubjectComposedNode::removeControlLink(), YACS::HMI::SubjectNode::reparent(), resetState(), YACS::ENGINE::PyFuncNode::retrieveDftRemotePyInterpretorIfAny(), YACS::ENGINE::AbstractPoint::Rewire(), YACS::HMI::SubjectNode::saveLinks(), YACS::HMI::GuiExecutor::setInPortValue(), YACS::HMI::SubjectDataPort::setName(), YACS::HMI::SubjectNode::setName(), setState(), YACS::ENGINE::ComposedNode::updateStateFrom(), YACS::ENGINE::DynParaLoop::updateStateOnFailedEventFrom(), YACS::ENGINE::OptimizerLoop::updateStateOnFailedEventFrom(), YACS::ENGINE::Bloc::updateStateOnFinishedEventFrom(), YACS::ENGINE::ForEachLoopGen::updateStateOnFinishedEventFrom(), YACS::ENGINE::ForLoop::updateStateOnFinishedEventFrom(), YACS::ENGINE::VisitorSaveSchema::visitInlineFuncNode(), YACS::ENGINE::VisitorSaveSchema::visitInlineNode(), YACS::ENGINE::VisitorSaveSalomeSchema::visitOutNode(), YACS::ENGINE::VisitorSaveSalomeSchema::visitPresetNode(), YACS::ENGINE::VisitorSaveSchema::visitServerNode(), YACS::ENGINE::VisitorSaveSchema::visitServiceInlineNode(), YACS::ENGINE::VisitorSaveSchema::visitServiceNode(), YACS::ENGINE::VisitorSaveSalomeSchema::visitStudyInNode(), YACS::ENGINE::VisitorSaveSalomeSchema::visitStudyOutNode(), YACS::ENGINE::VisitorSaveSchema::writeSimpleDataLinks(), and YACS::ENGINE::VisitorSaveSchema::writeSimpleStreamLinks().
|
pure virtual |
|
pure virtual |
| int Node::getNumId | ( | ) |
return node instance identifiant, unique for each node instance
node instance identifiant is used to check if to nodes pointers refers to the same instance
Definition at line 643 of file Node.cxx.
References _numId.
Referenced by YACS::HMI::SubjectComposedNode::addSubjectNode(), YACS::ENGINE::VisitorSaveSchema::depthNode(), YACS::HMI::GuiExecutor::getContainerLog(), YACS::HMI::GuiExecutor::getErrorDetails(), YACS::HMI::GuiExecutor::getErrorReport(), YACS::ENGINE::Proc::getNumIds(), YACS::HMI::GuiObserver_i::setConversion(), YACS::ENGINE::VisitorSaveSchema::writeControls(), YACS::ENGINE::VisitorSaveSchema::writeSimpleDataLinks(), and YACS::ENGINE::VisitorSaveSchema::writeSimpleStreamLinks().
|
inline |
Definition at line 124 of file Node.hxx.
Referenced by YACS::ENGINE::Loop::buildDelegateOf(), YACS::ENGINE::ComposedNode::edAddCFLink(), YACS::ENGINE::ComposedNode::edRemoveCFLink(), YACS::ENGINE::CFDirectionVisTraits< true >::getNexts(), YACS::ENGINE::AbstractPoint::GetNodeAfter(), YACS::ENGINE::BlocPoint::getNodeAfter(), YACS::HMI::SceneBlocItem::getNodesInfo(), YACS::ENGINE::AbstractPoint::isLast(), YACS::ENGINE::AbstractPoint::IsNoLinksAfter(), YACS::ENGINE::AbstractPoint::IsScatterAfterExt(), YACS::ENGINE::AbstractPoint::isSimplyLinkedAfter(), YACS::ENGINE::AbstractPoint::IsSimplyLinkedAfterExt(), YACS::HMI::CommandAddLink::localExecute(), YACS::ENGINE::Bloc::performCFComputationsOnlyOneLevel(), YACS::HMI::SubjectNode::restoreLinks(), YACS::ENGINE::AbstractPoint::Rewire(), YACS::HMI::SubjectNode::saveLinks(), and YACS::ENGINE::Bloc::splitIntoIndependantGraph().
| list< Node * > Node::getOutNodes | ( | ) | const |
get the set of all nodes connected to the outGate
Definition at line 185 of file Node.cxx.
References _outGate, and YACS::ENGINE::OutGate::edSetInGate().
Referenced by insertNodeChildrenInSet(), and YACS::ENGINE::Bloc::writeDot().
|
virtual |
Reimplemented in YACS::ENGINE::Switch, YACS::ENGINE::OptimizerLoop, YACS::ENGINE::ForLoop, YACS::ENGINE::ForEachLoopGen, YACS::ENGINE::DynParaLoop, and YACS::ENGINE::ComposedNode.
Definition at line 275 of file Node.cxx.
References getOutputDataStreamPort(), and getOutputPort().
Referenced by YACS::ENGINE::ComposedNode::getOutPort().
|
pure virtual |
Implemented in YACS::ENGINE::ElementaryNode, and YACS::ENGINE::ComposedNode.
Referenced by YACS::ENGINE::OptimizerLoop::initInterceptors().
|
pure virtual |
Implemented in YACS::ENGINE::DFToDSForLoop, YACS::ENGINE::ElementaryNode, and YACS::ENGINE::ComposedNode.
Referenced by YACS::ENGINE::InputPort4DF2DS::getAllRepresentants(), getOutPort(), YACS::ENGINE::ComposedNode::getOutputDataStreamPort(), YACS::HMI::CommandRenameOutDataPort::localExecute(), YACS::HMI::CommandAddLink::localExecute(), YACS::HMI::CommandSetDSPortProperties::localExecute(), YACS::HMI::CommandSetLinkProperties::localExecute(), YACS::HMI::CommandDestroy::localExecute(), YACS::HMI::CommandRenameOutDataPort::localReverse(), YACS::HMI::CommandAddLink::localReverse(), YACS::HMI::CommandSetDSPortProperties::localReverse(), and YACS::HMI::CommandSetLinkProperties::localReverse().
|
pure virtual |
Implemented in YACS::ENGINE::OptimizerLoop, YACS::ENGINE::DSToDFForLoop, YACS::ENGINE::ForLoop, YACS::ENGINE::ForEachLoopGen, YACS::ENGINE::ElementaryNode, YACS::ENGINE::DynParaLoop, and YACS::ENGINE::ComposedNode.
Referenced by YACS::HMI::GuiEditor::CreateOutputPort(), YACS::ENGINE::InputDataStreamPort4DS2DF::getAllRepresentants(), getOutPort(), YACS::ENGINE::Proc::getOutPortValue(), YACS::ENGINE::ComposedNode::getOutputPort(), YACS::HMI::CommandRenameOutDataPort::localExecute(), YACS::HMI::CommandSetOutPortValue::localExecute(), YACS::HMI::CommandAddLink::localExecute(), YACS::HMI::CommandDestroy::localExecute(), YACS::HMI::CommandRenameOutDataPort::localReverse(), YACS::HMI::CommandSetOutPortValue::localReverse(), YACS::HMI::CommandAddLink::localReverse(), YACSPMMLBasicsTest1::testYACSdriver_LRANN(), YACSPMMLBasicsTest1::testYACSdriver_PmmlDoesNotExist(), YACSPMMLBasicsTest1::testYACSdriverLinearRegression(), YACSPMMLBasicsTest1::testYACSdriverNeuralNetwork(), and YACS::HMI::EditionLoop::update().
|
virtual |
Reimplemented in YACS::ENGINE::Proc.
Definition at line 401 of file Node.cxx.
References _father, and getProc().
Referenced by YACS::HMI::SubjectNode::copy(), getProc(), YACS::ENGINE::ElementaryNode::getReadyTasks(), YACS::ENGINE::InputStudyPort::putDataInStudy(), YACS::HMI::SubjectNode::reparent(), YACS::ENGINE::OptimizerLoop::setAlgorithm(), YACS::ENGINE::SalomeOptimizerLoop::simpleClone(), and YACS::ENGINE::OptimizerLoop::simpleClone().
|
virtual |
|
pure virtual |
| std::map< std::string, std::string > Node::getProperties | ( | ) |
Definition at line 509 of file Node.cxx.
References _father, _propertyMap, and getProperties().
Referenced by YACS::ENGINE::SalomeContainerToolsBase::CreateComponentInstance(), YACS::ENGINE::SalomeNode::execute(), and getProperties().
|
virtual |
Reimplemented in YACS::ENGINE::ComposedNode.
Definition at line 497 of file Node.cxx.
References _father, _propertyMap, and YACS::ENGINE::ComposedNode::getProperty().
Referenced by YACS::ENGINE::ComposedNode::getProperty().
|
inline |
Definition at line 173 of file Node.hxx.
Referenced by YACS::HMI::SubjectNode::getProperties(), and YACS::HMI::CommandSetNodeProperties::localExecute().
| std::string Node::getQualifiedName | ( | ) | const |
same as Node::getName() in most cases, but differs for children of switch
used by writeDot to distinguish children of switch, by adding a prefix to the name. prefix is built on case id.
Definition at line 632 of file Node.cxx.
References _father, YACS::ENGINE::ComposedNode::getMyQualifiedName(), and getName().
Referenced by YACS::ENGINE::ComposedNode::getChildName(), YACS::ENGINE::ComposedNode::getPortName(), Proc_i::getXMLState(), YACS::ENGINE::Proc::getXMLState(), YACS::HMI::CommandCopyNode::localExecute(), YACS::ENGINE::Bloc::writeDot(), YACS::ENGINE::Loop::writeDot(), writeDot(), YACS::ENGINE::Proc::writeDot(), and YACS::ENGINE::Switch::writeDot().
|
pure virtual |
Implemented in YACS::ENGINE::Switch, YACS::ENGINE::OptimizerLoop, YACS::ENGINE::Loop, YACS::ENGINE::DSToDFForLoop, YACS::ENGINE::DFToDSForLoop, YACS::ENGINE::ForEachLoopGen, YACS::ENGINE::ElementaryNode, and YACS::ENGINE::Bloc.
Referenced by YACS::ENGINE::ComposedNode::getNextTasks(), and YACS::ENGINE::Loop::getReadyTasks().
|
pure virtual |
Implemented in YACS::ENGINE::ElementaryNode, and YACS::ENGINE::ComposedNode.
|
virtual |
Reimplemented in YACS::ENGINE::ComposedNode.
Definition at line 431 of file Node.cxx.
References _father.
Referenced by YACS::ENGINE::InPort::edRemoveAllLinksLinkedWithMe(), YACS::ENGINE::OutputDataStreamPort::edRemoveInputDataStreamPort(), YACS::ENGINE::OutputPort::edRemoveInputPort(), getId(), YACS::ENGINE::ComposedNode::getRootNode(), YACS::ENGINE::ServiceNode::setComponent(), and YACS::HMI::GuiExecutor::setInPortValue().
| std::list< InPort * > Node::getSetOfInPort | ( | ) | const |
Definition at line 289 of file Node.cxx.
References getSetOfInputDataStreamPort(), and getSetOfInputPort().
Referenced by YACS::ENGINE::ComposedNode::getAllInPortsComingFromOutsideOfCurrentScope(), YACS::ENGINE::ElementaryNode::getAllInPortsComingFromOutsideOfCurrentScope(), YACS::ENGINE::DynParaLoop::prepareInputsFromOutOfScope(), and YACS::HMI::SceneElementaryNodeItem::reorganize().
|
pure virtual |
Implemented in YACS::ENGINE::ElementaryNode, and YACS::ENGINE::ComposedNode.
Referenced by getSetOfInPort(), and YACS::ENGINE::VisitorSaveSchema::writeInputDataStreamPorts().
|
pure virtual |
Implemented in YACS::ENGINE::Switch, YACS::ENGINE::OptimizerLoop, YACS::ENGINE::Loop, YACS::ENGINE::ForEachLoopGen, YACS::ENGINE::ElementaryNode, YACS::ENGINE::DynParaLoop, and YACS::ENGINE::ComposedNode.
Referenced by edGetSetOfUnitializedInputPort(), getSetOfInPort(), and YACS::ENGINE::VisitorSaveSchema::writeInputPorts().
|
pure virtual |
Implemented in YACS::ENGINE::ElementaryNode, and YACS::ENGINE::ComposedNode.
Referenced by YACS::ENGINE::DynParaLoop::cloneAndPlaceNodesCoherently(), YACS::HMI::SubjectNode::registerUndoDestroy(), YACS::HMI::SubjectNode::removeExternalLinks(), YACS::HMI::SubjectNode::saveLinks(), and YACS::HMI::SceneNodeItem::showOutScopeLinks().
| std::list< OutPort * > Node::getSetOfOutPort | ( | ) | const |
Definition at line 299 of file Node.cxx.
References getSetOfOutputDataStreamPort(), and getSetOfOutputPort().
Referenced by YACS::ENGINE::ComposedNode::getAllOutPortsLeavingCurrentScope(), YACS::ENGINE::ElementaryNode::getAllOutPortsLeavingCurrentScope(), YACS::HMI::SceneBlocItem::getNodesInfo(), YACS::ENGINE::ComposedNode::getSetOfInternalLinks(), and YACS::HMI::SceneElementaryNodeItem::reorganize().
|
pure virtual |
|
pure virtual |
Implemented in YACS::ENGINE::OptimizerLoop, YACS::ENGINE::ForLoop, YACS::ENGINE::ElementaryNode, YACS::ENGINE::DynParaLoop, and YACS::ENGINE::ComposedNode.
Referenced by getSetOfOutPort(), and YACS::ENGINE::VisitorSaveSchema::writeOutputPorts().
|
inlinevirtual |
Reimplemented in YACS::ENGINE::ElementaryNode.
Definition at line 118 of file Node.hxx.
Referenced by YACS::ENGINE::DynParaLoop::forwardExecStateToOriginalBody(), getEffectiveState(), YACS::ENGINE::Switch::getEffectiveState(), getErrorReport(), YACS::ENGINE::Switch::getProgressWeight(), YACS::ENGINE::ElementaryNode::getState(), resetState(), YACS::HMI::SchemaComposedNodeItem::update(), YACS::HMI::SchemaNodeItem::update(), YACS::HMI::SceneNodeItem::updateState(), YACS::ENGINE::ForEachLoopGen::updateStateOnFinishedEventFrom(), YACS::ENGINE::OptimizerLoop::updateStateOnFinishedEventFrom(), YACS::ENGINE::VisitorSaveSchema::visitBloc(), YACS::ENGINE::VisitorSaveState::visitBloc(), YACS::ENGINE::VisitorSalomeSaveState::visitForEachLoop(), YACS::ENGINE::VisitorSaveSchema::visitForEachLoop(), YACS::ENGINE::VisitorSaveState::visitForEachLoop(), YACS::ENGINE::VisitorSaveSchema::visitForEachLoopDyn(), YACS::ENGINE::VisitorSaveState::visitForEachLoopDyn(), YACS::ENGINE::VisitorSaveSchema::visitForLoop(), YACS::ENGINE::VisitorSaveState::visitForLoop(), YACS::ENGINE::VisitorSaveState::visitLoop(), YACS::ENGINE::VisitorSaveSchema::visitOptimizerLoop(), YACS::ENGINE::VisitorSaveState::visitOptimizerLoop(), YACS::ENGINE::VisitorSaveState::visitProc(), YACS::ENGINE::VisitorSaveSchema::visitSwitch(), YACS::ENGINE::VisitorSaveState::visitSwitch(), YACS::ENGINE::VisitorSaveSchema::visitWhileLoop(), and YACS::ENGINE::VisitorSaveState::visitWhileLoop().
|
static |
Return the name of a state.
Definition at line 827 of file Node.cxx.
References yacsorb.CORBAEngineTest::state.
Referenced by YACS::ENGINE::Executor::functionForTaskExecution(), YACS::ENGINE::Executor::launchTasks(), YACS::ENGINE::Executor::loadTask(), main(), YACS::ENGINE::Executor::makeDatastreamConnections(), and YACS::ENGINE::Executor::runTask().
|
pure virtual |
|
virtual |
initialisation of all input and output ports and gates, for execution
Reimplemented in YACS::ENGINE::SalomeProc, YACS::ENGINE::PyFuncNode, YACS::ENGINE::WhileLoop, YACS::ENGINE::Switch, YACS::ENGINE::OptimizerLoop, YACS::ENGINE::Loop, YACS::ENGINE::ForLoop, YACS::ENGINE::ForEachLoopGen, YACS::ENGINE::SplitterNode, YACS::ENGINE::ElementaryNode, YACS::ENGINE::DynParaLoop, YACS::ENGINE::ComposedNode, and YACS::ENGINE::Bloc.
Definition at line 102 of file Node.cxx.
References _inGate, _outGate, _state, YACS::DISABLED, exDisabledState(), YACS::ENGINE::InGate::exReset(), YACS::ENGINE::OutGate::exReset(), YACS::READY, and setState().
Referenced by YACS::ENGINE::Bloc::init(), YACS::ENGINE::ComposedNode::init(), YACS::ENGINE::DynParaLoop::init(), YACS::ENGINE::Loop::init(), YACS::ENGINE::ForEachLoopGen::updateStateForWorkNodeOnFinishedEventFrom(), YACS::ENGINE::ForLoop::updateStateOnFinishedEventFrom(), and YACS::ENGINE::WhileLoop::updateStateOnFinishedEventFrom().
|
inlinevirtual |
|
virtual |
indicates if the node is valid (returns 1) or not (returns 0)
This method is useful when editing a schema. It has no meaning in execution. When a node is edited, its modified method must be called so when isValid is called, its state is updated (call to edUpdateState) before returning the validity check
Definition at line 730 of file Node.cxx.
References _modified, _state, edUpdateState(), and YACS::INVALID.
Referenced by YACS::HMI::SubjectNode::isValid(), main(), YACS::HMI::GenericGui::onRunLoadedSchema(), and YACS::HMI::EditionProc::synchronize().
|
virtual |
Sets Node in modified state and its father if it exists.
Reimplemented in YACS::ENGINE::Proc.
Definition at line 805 of file Node.cxx.
References _father, _modified, DEBTRACE, getName(), and modified().
Referenced by YACS::ENGINE::DynParaLoop::checkConsistencyAndSetNode(), YACS::ENGINE::Bloc::edAddChild(), YACS::ENGINE::ElementaryNode::edAddInputDataStreamPort(), YACS::ENGINE::ElementaryNode::edAddInputPort(), YACS::ENGINE::ElementaryNode::edAddOutputDataStreamPort(), YACS::ENGINE::ElementaryNode::edAddOutputPort(), YACS::ENGINE::Switch::edChangeCase(), YACS::ENGINE::Switch::edReleaseCase(), YACS::ENGINE::Bloc::edRemoveChild(), YACS::ENGINE::ComposedNode::edRemoveChild(), YACS::ENGINE::DynParaLoop::edRemoveChild(), YACS::ENGINE::Loop::edRemoveChild(), YACS::ENGINE::Loop::edRemoveNode(), YACS::ENGINE::ElementaryNode::edRemovePort(), YACS::ENGINE::Switch::edSetNode(), YACS::ENGINE::Loop::edSetNode(), YACS::ENGINE::OptimizerLoop::loadAlgorithm(), YACS::ENGINE::SalomeOptimizerLoop::loadAlgorithm(), modified(), YACS::ENGINE::Port::modified(), YACS::ENGINE::DynParaLoop::removeNode(), and YACS::ENGINE::OptimizerLoop::setAlgorithm().
| bool Node::operator< | ( | const Node & | other | ) | const |
| bool Node::operator> | ( | const Node & | other | ) | const |
|
pure virtual |
Implemented in YACS::ENGINE::Switch, YACS::ENGINE::Loop, YACS::ENGINE::ElementaryNode, YACS::ENGINE::DynParaLoop, and YACS::ENGINE::Bloc.
Referenced by YACS::ENGINE::DynParaLoop::partitionRegardingDPL(), YACS::ENGINE::Loop::partitionRegardingDPL(), and YACS::ENGINE::ElementaryPoint::partitionRegardingDPL().
|
protectedpure virtual |
performs a duplication of placement using clone method of containers and components. clone behaviour is driven by attachOnCloning attribute.
Implemented in YACS::ENGINE::ServiceNode, YACS::ENGINE::InlineNode, YACS::ENGINE::ElementaryNode, and YACS::ENGINE::ComposedNode.
Referenced by clone().
|
protectedpure virtual |
performs a also duplication of placement but here containers and components are not copied at all whatever the value of attachedOnCloning.
Implemented in YACS::ENGINE::ServiceNode, YACS::ENGINE::InlineNode, YACS::ENGINE::ElementaryNode, and YACS::ENGINE::ComposedNode.
Referenced by cloneWithoutCompAndContDeepCpy().
|
virtual |
Reset the node state depending on the parameter level.
Reimplemented in YACS::ENGINE::ForEachLoopGen, and YACS::ENGINE::ComposedNode.
Definition at line 851 of file Node.cxx.
References _state, YACS::ACTIVATED, DEBTRACE, YACS::DONE, YACS::ERROR, YACS::FAILED, YACS::ENGINE::InGate::getBackLinks(), getInGate(), getName(), getState(), YACS::READY, YACS::ENGINE::InGate::setPrecursorDone(), and setState().
Referenced by YACS::ENGINE::ComposedNode::resetState().
|
virtual |
emit notification to all observers registered with the dispatcher
The dispatcher is unique and can be obtained by getDispatcher()
Definition at line 691 of file Node.cxx.
References _eventReceiver, DEBTRACE, YACS::ENGINE::Dispatcher::dispatch(), YACS::ENGINE::Dispatcher::dispatchFromClone(), and YACS::ENGINE::Dispatcher::getDispatcher().
Referenced by YACS::ENGINE::ForEachLoopGen::exUpdateProgress(), YACS::ENGINE::ForLoop::exUpdateProgress(), and setState().
|
virtual |
emit notification to all observers registered with the dispatcher
The dispatcher is unique and can be obtained by getDispatcher()
Definition at line 709 of file Node.cxx.
References YACS::ENGINE::Dispatcher::dispatch2(), and YACS::ENGINE::Dispatcher::getDispatcher().
Referenced by YACS::ENGINE::ForEachLoopGen::updateStateForWorkNodeOnFinishedEventFrom().
|
inlinevirtual |
Definition at line 191 of file Node.hxx.
Referenced by YACS::ENGINE::ForEachLoopGen::exUpdateState(), YACS::ENGINE::Executor::failTask(), YACS::ENGINE::DynParaLoop::forwardExecStateToOriginalBody(), YACS::ENGINE::PythonEntry::loadPythonAdapter(), YACS::ENGINE::PythonEntry::loadRemoteContainer(), and YACS::ENGINE::PythonEntry::loadRemoteContext().
| void Node::setName | ( | const std::string & | name | ) |
Change the name of the node.
raise an exception if the name is already used in the scope of its father
| name | : the new name |
Definition at line 162 of file Node.cxx.
References _father, _name, checkValidityOfNodeName(), YACS::ENGINE::ComposedNode::getChildByName(), YACS::ENGINE::ComposedNode::getName(), and YACS::ENGINE::ComposedNode::isNameAlreadyUsed().
Referenced by YACS::ENGINE::ElementaryNode::getReadyTasks(), YACS::HMI::CommandAddNodeFromCatalog::localExecute(), YACS::HMI::CommandPutInComposedNode::localExecute(), YACS::HMI::CommandCopyNode::localExecute(), YACS::HMI::CommandRenameNode::localExecute(), and YACS::HMI::CommandRenameNode::localReverse().
|
virtual |
Definition at line 521 of file Node.cxx.
References _propertyMap.
Referenced by YACS::HMI::CommandSetNodeProperties::localExecute(), and YACS::HMI::CommandSetNodeProperties::localReverse().
|
virtual |
Reimplemented in YACS::ENGINE::ComposedNode.
Definition at line 491 of file Node.cxx.
References _propertyMap, and DEBTRACE.
Referenced by YACS::ENGINE::InPropertyPort::exNewPropertyValue(), and YACS::ENGINE::ComposedNode::setProperty().
| void Node::setState | ( | YACS::StatesForNode | theState | ) |
Sets the given state for node.
It is strongly recommended to use this function if you want to change the state of the node, instead of direct access to _state field (_state = ...).
Definition at line 652 of file Node.cxx.
References _state, DEBTRACE, getName(), and sendEvent().
Referenced by YACS::ENGINE::ElementaryNode::aborted(), YACS::ENGINE::FakeNodeForForEachLoop::aborted(), YACS::ENGINE::FakeNodeForLoop::aborted(), YACS::ENGINE::FakeNodeForOptimizerLoop::aborted(), YACS::ENGINE::FakeNodeForSwitch::aborted(), YACS::ENGINE::ElementaryNode::begin(), YACS::ENGINE::ElementaryNode::connected(), YACS::ENGINE::ComposedNode::edUpdateState(), YACS::ENGINE::ElementaryNode::edUpdateState(), YACS::ENGINE::ElementaryNode::ensureLoading(), ensureLoading(), exDisabledState(), exFailedState(), YACS::ENGINE::Bloc::exUpdateState(), YACS::ENGINE::ElementaryNode::exUpdateState(), YACS::ENGINE::ForEachLoopGen::exUpdateState(), YACS::ENGINE::ForLoop::exUpdateState(), exUpdateState(), YACS::ENGINE::OptimizerLoop::exUpdateState(), YACS::ENGINE::Switch::exUpdateState(), YACS::ENGINE::WhileLoop::exUpdateState(), YACS::ENGINE::FakeNodeForLoop::FakeNodeForLoop(), YACS::ENGINE::OptimizerLoop::finalize(), YACS::ENGINE::ElementaryNode::finished(), YACS::ENGINE::FakeNodeForForEachLoop::finished(), YACS::ENGINE::FakeNodeForLoop::finished(), YACS::ENGINE::FakeNodeForOptimizerLoop::finished(), YACS::ENGINE::FakeNodeForSwitch::finished(), YACS::ENGINE::DynParaLoop::forwardExecStateToOriginalBody(), YACS::ENGINE::Bloc::getReadyTasks(), YACS::ENGINE::ForEachLoopGen::getReadyTasks(), YACS::ENGINE::Loop::getReadyTasks(), YACS::ENGINE::Switch::getReadyTasks(), YACS::ENGINE::ElementaryNode::init(), init(), YACS::ENGINE::PyFuncNode::init(), resetState(), YACS::ENGINE::StateLoader(), YACS::ENGINE::ForEachLoopGen::updateStateForFinalizeNodeOnFinishedEventFrom(), YACS::ENGINE::ForEachLoopGen::updateStateForInitNodeOnFinishedEventFrom(), YACS::ENGINE::ForEachLoopGen::updateStateForWorkNodeOnFinishedEventFrom(), YACS::ENGINE::ComposedNode::updateStateFrom(), YACS::ENGINE::Bloc::updateStateOnFailedEventFrom(), YACS::ENGINE::ComposedNode::updateStateOnFailedEventFrom(), YACS::ENGINE::DynParaLoop::updateStateOnFailedEventFrom(), YACS::ENGINE::Bloc::updateStateOnFinishedEventFrom(), YACS::ENGINE::ForLoop::updateStateOnFinishedEventFrom(), YACS::ENGINE::OptimizerLoop::updateStateOnFinishedEventFrom(), YACS::ENGINE::Switch::updateStateOnFinishedEventFrom(), YACS::ENGINE::WhileLoop::updateStateOnFinishedEventFrom(), and YACS::ENGINE::ComposedNode::updateStateOnStartEventFrom().
|
virtual |
Stop all pending activities of the node.
This method should be called when a Proc is finished and must be deleted from the YACS server
Reimplemented in YACS::ENGINE::PyFuncNode, YACS::ENGINE::PythonNode, YACS::ENGINE::SalomeNode, YACS::ENGINE::DynParaLoop, and YACS::ENGINE::ComposedNode.
|
protectedpure virtual |
Implemented in YACS::ENGINE::WhileLoop, YACS::ENGINE::Switch, YACS::ENGINE::OptimizerLoop, YACS::ENGINE::DSToDFForLoop, YACS::ENGINE::DFToDSForLoop, YACS::ENGINE::ForLoop, YACS::ENGINE::ForEachLoopDyn, YACS::ENGINE::ForEachLoop, YACS::ENGINE::Bloc, YACS::ENGINE::XmlNode, YACS::ENGINE::StudyOutNode, YACS::ENGINE::StudyInNode, YACS::ENGINE::SalomePythonNode, YACS::ENGINE::SalomeOptimizerLoop, YACS::ENGINE::PyFuncNode, YACS::ENGINE::PythonNode, YACS::ENGINE::PresetNode, YACS::ENGINE::OutNode, YACS::ENGINE::DistributedPythonNode, YACS::ENGINE::CppNode, YACS::ENGINE::SalomeNode, YACS::ENGINE::CORBANode, YACS::ENGINE::FakeNodeForSwitch, YACS::ENGINE::FakeNodeForOptimizerLoop, YACS::ENGINE::FakeNodeForLoop, YACS::ENGINE::FakeNodeForForEachLoop, and YACS::ENGINE::SplitterNode.
Referenced by clone(), YACS::ENGINE::DynParaLoop::cloneAndPlaceNodesCoherently(), cloneWithoutCompAndContDeepCpy(), and YACS::ENGINE::Loop::Loop().
|
inlinevirtual |
Reimplemented in YACS::ENGINE::StudyOutNode, YACS::ENGINE::StudyInNode, YACS::ENGINE::SalomeProc, YACS::ENGINE::SalomeOptimizerLoop, YACS::ENGINE::PyFuncNode, YACS::ENGINE::PythonNode, YACS::ENGINE::PresetNode, YACS::ENGINE::DistributedPythonNode, YACS::ENGINE::SalomeNode, YACS::ENGINE::CORBANode, YACS::ENGINE::WhileLoop, YACS::ENGINE::Switch, YACS::ENGINE::ServiceNode, YACS::ENGINE::ServiceInlineNode, YACS::ENGINE::ServerNode, YACS::ENGINE::Proc, YACS::ENGINE::OptimizerLoop, YACS::ENGINE::Loop, YACS::ENGINE::InlineFuncNode, YACS::ENGINE::InlineNode, YACS::ENGINE::ForLoop, YACS::ENGINE::ForEachLoopGen, YACS::ENGINE::ElementaryNode, YACS::ENGINE::DataNode, YACS::ENGINE::ComposedNode, and YACS::ENGINE::Bloc.
|
virtual |
Dump to the input stream a dot representation of the node.
| os | : the input stream |
Reimplemented in YACS::ENGINE::Switch, YACS::ENGINE::Proc, YACS::ENGINE::Loop, YACS::ENGINE::ForEachLoopGen, and YACS::ENGINE::Bloc.
Definition at line 611 of file Node.cxx.
References getColorState(), getEffectiveState(), getId(), getImplementation(), getQualifiedName(), and yacsorb.CORBAEngineTest::state.
Referenced by YACS::ENGINE::ForEachLoopGen::writeDot(), YACS::ENGINE::Loop::writeDot(), and writeDotInFile().
| void Node::writeDotInFile | ( | const std::string & | fileName | ) | const |
Definition at line 620 of file Node.cxx.
References gui.CONNECTOR::f(), and writeDot().
|
friend |
|
friend |
|
friend |
|
friend |
Definition at line 78 of file Node.hxx.
Referenced by YACS::ENGINE::ForEachLoop::simpleClone().
|
friend |
|
friend |
|
friend |
|
friend |
Definition at line 73 of file Node.hxx.
Referenced by YACS::ENGINE::Switch::simpleClone().
|
friend |
Definition at line 81 of file Node.hxx.
Referenced by YACS::ENGINE::Bloc::fitToPlayGround().
|
mutable |
Definition at line 84 of file Node.hxx.
Referenced by YACS::ENGINE::Bloc::findAllPathsStartingFrom(), and YACS::ENGINE::Bloc::splitIntoIndependantGraph().
|
protected |
Definition at line 93 of file Node.hxx.
Referenced by YACS::ENGINE::OptimizerLoop::checkBasicConsistency(), YACS::ENGINE::DistributedPythonNode::dealException(), YACS::ENGINE::ComposedNode::edUpdateState(), YACS::ENGINE::ElementaryNode::edUpdateState(), YACS::ENGINE::FakeNodeForOptimizerLoop::execute(), YACS::ENGINE::CORBANode::execute(), YACS::ENGINE::SalomeNode::execute(), YACS::ENGINE::DistributedPythonNode::execute(), YACS::ENGINE::StudyInNode::execute(), YACS::ENGINE::StudyOutNode::execute(), YACS::ENGINE::PythonNode::executeLocal(), YACS::ENGINE::PyFuncNode::executeLocal(), YACS::ENGINE::PythonNode::executeLocalInternal(), YACS::ENGINE::PythonNode::executeRemote(), YACS::ENGINE::PyFuncNode::executeRemote(), YACS::ENGINE::ElementaryNode::exUpdateState(), YACS::ENGINE::ElementaryNode::getErrorDetails(), YACS::ENGINE::ComposedNode::getErrorReport(), YACS::ENGINE::DynParaLoop::getErrorReport(), getErrorReport(), YACS::ENGINE::ServerNode::load(), YACS::ENGINE::ServiceNode::load(), YACS::ENGINE::DistributedPythonNode::load(), YACS::ENGINE::OptimizerLoop::loadAlgorithm(), YACS::ENGINE::SalomeOptimizerLoop::loadAlgorithm(), YACS::ENGINE::PyFuncNode::loadLocal(), YACS::ENGINE::PyFuncNode::PyFuncNode(), YACS::ENGINE::PythonNode::PythonNode(), YACS::ENGINE::ComposedNode::updateStateFrom(), and YACS::ENGINE::OptimizerLoop::updateStateOnFinishedEventFrom().
|
protected |
Definition at line 99 of file Node.hxx.
Referenced by Node(), and sendEvent().
|
protected |
Definition at line 90 of file Node.hxx.
Referenced by YACS::ENGINE::OutPort::calculateHistoryOfLinkWith(), YACS::ENGINE::DynParaLoop::checkConsistencyAndSetNode(), YACS::ENGINE::ComposedNode::checkInMyDescendance(), YACS::ENGINE::DFToDSForLoop::DFToDSForLoop(), YACS::ENGINE::DSToDFForLoop::DSToDFForLoop(), YACS::ENGINE::Bloc::edAddChild(), YACS::ENGINE::ComposedNode::edAddLink(), YACS::ENGINE::ComposedNode::edRemoveChild(), YACS::ENGINE::ComposedNode::edRemoveLink(), YACS::ENGINE::Switch::edSetNode(), YACS::ENGINE::Loop::edSetNode(), YACS::ENGINE::FakeNodeForForEachLoop::FakeNodeForForEachLoop(), YACS::ENGINE::FakeNodeForLoop::FakeNodeForLoop(), YACS::ENGINE::FakeNodeForOptimizerLoop::FakeNodeForOptimizerLoop(), YACS::ENGINE::FakeNodeForSwitch::FakeNodeForSwitch(), getAllAscendanceOf(), YACS::ENGINE::ComposedNode::getChildName(), getClosestDPLAmongAncestors(), YACS::ENGINE::ElementaryNode::getDynClonerIfExists(), getEffectiveState(), YACS::ENGINE::ComposedNode::getLowestCommonAncestor(), YACS::ENGINE::ComposedNode::getPortName(), getProc(), getProperties(), getProperty(), getQualifiedName(), YACS::ENGINE::ElementaryNode::getReadyTasks(), YACS::ENGINE::ComposedNode::getRootNode(), getRootNode(), YACS::ENGINE::ComposedNode::isInMyDescendance(), modified(), YACS::ENGINE::ComposedNode::notifyFrom(), operator<(), operator>(), YACS::ENGINE::SplitterNode::putSplittedValueOnRankTo(), YACS::ENGINE::ServiceNode::setComponent(), setName(), and YACS::ENGINE::SplitterNode::SplitterNode().
|
protected |
Definition at line 97 of file Node.hxx.
Referenced by YACS::ENGINE::CORBANode::CORBANode(), YACS::ENGINE::CppNode::CppNode(), YACS::ENGINE::ElementaryNode::createInputPort(), YACS::ENGINE::ElementaryNode::createOutputPort(), getImplementation(), YACS::ENGINE::DistributedPythonNode::initMySelf(), YACS::ENGINE::OutNode::OutNode(), YACS::ENGINE::PresetNode::PresetNode(), YACS::ENGINE::PyFuncNode::PyFuncNode(), YACS::ENGINE::PythonNode::PythonNode(), YACS::ENGINE::SalomeNode::SalomeNode(), YACS::ENGINE::SalomePythonNode::SalomePythonNode(), YACS::ENGINE::StudyInNode::StudyInNode(), YACS::ENGINE::StudyOutNode::StudyOutNode(), and YACS::ENGINE::XmlNode::XmlNode().
|
protected |
Definition at line 86 of file Node.hxx.
Referenced by YACS::ENGINE::ElementaryNode::connected(), edDisconnectAllLinksWithMe(), exIsControlReady(), YACS::ENGINE::Bloc::exUpdateState(), YACS::ENGINE::ElementaryNode::exUpdateState(), YACS::ENGINE::ForEachLoopGen::exUpdateState(), YACS::ENGINE::ForLoop::exUpdateState(), exUpdateState(), YACS::ENGINE::OptimizerLoop::exUpdateState(), YACS::ENGINE::Switch::exUpdateState(), YACS::ENGINE::WhileLoop::exUpdateState(), init(), and YACS::ENGINE::ElementaryNode::initCommonPartWithoutStateManagement().
|
protected |
Definition at line 88 of file Node.hxx.
Referenced by getInPropertyPort(), getInputPort(), Node(), and ~Node().
|
protected |
Definition at line 92 of file Node.hxx.
Referenced by YACS::ENGINE::ComposedNode::edUpdateState(), YACS::ENGINE::ElementaryNode::edUpdateState(), edUpdateState(), isValid(), modified(), and YACS::ENGINE::Proc::modified().
|
protected |
Definition at line 89 of file Node.hxx.
Referenced by YACS::ENGINE::DynParaLoop::checkConsistencyAndSetNode(), YACS::ENGINE::ComposedNode::checkInMyDescendance(), YACS::ENGINE::ComposedNode::checkNoCrossHierachyWith(), YACS::ENGINE::DFToDSForLoop::DFToDSForLoop(), YACS::ENGINE::DSToDFForLoop::DSToDFForLoop(), YACS::ENGINE::Bloc::edAddChild(), YACS::ENGINE::Switch::edRemoveChild(), YACS::ENGINE::ElementaryNode::exUpdateState(), YACS::ENGINE::OptimizerLoop::exUpdateState(), YACS::ENGINE::Loop::getDelegateOf(), YACS::ENGINE::ForEachLoopGen::getDelegateOf(), YACS::ENGINE::DynParaLoop::init(), YACS::ENGINE::ServerNode::load(), YACS::ENGINE::ServiceNode::load(), Node(), YACS::ENGINE::operator<<(), YACS::ENGINE::Loop::releaseDelegateOf(), setName(), and YACS::ENGINE::Proc::setName().
|
protected |
Definition at line 96 of file Node.hxx.
Referenced by getNumId(), and Node().
|
protected |
Definition at line 87 of file Node.hxx.
Referenced by edDisconnectAllLinksWithMe(), exDisabledState(), exFailedState(), exForwardFailed(), exForwardFinished(), getOutNodes(), and init().
|
protected |
Definition at line 98 of file Node.hxx.
Referenced by YACS::ENGINE::ElementaryNode::createMultiDatastreamPorts(), YACS::ENGINE::Visitor::getNodeProperties(), getProperties(), getProperty(), YACS::ENGINE::ElementaryNode::getReadyTasks(), setProperties(), and setProperty().
|
protected |
Definition at line 91 of file Node.hxx.
Referenced by YACS::ENGINE::FakeNodeForSwitch::aborted(), YACS::ENGINE::ComposedNode::edUpdateState(), YACS::ENGINE::ElementaryNode::edUpdateState(), YACS::ENGINE::ElementaryNode::ensureLoading(), ensureLoading(), YACS::ENGINE::Bloc::exUpdateState(), YACS::ENGINE::ElementaryNode::exUpdateState(), YACS::ENGINE::ForEachLoopGen::exUpdateState(), YACS::ENGINE::ForLoop::exUpdateState(), exUpdateState(), YACS::ENGINE::OptimizerLoop::exUpdateState(), YACS::ENGINE::Switch::exUpdateState(), YACS::ENGINE::WhileLoop::exUpdateState(), YACS::ENGINE::FakeNodeForForEachLoop::FakeNodeForForEachLoop(), YACS::ENGINE::FakeNodeForOptimizerLoop::FakeNodeForOptimizerLoop(), YACS::ENGINE::FakeNodeForSwitch::FakeNodeForSwitch(), getEffectiveState(), YACS::ENGINE::ComposedNode::getErrorReport(), YACS::ENGINE::DynParaLoop::getErrorReport(), YACS::ENGINE::Bloc::getReadyTasks(), YACS::ENGINE::ElementaryNode::getReadyTasks(), YACS::ENGINE::ForEachLoopGen::getReadyTasks(), YACS::ENGINE::Loop::getReadyTasks(), YACS::ENGINE::OptimizerLoop::getReadyTasks(), YACS::ENGINE::Switch::getReadyTasks(), YACS::ENGINE::ElementaryNode::init(), init(), YACS::ENGINE::PyFuncNode::init(), YACS::ENGINE::Bloc::isFinished(), YACS::ENGINE::ComposedNode::isFinished(), YACS::ENGINE::ElementaryNode::isReady(), isValid(), YACS::ENGINE::ComposedNode::resetState(), resetState(), setState(), and YACS::ENGINE::ForEachLoopGen::updateStateForWorkNodeOnFinishedEventFrom().
|
static |
Definition at line 188 of file Node.hxx.
Referenced by YACS::ENGINE::Proc::getInPortValue(), YACS::ENGINE::Proc::getNodeContainerLog(), YACS::ENGINE::Proc::getNodeErrorDetails(), YACS::ENGINE::Proc::getNodeErrorReport(), YACS::ENGINE::Proc::getNodeProgress(), YACS::ENGINE::Proc::getNodeState(), YACS::ENGINE::Proc::getOutPortValue(), Proc_i::getState(), Proc_i::getXMLState(), YACS::ENGINE::Proc::getXMLState(), and Node().
|
staticprotected |
Definition at line 94 of file Node.hxx.
Referenced by checkValidityOfPortName(), YACS::ENGINE::DynParaLoop::getDynInputPortByAbsName(), YACS::ENGINE::ForEachLoopGen::getDynOutPortByAbsName(), YACS::ENGINE::ComposedNode::getInputDataStreamPort(), YACS::ENGINE::ComposedNode::getInputPort(), YACS::ENGINE::ComposedNode::getOutPort(), YACS::ENGINE::ComposedNode::getOutputDataStreamPort(), YACS::ENGINE::ComposedNode::getOutputPort(), and YACS::ENGINE::ComposedNode::getPortName().