Class for data out node. More...
#include <OutNode.hxx>


Public Member Functions | |
| OutNode (const std::string &name) | |
| OutNode (const OutNode &other, ComposedNode *father) | |
| virtual void | execute () |
| virtual void | accept (Visitor *visitor) |
| virtual void | checkBasicConsistency () const |
| virtual void | setData (InputPort *port, const std::string &data) |
| virtual void | dump (std::ostream &os) |
| virtual InputPort * | createInputPort (const std::string &inputPortName, TypeCode *type) |
Public Member Functions inherited from YACS::ENGINE::DataNode | |
| virtual void | setData (OutputPort *port, const std::string &data) |
| virtual void | setRef (const std::string &ref) |
| virtual std::string | getRef () |
| virtual | ~DataNode () |
| virtual std::string | typeName () |
Public Member Functions inherited from YACS::ENGINE::ElementaryNode | |
| virtual | ~ElementaryNode () |
| void | exUpdateState () |
| Update the node state. More... | |
| void | init (bool start=true) |
| bool | isDeployable () const |
| ComponentInstance * | getComponent () |
| const ComponentInstance * | getComponent () const |
| Container * | getContainer () |
| YACS::StatesForNode | getState () const |
| void | getReadyTasks (std::vector< Task * > &tasks) |
| void | edRemovePort (Port *port) |
| std::list< ElementaryNode * > | getRecursiveConstituents () const |
| std::list< ProgressWeight > | getProgressWeight () const |
| Get the progress weight for all elementary nodes. More... | |
| Node * | getChildByName (const std::string &name) const |
| ComposedNode * | getDynClonerIfExists (const ComposedNode *levelToStop) const |
| int | getNumberOfInputPorts () const |
| int | getNumberOfOutputPorts () const |
| std::string | getInPortName (const InPort *) const |
| std::string | getOutPortName (const OutPort *) const |
| InputPort * | getInputPort (const std::string &name) const |
| OutputPort * | getOutputPort (const std::string &name) const |
| std::list< InputPort * > | getSetOfInputPort () const |
| std::list< OutputPort * > | getSetOfOutputPort () const |
| std::list< InputPort * > | getLocalInputPorts () const |
| std::list< OutputPort * > | getLocalOutputPorts () const |
| std::set< OutPort * > | getAllOutPortsLeavingCurrentScope () const |
| std::set< InPort * > | getAllInPortsComingFromOutsideOfCurrentScope () const |
| virtual std::vector< std::pair< OutPort *, InPort * > > | getSetOfLinksLeavingCurrentScope () const |
| virtual std::vector< std::pair< InPort *, OutPort * > > | getSetOfLinksComingInCurrentScope () const |
| std::list< InputDataStreamPort * > | getSetOfInputDataStreamPort () const |
| std::list< OutputDataStreamPort * > | getSetOfOutputDataStreamPort () const |
| InputDataStreamPort * | getInputDataStreamPort (const std::string &name) const |
| OutputDataStreamPort * | getOutputDataStreamPort (const std::string &name) const |
| virtual OutputPort * | createOutputPort (const std::string &outputPortName, TypeCode *type) |
| virtual InputDataStreamPort * | createInputDataStreamPort (const std::string &inputPortDSName, TypeCode *type) |
| virtual OutputDataStreamPort * | createOutputDataStreamPort (const std::string &outputPortDSName, TypeCode *type) |
| virtual InputPort * | edAddInputPort (const std::string &inputPortName, TypeCode *type) |
| virtual OutputPort * | edAddOutputPort (const std::string &outputPortName, TypeCode *type) |
| virtual InputDataStreamPort * | edAddInputDataStreamPort (const std::string &inputPortDSName, TypeCode *type) |
| virtual OutputDataStreamPort * | edAddOutputDataStreamPort (const std::string &outputPortDSName, TypeCode *type) |
| virtual void | edOrderInputPorts (const std::list< InputPort * > &ports) |
| virtual void | edOrderOutputPorts (const std::list< OutputPort * > &ports) |
| virtual void | edUpdateState () |
| update the status of the node More... | |
| virtual void | ensureLoading () |
| Put this node into TOLOAD state when possible. More... | |
| int | getMaxLevelOfParallelism () const |
| ComplexWeight * | getWeight () |
| void | setWeight (double elementaryWeight) |
| void | getWeightRegardingDPL (ComplexWeight *weight) |
| void | partitionRegardingDPL (const PartDefinition *pd, std::map< ComposedNode *, YACS::BASES::AutoRefCnt< PartDefinition > > &zeMap) |
| void | begin () |
| bool | isReady () |
| void | finished () |
| void | aborted () |
| void | loaded () |
| Notify this node that it is loaded. More... | |
| void | connected () |
| Notify this node that it is connected. More... | |
| virtual std::string | getErrorDetails () |
| Give a description of error when node status is ERROR. More... | |
| virtual void | initService () |
| virtual void | connectService () |
| virtual void | disconnectService () |
| virtual void | load () |
| virtual void | getCoupledTasks (std::set< Task * > &coupledSet) |
| Calls getCoupledNodes for Task interface. More... | |
| virtual void | getCoupledNodes (std::set< Task * > &coupledSet) |
| Put all nodes that are coupled to this node in coupledSet. More... | |
| virtual void | addDatastreamPortToInitMultiService (const std::string &port_name, int number) |
Public Member Functions inherited from YACS::ENGINE::Node | |
| virtual | ~Node () |
| virtual void | shutdown (int level) |
| Stop all pending activities of the node. More... | |
| virtual void | resetState (int level) |
| Reset the node state depending on the parameter level. More... | |
| Node * | clone (ComposedNode *father, bool editionOnly=true) const |
| This method MUST NEVER BE VIRTUAL More... | |
| Node * | cloneWithoutCompAndContDeepCpy (ComposedNode *father, bool editionOnly=true) const |
| This method MUST NEVER BE VIRTUAL More... | |
| void | setState (YACS::StatesForNode theState) |
| Sets the given state for node. More... | |
| virtual YACS::StatesForNode | getEffectiveState () const |
| Return the node state in the context of its father. More... | |
| virtual YACS::StatesForNode | getEffectiveState (const Node *) const |
| Return the effective state of a node in the context of this one (its father) More... | |
| std::string | getColorState (YACS::StatesForNode state) const |
| Return the color associated to a state. More... | |
| InGate * | getInGate () |
| OutGate * | getOutGate () |
| const std::string & | getName () const |
| void | setName (const std::string &name) |
| Change the name of the node. More... | |
| ComposedNode * | getFather () const |
| const std::string | getId () const |
| bool | exIsControlReady () const |
| std::list< Node * > | getOutNodes () const |
| virtual void | writeDot (std::ostream &os) const |
| Dump to the input stream a dot representation of the node. More... | |
| void | writeDotInFile (const std::string &fileName) const |
| virtual void | exFailedState () |
| Notify this node that its execution has failed. More... | |
| virtual void | exDisabledState () |
| Notify this node that it has been disabled. More... | |
| std::list< InPort * > | getSetOfInPort () const |
| std::list< OutPort * > | getSetOfOutPort () const |
| virtual std::set< InputPort * > | edGetSetOfUnitializedInputPort () const |
| Becomes deprecated soon. Replaced by ComposedNode::CheckConsistency. More... | |
| virtual bool | edAreAllInputPortInitialized () const |
| Becomes deprecated soon. Replaced by ComposedNode::CheckConsistency. More... | |
| InPort * | getInPort (const std::string &name) const |
| InPropertyPort * | getInPropertyPort () const |
| virtual OutPort * | getOutPort (const std::string &name) const |
| std::list< ComposedNode * > | getAllAscendanceOf (ComposedNode *levelToStop=0) const |
| bool | operator> (const Node &other) const |
| bool | operator< (const Node &other) const |
| std::string | getImplementation () const |
| DynParaLoop * | getClosestDPLAmongAncestors () const |
| virtual ComposedNode * | getRootNode () const |
| virtual void | setProperty (const std::string &name, const std::string &value) |
| virtual std::string | getProperty (const std::string &name) |
| std::map< std::string, std::string > | getProperties () |
| std::map< std::string, std::string > | getPropertyMap () |
| virtual void | setProperties (std::map< std::string, std::string > properties) |
| virtual Proc * | getProc () |
| virtual const Proc * | getProc () const |
| std::string | getQualifiedName () const |
| same as Node::getName() in most cases, but differs for children of switch More... | |
| int | getNumId () |
| return node instance identifiant, unique for each node instance More... | |
| std::vector< std::pair< std::string, int > > | getDPLScopeInfo (ComposedNode *gfn) |
| virtual void | applyDPLScope (ComposedNode *gfn) |
| virtual void | sendEvent (const std::string &event) |
| emit notification to all observers registered with the dispatcher More... | |
| virtual void | sendEvent2 (const std::string &event, void *something) |
| emit notification to all observers registered with the dispatcher More... | |
| virtual std::string | getErrorDetails () const |
| virtual void | setErrorDetails (const std::string &error) |
| virtual void | modified () |
| Sets Node in modified state and its father if it exists. More... | |
| virtual int | isModified () |
| virtual int | isValid () |
| indicates if the node is valid (returns 1) or not (returns 0) More... | |
| virtual std::string | getErrorReport () |
| returns a string that contains an error report if the node is in error More... | |
| virtual std::string | getContainerLog () |
| returns a string that contains the name of the container log file if it exists More... | |
| virtual void | cleanNodes () |
| Clean the node in case of not clean exit. More... | |
Public Member Functions inherited from YACS::ENGINE::Task | |
| virtual void | imposeResource (const std::string &resource_name, const std::string &container_name) |
| virtual bool | canAcceptImposedResource () |
| virtual bool | hasImposedResource () const |
| virtual | ~Task () |
Static Public Attributes | |
| static const char | IMPL_NAME [] ="XML" |
Static Public Attributes inherited from YACS::ENGINE::Node | |
| static std::map< int, Node * > | idMap |
Protected Member Functions | |
| Node * | simpleClone (ComposedNode *father, bool editionOnly) const |
Protected Member Functions inherited from YACS::ENGINE::DataNode | |
| DataNode (const DataNode &other, ComposedNode *father) | |
| DataNode (const std::string &name) | |
Protected Member Functions inherited from YACS::ENGINE::ElementaryNode | |
| ElementaryNode (const std::string &name) | |
| ElementaryNode (const ElementaryNode &other, ComposedNode *father) | |
| void | performDuplicationOfPlacement (const Node &other) |
| performs a duplication of placement using clone method of containers and components. clone behaviour is driven by attachOnCloning attribute. More... | |
| void | performShallowDuplicationOfPlacement (const Node &other) |
| performs a also duplication of placement but here containers and components are not copied at all whatever the value of attachedOnCloning. More... | |
| void | initCommonPartWithoutStateManagement (bool start) |
| virtual void | createMultiDatastreamPorts () |
| void | edDisconnectAllLinksWithMe () |
| bool | areAllInputPortsValid () const |
| template<class PORT > | |
| PORT * | getPort (const std::string &name, const std::list< PORT * > &setOfPorts) const |
| template<class PORT , class ENUMTYPE > | |
| PORT * | edAddPort (const std::string &portName, std::list< PORT * > &setOfPorts, ENUMTYPE type) |
| template<class PORT , class ENUMTYPE > | |
| bool | edCheckAddPort (const std::string &portName, std::list< PORT * > &setOfPorts, ENUMTYPE type) |
Protected Member Functions inherited from YACS::ENGINE::Node | |
| Node (const std::string &name) | |
| Node (const Node &other, ComposedNode *father) | |
| virtual void | exForwardFailed () |
| virtual void | exForwardFinished () |
Additional Inherited Members | |
Static Public Member Functions inherited from YACS::ENGINE::Node | |
| static std::string | getStateName (YACS::StatesForNode state) |
| Return the name of a state. More... | |
| static void | checkValidityOfNodeName (const std::string &name) |
Public Attributes inherited from YACS::ENGINE::Node | |
| YACS::Colour | _colour |
Static Protected Member Functions inherited from YACS::ENGINE::ElementaryNode | |
| template<class PORT > | |
| static void | edRemovePortTypedFromSet (PORT *port, std::list< PORT * > &setOfPorts) |
| template<class PORT > | |
| static bool | isPortNameAlreadyExist (const std::string &portName, const std::list< PORT * > &setOfPorts) |
Static Protected Member Functions inherited from YACS::ENGINE::Node | |
| static void | checkValidityOfPortName (const std::string &name) |
| static ComposedNode * | checkHavingCommonFather (Node *node1, Node *node2) |
Protected Attributes inherited from YACS::ENGINE::DataNode | |
| std::string | _ref |
Protected Attributes inherited from YACS::ENGINE::ElementaryNode | |
| std::list< InputPort * > | _setOfInputPort |
| std::list< OutputPort * > | _setOfOutputPort |
| std::list< InputDataStreamPort * > | _setOfInputDataStreamPort |
| std::list< OutputDataStreamPort * > | _setOfOutputDataStreamPort |
| ComplexWeight | _weight |
| bool | _createDatastreamPorts |
| bool | _multi_port_node |
Protected Attributes inherited from YACS::ENGINE::Node | |
| InGate | _inGate |
| OutGate | _outGate |
| InPropertyPort * | _inPropertyPort |
| std::string | _name |
| ComposedNode * | _father |
| YACS::StatesForNode | _state |
| int | _modified |
| std::string | _errorDetails |
| int | _numId |
| std::string | _implementation |
| std::map< std::string, std::string > | _propertyMap |
| Node * | _eventReceiver =nullptr |
Static Protected Attributes inherited from YACS::ENGINE::Node | |
| static const char | SEP_CHAR_IN_PORT [] ="." |
| static int | _total = 0 |
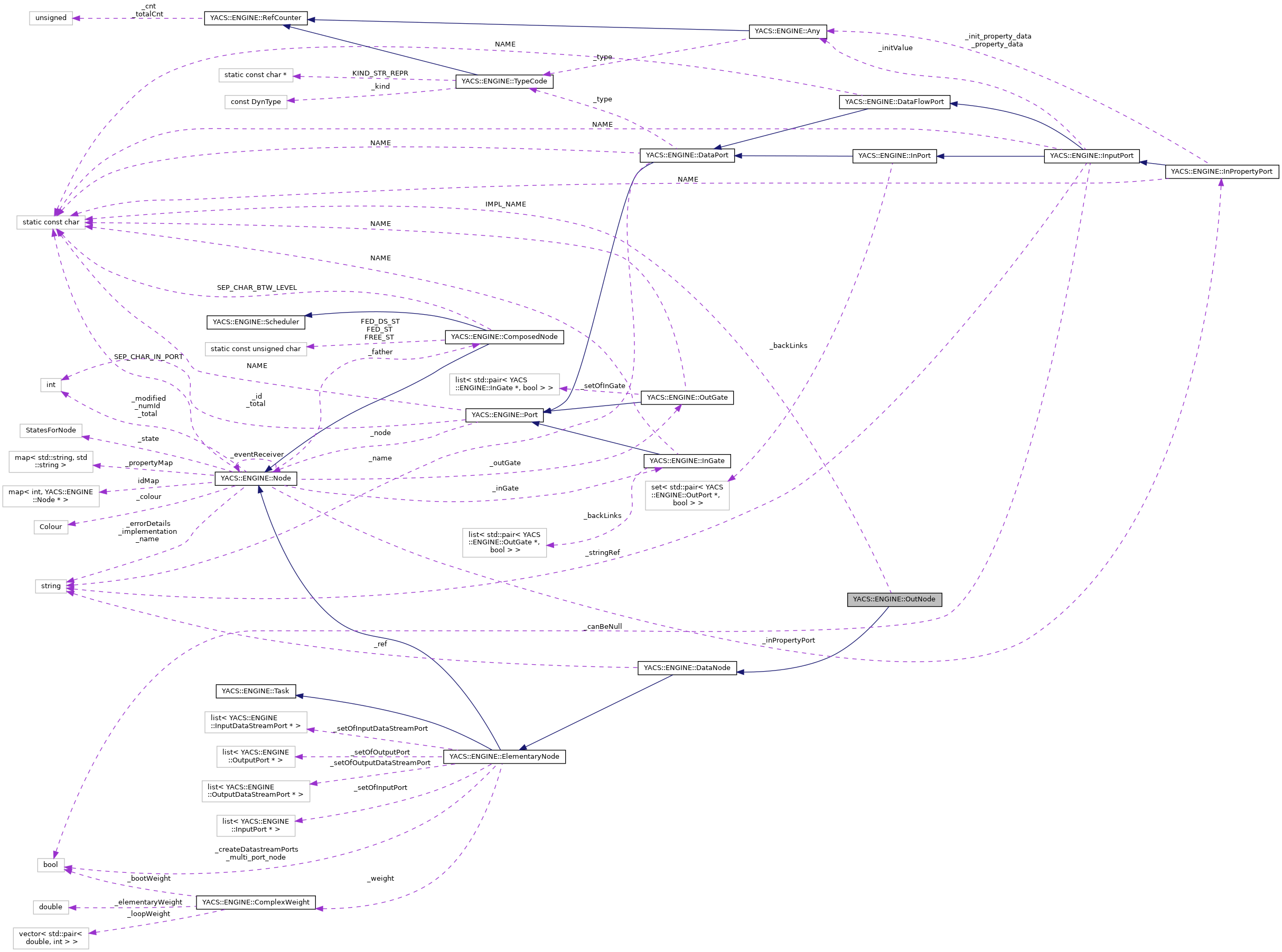
Class for data out node.
Definition at line 29 of file OutNode.hxx.
| YACS::ENGINE::OutNode::OutNode | ( | const std::string & | name | ) |
Definition at line 47 of file OutNode.cxx.
References YACS::ENGINE::Node::_implementation, and IMPL_NAME.
Referenced by simpleClone().
| YACS::ENGINE::OutNode::OutNode | ( | const OutNode & | other, |
| ComposedNode * | father | ||
| ) |
Definition at line 53 of file OutNode.cxx.
|
virtual |
Reimplemented from YACS::ENGINE::ElementaryNode.
Definition at line 99 of file OutNode.cxx.
References YACS::ENGINE::Visitor::visitOutNode().
|
virtual |
Reimplemented from YACS::ENGINE::ElementaryNode.
Definition at line 110 of file OutNode.cxx.
References YACS::ENGINE::ElementaryNode::_setOfInputPort, YACS::ENGINE::ElementaryNode::_setOfOutputPort, YACS::ENGINE::InputPort::checkBasicConsistency(), DEBTRACE, and YACS::ENGINE::Node::getName().
|
virtual |
Reimplemented from YACS::ENGINE::ElementaryNode.
Definition at line 58 of file OutNode.cxx.
|
virtual |
Definition at line 63 of file OutNode.cxx.
References YACS::ENGINE::ElementaryNode::_setOfInputPort, YACS::ENGINE::InputPresetPort::dump(), YACS::ENGINE::InputPresetPort::getData(), and yacsorb.CORBAEngineTest::i.
Referenced by execute().
|
virtual |
Implements YACS::ENGINE::Task.
Definition at line 86 of file OutNode.cxx.
References YACS::ENGINE::DataNode::_ref, DEBTRACE, and dump().
|
virtual |
Reimplemented from YACS::ENGINE::DataNode.
Definition at line 104 of file OutNode.cxx.
References YACS::ENGINE::InputPresetPort::setData().
|
protectedvirtual |
|
static |
Definition at line 43 of file OutNode.hxx.
Referenced by OutNode().