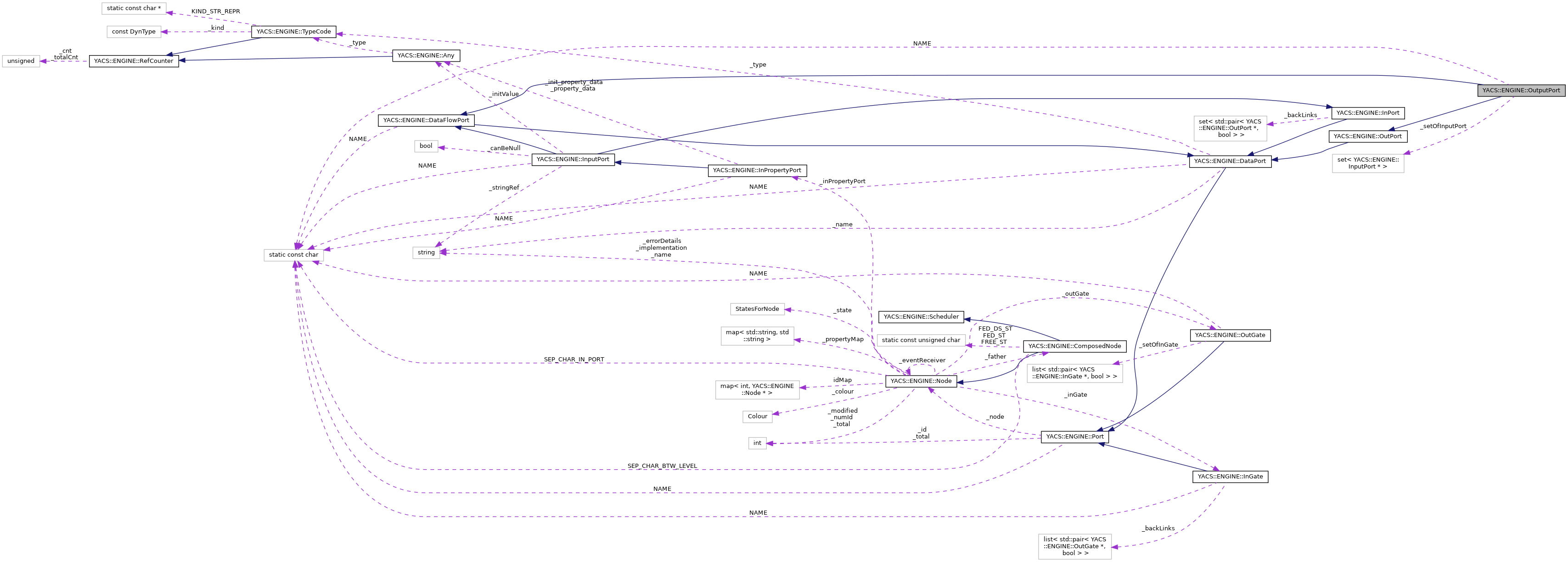
#include <OutputPort.hxx>


Public Member Functions | |
| virtual | ~OutputPort () |
| std::set< InPort * > | edSetInPort () const |
| bool | isAlreadyLinkedWith (InPort *withp) const |
| bool | isAlreadyInSet (InputPort *inputPort) const |
| bool | isConnected () const |
| std::string | getNameOfTypeOfCurrentInstance () const |
| int | removeInPort (InPort *inPort, bool forward) |
| virtual bool | edAddInputPort (InputPort *phyPort) |
| virtual bool | edAddInPropertyPort (InPropertyPort *phyPort) |
| virtual int | edRemoveInputPort (InputPort *inputPort, bool forward) |
| bool | addInPort (InPort *inPort) |
| void | edRemoveAllLinksLinkedWithMe () |
| virtual void | exInit () |
| virtual void | checkBasicConsistency () const |
| Check validity of output port. Nothing on base class. More... | |
| virtual OutputPort * | clone (Node *newHelder) const =0 |
| virtual std::string | dump () |
| virtual void | put (const void *data) |
| virtual std::string | typeName () |
Public Member Functions inherited from YACS::ENGINE::DataFlowPort | |
| TypeOfChannel | getTypeOfChannel () const |
| returns type of channel the port will use for data exchange on runtime : DATAFLOW or DATASTREAM. More... | |
| virtual | ~DataFlowPort () |
| virtual std::string | valToStr () |
| Gives a string representation of the data, for user interfaces. More... | |
| virtual void | valFromStr (std::string valstr) |
| Allows to set data from a string representation used in user interface. More... | |
Public Member Functions inherited from YACS::ENGINE::DataPort | |
| TypeCode * | edGetType () const |
| void | edSetType (TypeCode *type) |
| std::string | getName () const |
| void | setName (std::string theName) |
| bool | isDifferentTypeOf (const DataPort *other) const |
| virtual std::string | getAsString () |
| returns port value as a string that can be used in a GUI for example More... | |
Public Member Functions inherited from YACS::ENGINE::Port | |
| virtual | ~Port () |
| Node * | getNode () const |
| int | getNumId () const |
| void | modified () |
Public Member Functions inherited from YACS::ENGINE::OutPort | |
| virtual void | checkConsistency (LinkInfo &info) const |
| virtual int | edGetNumberOfOutLinks () const |
| virtual void | getAllRepresented (std::set< OutPort * > &represented) const |
| virtual | ~OutPort () |
| std::vector< DataPort * > | calculateHistoryOfLinkWith (InPort *end) |
Static Public Attributes | |
| static const char | NAME [] ="OutputPort" |
Static Public Attributes inherited from YACS::ENGINE::DataFlowPort | |
| static const char | NAME [] ="DataFlowPort" |
Static Public Attributes inherited from YACS::ENGINE::DataPort | |
| static const char | NAME [] ="DataPort" |
Protected Member Functions | |
| OutputPort (const OutputPort &other, Node *newHelder) | |
| OutputPort (const std::string &name, Node *node, TypeCode *type) | |
| const std::set< InputPort * > & | getSetOfPhyLinks () const |
| Returns physical links linked to this. Contrary to edSetInPort that returns semantic links. More... | |
Protected Member Functions inherited from YACS::ENGINE::DataFlowPort | |
| DataFlowPort (const DataFlowPort &other, Node *newHelder) | |
| DataFlowPort (const std::string &name, Node *node, TypeCode *type) | |
Protected Member Functions inherited from YACS::ENGINE::DataPort | |
| virtual | ~DataPort () |
| DataPort (const DataPort &other, Node *newHelder) | |
| DataPort (const std::string &name, Node *node, TypeCode *type) | |
Protected Member Functions inherited from YACS::ENGINE::Port | |
| Port (Node *node) | |
| Port (const Port &other, Node *newHelder) | |
Protected Member Functions inherited from YACS::ENGINE::OutPort | |
| OutPort (const OutPort &other, Node *newHelder) | |
| OutPort (const std::string &name, Node *node, TypeCode *type) | |
Protected Attributes | |
| std::set< InputPort * > | _setOfInputPort |
Protected Attributes inherited from YACS::ENGINE::DataPort | |
| TypeCode * | _type |
| std::string | _name |
Protected Attributes inherited from YACS::ENGINE::Port | |
| Node * | _node |
| int | _id |
Friends | |
| class | CollectorSwOutputPort |
| class | ElementaryNode |
| class | OptimizerLoop |
| class | InputPort |
| class | Runtime |
| class | ForLoop |
Additional Inherited Members | |
Static Public Member Functions inherited from YACS::ENGINE::DataPort | |
| static DataPort * | isCrossingType (const std::vector< DataPort * > &historyOfLink) |
Static Protected Attributes inherited from YACS::ENGINE::Port | |
| static int | _total = 0 |
| static const char | NAME [] ="Port" |
Definition at line 42 of file OutputPort.hxx.
|
virtual |
Definition at line 153 of file OutputPort.cxx.
References _setOfInputPort.
|
protected |
Definition at line 38 of file OutputPort.cxx.
Definition at line 43 of file OutputPort.cxx.
|
virtual |
check compatibility of port class ( an inputPort ) before trying to create the link.
Implements YACS::ENGINE::OutPort.
Definition at line 205 of file OutputPort.cxx.
References DEBTRACE, edAddInPropertyPort(), edAddInputPort(), YACS::ENGINE::DataPort::getNameOfTypeOfCurrentInstance(), YACS::ENGINE::InPropertyPort::NAME, YACS::ENGINE::InputPort::NAME, and NAME.
Referenced by YACS::ENGINE::AnySplitOutputPort::addInPort().
|
virtual |
Check validity of output port. Nothing on base class.
Reimplemented in YACS::ENGINE::OutputPresetPort.
Definition at line 261 of file OutputPort.cxx.
|
pure virtual |
|
virtual |
Reimplemented in YACS::ENGINE::OutputXmlPort, YACS::ENGINE::OutputStudyPort, YACS::ENGINE::OutputPyPort, YACS::ENGINE::OutputPresetPort, YACS::ENGINE::OutputCppPort, and YACS::ENGINE::OutputCorbaPort.
Definition at line 247 of file OutputPort.cxx.
|
virtual |
Definition at line 92 of file OutputPort.cxx.
References YACS::ENGINE::Port::_node, _setOfInputPort, YACS::ENGINE::Runtime::adapt(), DEBTRACE, YACS::ENGINE::Node::getImplementation(), YACS::ENGINE::getRuntime(), isAlreadyInSet(), and YACS::ENGINE::Port::modified().
Referenced by addInPort().
|
virtual |
check if output type is an input type and if a data converter exists before link
Definition at line 75 of file OutputPort.cxx.
References YACS::ENGINE::Port::_node, _setOfInputPort, YACS::ENGINE::Runtime::adapt(), DEBTRACE, YACS::ENGINE::Node::getImplementation(), YACS::ENGINE::getRuntime(), isAlreadyInSet(), and YACS::ENGINE::Port::modified().
Referenced by addInPort(), and YACS::ENGINE::OptimizerLoop::initInterceptors().
|
virtual |
Implements YACS::ENGINE::DataPort.
Definition at line 53 of file OutputPort.cxx.
References _setOfInputPort, and edRemoveInputPort().
|
virtual |
Remove a link by performing not only the deletion in _setOfInputPort but also dereference to the target inputPort. If 'forward' == true the forward deletion If 'forward' == false no forward deletion performed, oneway deletion without update 'inputPort' side.
Definition at line 114 of file OutputPort.cxx.
References YACS::ENGINE::Port::_node, _setOfInputPort, DEBTRACE, YACS::ENGINE::OutPort::edGetNumberOfOutLinks(), YACS::ENGINE::ComposedNode::edRemoveLink(), YACS::ENGINE::InPort::getAllRepresentants(), YACS::ENGINE::InputPort::getPublicRepresentant(), YACS::ENGINE::Node::getRootNode(), and YACS::ENGINE::Port::modified().
Referenced by edRemoveAllLinksLinkedWithMe(), and removeInPort().
|
virtual |
Implements YACS::ENGINE::OutPort.
Definition at line 239 of file OutputPort.cxx.
References _setOfInputPort.
Referenced by YACS::ENGINE::DynParaLoop::DynParaLoop(), YACS::ENGINE::InterceptorInputPort::getAllRepresentants(), YACS::ENGINE::InputDataStreamPort4DS2DF::getAllRepresentants(), YACS::ENGINE::DynParaLoop::putValueOnBranch(), and YACS::ENGINE::VisitorSaveSchema::writeSimpleDataLinks().
|
virtual |
Definition at line 62 of file OutputPort.cxx.
Referenced by YACS::ENGINE::DynParaLoop::init(), YACS::ENGINE::ForLoop::init(), and YACS::ENGINE::OptimizerLoop::init().
|
virtual |
Reimplemented from YACS::ENGINE::DataFlowPort.
Definition at line 48 of file OutputPort.cxx.
References NAME.
|
protected |
Returns physical links linked to this. Contrary to edSetInPort that returns semantic links.
Definition at line 255 of file OutputPort.cxx.
References _setOfInputPort.
Referenced by YACS::ENGINE::OptimizerLoop::initInterceptors().
| bool OutputPort::isAlreadyInSet | ( | InputPort * | inputPort | ) | const |
Definition at line 182 of file OutputPort.cxx.
References _setOfInputPort, and YACS::ENGINE::InputPort::getPublicRepresentant().
Referenced by edAddInPropertyPort(), and edAddInputPort().
|
virtual |
Implements YACS::ENGINE::OutPort.
Definition at line 162 of file OutputPort.cxx.
References _setOfInputPort, YACS::ENGINE::InPort::getAllRepresentants(), and YACS::ENGINE::InPort::getPublicRepresentant().
| bool OutputPort::isConnected | ( | ) | const |
Definition at line 196 of file OutputPort.cxx.
References _setOfInputPort.
|
virtual |
Reimplemented in YACS::ENGINE::OutputXmlPort, YACS::ENGINE::OutputPyPort, YACS::ENGINE::OutputCppPort, YACS::ENGINE::OutputCorbaPort, YACS::ENGINE::OutputPort4DS2DF, and YACS::ENGINE::AnyOutputPort.
Definition at line 66 of file OutputPort.cxx.
References _setOfInputPort.
Referenced by YACS::ENGINE::AnyOutputPort::put(), YACS::ENGINE::OutputXmlPort::put(), YACS::ENGINE::OutputPort4DS2DF::put(), YACS::ENGINE::OutputCorbaPort::put(), YACS::ENGINE::OutputPyPort::put(), and YACS::ENGINE::OutputCppPort::put().
|
virtual |
check compatibility of port class ( an inputPort ) before trying to remove link WITHOUT forward.
Implements YACS::ENGINE::OutPort.
Definition at line 228 of file OutputPort.cxx.
References edRemoveInputPort(), YACS::ENGINE::DataPort::getNameOfTypeOfCurrentInstance(), YACS::ENGINE::InputPort::NAME, and NAME.
Referenced by YACS::ENGINE::AnySplitOutputPort::removeInPort().
|
inlinevirtual |
Reimplemented from YACS::ENGINE::DataFlowPort.
Reimplemented in YACS::ENGINE::OutputStudyPort, YACS::ENGINE::OutputPyPort, YACS::ENGINE::OutputPresetPort, YACS::ENGINE::OutputCorbaPort, and YACS::ENGINE::AnyOutputPort.
Definition at line 69 of file OutputPort.hxx.
|
friend |
Definition at line 44 of file OutputPort.hxx.
|
friend |
Definition at line 45 of file OutputPort.hxx.
|
friend |
Definition at line 49 of file OutputPort.hxx.
|
friend |
Definition at line 47 of file OutputPort.hxx.
|
friend |
Definition at line 46 of file OutputPort.hxx.
|
friend |
Definition at line 48 of file OutputPort.hxx.
|
protected |
Definition at line 77 of file OutputPort.hxx.
Referenced by edAddInPropertyPort(), edAddInputPort(), edRemoveAllLinksLinkedWithMe(), edRemoveInputPort(), edSetInPort(), getSetOfPhyLinks(), isAlreadyInSet(), isAlreadyLinkedWith(), isConnected(), put(), YACS::ENGINE::AnySplitOutputPort::removeInPort(), and ~OutputPort().
|
static |
Definition at line 79 of file OutputPort.hxx.
Referenced by addInPort(), YACS::ENGINE::Loop::buildDelegateOf(), YACS::ENGINE::ForEachLoopGen::buildDelegateOf(), YACS::ENGINE::OptimizerLoop::buildDelegateOf(), YACS::ENGINE::Loop::getDelegateOf(), YACS::ENGINE::ForEachLoopGen::getDelegateOf(), getNameOfTypeOfCurrentInstance(), YACS::ENGINE::Loop::releaseDelegateOf(), YACS::ENGINE::ForEachLoopGen::releaseDelegateOf(), and removeInPort().