#include <CppPorts.hxx>


Public Member Functions | |
| OutputCppPort (const std::string &name, Node *node, TypeCode *type) | |
| OutputCppPort (const OutputCppPort &other, Node *newHelder) | |
| ~OutputCppPort () | |
| virtual void | put (const void *data) |
| void | put (YACS::ENGINE::Any *data) |
| OutputPort * | clone (Node *newHelder) const |
| virtual YACS::ENGINE::Any * | get () const |
| virtual std::string | dump () |
Public Member Functions inherited from YACS::ENGINE::OutputPort | |
| virtual | ~OutputPort () |
| std::set< InPort * > | edSetInPort () const |
| bool | isAlreadyLinkedWith (InPort *withp) const |
| bool | isAlreadyInSet (InputPort *inputPort) const |
| bool | isConnected () const |
| std::string | getNameOfTypeOfCurrentInstance () const |
| int | removeInPort (InPort *inPort, bool forward) |
| virtual bool | edAddInputPort (InputPort *phyPort) |
| virtual bool | edAddInPropertyPort (InPropertyPort *phyPort) |
| virtual int | edRemoveInputPort (InputPort *inputPort, bool forward) |
| bool | addInPort (InPort *inPort) |
| void | edRemoveAllLinksLinkedWithMe () |
| virtual void | exInit () |
| virtual void | checkBasicConsistency () const |
| Check validity of output port. Nothing on base class. More... | |
| virtual std::string | typeName () |
Public Member Functions inherited from YACS::ENGINE::DataFlowPort | |
| TypeOfChannel | getTypeOfChannel () const |
| returns type of channel the port will use for data exchange on runtime : DATAFLOW or DATASTREAM. More... | |
| virtual | ~DataFlowPort () |
| virtual std::string | valToStr () |
| Gives a string representation of the data, for user interfaces. More... | |
| virtual void | valFromStr (std::string valstr) |
| Allows to set data from a string representation used in user interface. More... | |
Public Member Functions inherited from YACS::ENGINE::DataPort | |
| TypeCode * | edGetType () const |
| void | edSetType (TypeCode *type) |
| std::string | getName () const |
| void | setName (std::string theName) |
| bool | isDifferentTypeOf (const DataPort *other) const |
| virtual std::string | getAsString () |
| returns port value as a string that can be used in a GUI for example More... | |
Public Member Functions inherited from YACS::ENGINE::Port | |
| virtual | ~Port () |
| Node * | getNode () const |
| int | getNumId () const |
| void | modified () |
Public Member Functions inherited from YACS::ENGINE::OutPort | |
| virtual void | checkConsistency (LinkInfo &info) const |
| virtual int | edGetNumberOfOutLinks () const |
| virtual void | getAllRepresented (std::set< OutPort * > &represented) const |
| virtual | ~OutPort () |
| std::vector< DataPort * > | calculateHistoryOfLinkWith (InPort *end) |
Protected Attributes | |
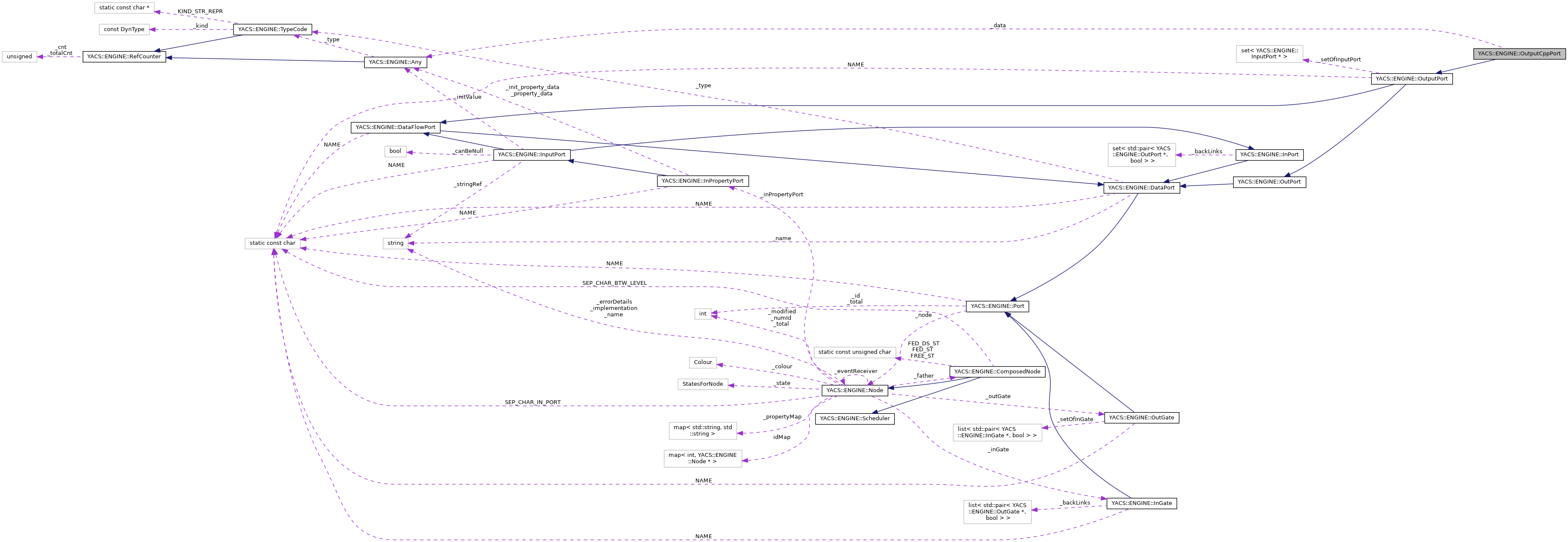
| YACS::ENGINE::Any * | _data |
Protected Attributes inherited from YACS::ENGINE::OutputPort | |
| std::set< InputPort * > | _setOfInputPort |
Protected Attributes inherited from YACS::ENGINE::DataPort | |
| TypeCode * | _type |
| std::string | _name |
Protected Attributes inherited from YACS::ENGINE::Port | |
| Node * | _node |
| int | _id |
Additional Inherited Members | |
Static Public Member Functions inherited from YACS::ENGINE::DataPort | |
| static DataPort * | isCrossingType (const std::vector< DataPort * > &historyOfLink) |
Static Public Attributes inherited from YACS::ENGINE::OutputPort | |
| static const char | NAME [] ="OutputPort" |
Static Public Attributes inherited from YACS::ENGINE::DataFlowPort | |
| static const char | NAME [] ="DataFlowPort" |
Static Public Attributes inherited from YACS::ENGINE::DataPort | |
| static const char | NAME [] ="DataPort" |
Protected Member Functions inherited from YACS::ENGINE::OutputPort | |
| OutputPort (const OutputPort &other, Node *newHelder) | |
| OutputPort (const std::string &name, Node *node, TypeCode *type) | |
| const std::set< InputPort * > & | getSetOfPhyLinks () const |
| Returns physical links linked to this. Contrary to edSetInPort that returns semantic links. More... | |
Protected Member Functions inherited from YACS::ENGINE::DataFlowPort | |
| DataFlowPort (const DataFlowPort &other, Node *newHelder) | |
| DataFlowPort (const std::string &name, Node *node, TypeCode *type) | |
Protected Member Functions inherited from YACS::ENGINE::DataPort | |
| virtual | ~DataPort () |
| DataPort (const DataPort &other, Node *newHelder) | |
| DataPort (const std::string &name, Node *node, TypeCode *type) | |
Protected Member Functions inherited from YACS::ENGINE::Port | |
| Port (Node *node) | |
| Port (const Port &other, Node *newHelder) | |
Protected Member Functions inherited from YACS::ENGINE::OutPort | |
| OutPort (const OutPort &other, Node *newHelder) | |
| OutPort (const std::string &name, Node *node, TypeCode *type) | |
Static Protected Attributes inherited from YACS::ENGINE::Port | |
| static int | _total = 0 |
| static const char | NAME [] ="Port" |
Definition at line 62 of file CppPorts.hxx.
Definition at line 149 of file CppPorts.cxx.
References _data.
Referenced by clone().
| OutputCppPort::OutputCppPort | ( | const OutputCppPort & | other, |
| Node * | newHelder | ||
| ) |
Definition at line 164 of file CppPorts.cxx.
| OutputCppPort::~OutputCppPort | ( | ) |
Definition at line 155 of file CppPorts.cxx.
References _data, DEBTRACE, YACS::ENGINE::RefCounter::decrRef(), and YACS::ENGINE::RefCounter::getRefCnt().
|
virtual |
Implements YACS::ENGINE::OutputPort.
Definition at line 185 of file CppPorts.cxx.
References OutputCppPort().
|
virtual |
Reimplemented from YACS::ENGINE::OutputPort.
Definition at line 195 of file CppPorts.cxx.
References _data, YACS::ENGINE::convertNeutralXml(), and YACS::ENGINE::DataPort::edGetType().
|
virtual |
|
virtual |
Reimplemented from YACS::ENGINE::OutputPort.
Definition at line 169 of file CppPorts.cxx.
| void OutputCppPort::put | ( | YACS::ENGINE::Any * | data | ) |
Definition at line 174 of file CppPorts.cxx.
References _data, YACS::ENGINE::RefCounter::decrRef(), YACS::ENGINE::RefCounter::incrRef(), p, and YACS::ENGINE::OutputPort::put().
|
protected |
Definition at line 74 of file CppPorts.hxx.
Referenced by dump(), get(), OutputCppPort(), put(), and ~OutputCppPort().