#include <RefCounter.hxx>


Public Member Functions | |
| unsigned int | getRefCnt () const |
| void | incrRef () const |
| bool | decrRef () const |
Static Public Attributes | |
| static unsigned int | _totalCnt =0 |
Protected Member Functions | |
| RefCounter () | |
| RefCounter (const RefCounter &other) | |
| virtual | ~RefCounter () |
Protected Attributes | |
| unsigned int | _cnt |
Definition at line 29 of file RefCounter.hxx.
|
protected |
|
protected |
Definition at line 68 of file RefCounter.cxx.
|
protectedvirtual |
| bool RefCounter::decrRef | ( | ) | const |
Definition at line 48 of file RefCounter.cxx.
References _cnt, _globalMutexForTS, and _totalCnt.
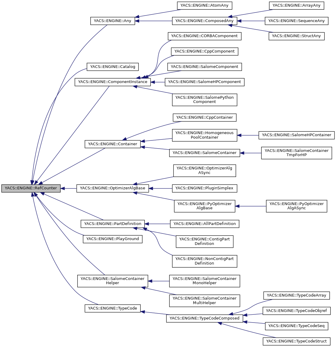
Referenced by YACS::ENGINE::ForEachLoopGen::buildDelegateOf(), YACS::ENGINE::DynParaLoop::cloneAndPlaceNodesCoherently(), YACS::servicetypeParser< T >::component(), YACS::proctypeParser< T >::componentinstance(), YACS::ENGINE::ComposedAny::ComposedAny(), YACS::proctypeParser< T >::container(), YACS::ENGINE::SequenceAny::destroyReprAtPlace(), YACS::ENGINE::InputPort::edInit(), YACS::ENGINE::InputPort::edRemoveManInit(), YACS::ENGINE::DataPort::edSetType(), YACS::ENGINE::CppNode::execute(), YACS::ENGINE::AnyInputPort::exRestoreInit(), YACS::ENGINE::ConditionInputPort::exRestoreInit(), YACS::ENGINE::InputPort4DF2DS::exRestoreInit(), YACS::ENGINE::AnyInputPort::exSaveInit(), YACS::ENGINE::ConditionInputPort::exSaveInit(), YACS::ENGINE::InputPort4DF2DS::exSaveInit(), SalomeEventLoop::get(), YACS::ENGINE::ForLoop::init(), YACS::servertypeParser< T >::loadcontainer(), YACS::ENGINE::ComposedNode::performDuplicationOfPlacement(), YACS::ENGINE::PluginSimplex::PluginSimplex(), YACS::ENGINE::Pool::pushInSample(), YACS::ENGINE::OutputPort4DS2DF::put(), YACS::ENGINE::CppNeutral::put(), YACS::ENGINE::XmlCpp::put(), YACS::ENGINE::XmlNeutral::put(), YACS::ENGINE::CorbaCpp::put(), YACS::ENGINE::CorbaNeutral::put(), YACS::ENGINE::PyNeutral::put(), YACS::ENGINE::OutputCppPort::put(), YACS::ENGINE::SplitterNode::putSplittedValueOnRankTo(), YACS::ENGINE::DynParaLoop::putValueOnBranch(), YACS::ENGINE::ConditionInputPort::releaseData(), YACS::ENGINE::InPropertyPort::releaseData(), YACS::ENGINE::InputPort4DF2DS::releaseData(), YACS::ENGINE::InputCppPort::releaseData(), YACS::ENGINE::AnyInputPort::releaseDataUnsafe(), YACS::ENGINE::Proc::removeComponentInstance(), YACS::ENGINE::Proc::removeContainer(), YACS::HMI::SubjectProc::removeSubjectDataType(), YACS::ENGINE::SalomeProc::SalomeProc(), YACS::ENGINE::SeqAnyInputPort::SeqAnyInputPort(), YACS::ENGINE::OptimizerLoop::setAlgorithm(), YACS::ENGINE::ServiceNode::setComponent(), YACS::ENGINE::CppNode::setFunc(), YACS::ENGINE::SalomeContainer::setProperty(), YACS::ENGINE::ServiceNode::setRef(), YACS::ENGINE::AnyOutputPort::setValue(), YACS::proctypeParser< T >::type(), YACS::ENGINE::ForLoop::updateStateOnFinishedEventFrom(), YACS::ENGINE::Any::~Any(), YACS::ENGINE::AnyInputPort::~AnyInputPort(), YACS::ENGINE::AnyOutputPort::~AnyOutputPort(), YACS::ENGINE::Catalog::~Catalog(), YACS::ENGINE::ComponentInstance::~ComponentInstance(), YACS::ENGINE::ConditionInputPort::~ConditionInputPort(), YACS::ENGINE::ForEachLoopPassedData::~ForEachLoopPassedData(), YACS::ENGINE::InputCppPort::~InputCppPort(), YACS::ENGINE::InputPort::~InputPort(), YACS::ENGINE::InputPort4DF2DS::~InputPort4DF2DS(), YACS::ENGINE::OptimizerLoop::~OptimizerLoop(), YACS::ENGINE::OutputCppPort::~OutputCppPort(), YACS::ENGINE::OutputPort4DS2DF::~OutputPort4DS2DF(), YACS::ENGINE::PluginSimplex::~PluginSimplex(), YACS::ENGINE::Runtime::~Runtime(), YACS::ENGINE::SalomeContainer::~SalomeContainer(), YACS::ENGINE::ServiceNode::~ServiceNode(), and YACS::HMI::SubjectComponent::~SubjectComponent().
|
inline |
Definition at line 32 of file RefCounter.hxx.
Referenced by YACS::ENGINE::convertFromYacsSequence< NEUTRALImpl, YACS::ENGINE::Any * >::convert(), YACS::ENGINE::Proc::Proc(), YACS::ENGINE::AnyInputPort::put(), YACS::ENGINE::CppNeutral::put(), YACS::ENGINE::CorbaCpp::put(), YACS::ENGINE::CorbaNeutral::put(), YACS::ENGINE::PyNeutral::put(), YACS::ENGINE::InPropertyPort::put(), YACS::ENGINE::InputCppPort::put(), YACS::HMI::SubjectProc::removeSubjectDataType(), YACS::ENGINE::AnyInputPort::~AnyInputPort(), YACS::ENGINE::InputCppPort::~InputCppPort(), and YACS::ENGINE::OutputCppPort::~OutputCppPort().
| void RefCounter::incrRef | ( | ) | const |
Definition at line 38 of file RefCounter.cxx.
References _cnt, _globalMutexForTS, and _totalCnt.
Referenced by YACS::ENGINE::Runtime::addCatalog(), YACS::ENGINE::Proc::addComponentInstance(), YACS::ENGINE::TypeCodeStruct::addMember(), YACS::ENGINE::Any::Any(), YACS::ENGINE::CORBAComponent::clone(), YACS::ENGINE::CppComponent::clone(), YACS::ENGINE::CppContainer::clone(), YACS::ENGINE::SalomeComponent::clone(), YACS::ENGINE::SalomeContainer::clone(), YACS::ENGINE::SalomeHPComponent::clone(), YACS::ENGINE::SalomeHPContainer::clone(), YACS::ENGINE::SalomePythonComponent::clone(), YACS::ENGINE::convertNeutralNeutral(), YACS::ENGINE::Proc::createContainer(), YACS::ENGINE::DataPort::DataPort(), YACS::ENGINE::DataPort::edSetType(), YACS::ENGINE::Pool::ExpData::ExpData(), YACS::ENGINE::AnyInputPort::exRestoreInit(), YACS::ENGINE::ConditionInputPort::exRestoreInit(), YACS::ENGINE::InputPort4DF2DS::exRestoreInit(), YACS::ENGINE::AnyInputPort::exSaveInit(), YACS::ENGINE::ConditionInputPort::exSaveInit(), YACS::ENGINE::InputPort4DF2DS::exSaveInit(), YACS::ENGINE::ForEachLoopPassedData::ForEachLoopPassedData(), YACS::ENGINE::SequenceAny::getOrBuildFromData(), YACS::ENGINE::InlineNode::performShallowDuplicationOfPlacement(), YACS::ENGINE::ServiceNode::performShallowDuplicationOfPlacement(), YACS::ENGINE::Proc::Proc(), YACS::ENGINE::AnyInputPort::put(), YACS::ENGINE::ConditionInputPort::put(), YACS::ENGINE::InputPort4DF2DS::put(), YACS::ENGINE::OutputPort4DS2DF::put(), YACS::ENGINE::InPropertyPort::put(), YACS::ENGINE::InputCppPort::put(), YACS::ENGINE::OutputCppPort::put(), YACS::ENGINE::SequenceAny::putMyReprAtPlace(), YACS::ENGINE::SequenceAny::putReprAtPlace(), YACS::ENGINE::Runtime::Runtime(), YACS::ENGINE::SalomeContainer::SalomeContainer(), YACS::ENGINE::ServiceNode::setComponent(), YACS::ENGINE::ComponentInstance::setContainer(), YACS::ENGINE::InlineNode::setContainer(), YACS::ENGINE::Pool::ExpData::setOutValue(), YACS::ENGINE::AnyOutputPort::setValue(), YACS::HMI::SubjectComponent::SubjectComponent(), YACS::ENGINE::TypeCodeArray::TypeCodeArray(), YACS::ENGINE::TypeCodeObjref::TypeCodeObjref(), YACS::ENGINE::TypeCodeSeq::TypeCodeSeq(), YACS::ENGINE::TypeCodeStruct::TypeCodeStruct(), and YACS::ENGINE::Proc::updateContainersAndComponents().
|
mutableprotected |
Definition at line 41 of file RefCounter.hxx.
Referenced by decrRef(), incrRef(), and ~RefCounter().
|
static |
Definition at line 35 of file RefCounter.hxx.
Referenced by decrRef(), incrRef(), RefCounter(), and YACS::ENGINE::Runtime::~Runtime().