#include <DataFlowPort.hxx>


Public Member Functions | |
| std::string | getNameOfTypeOfCurrentInstance () const |
| TypeOfChannel | getTypeOfChannel () const |
| returns type of channel the port will use for data exchange on runtime : DATAFLOW or DATASTREAM. More... | |
| virtual | ~DataFlowPort () |
| virtual std::string | typeName () |
| virtual std::string | valToStr () |
| Gives a string representation of the data, for user interfaces. More... | |
| virtual void | valFromStr (std::string valstr) |
| Allows to set data from a string representation used in user interface. More... | |
Public Member Functions inherited from YACS::ENGINE::DataPort | |
| TypeCode * | edGetType () const |
| void | edSetType (TypeCode *type) |
| std::string | getName () const |
| void | setName (std::string theName) |
| std::string | getNameOfTypeOfCurrentInstance () const |
| bool | isDifferentTypeOf (const DataPort *other) const |
| virtual void | edRemoveAllLinksLinkedWithMe ()=0 |
| virtual std::string | getAsString () |
| returns port value as a string that can be used in a GUI for example More... | |
Public Member Functions inherited from YACS::ENGINE::Port | |
| virtual | ~Port () |
| Node * | getNode () const |
| int | getNumId () const |
| void | modified () |
Static Public Attributes | |
| static const char | NAME [] ="DataFlowPort" |
Static Public Attributes inherited from YACS::ENGINE::DataPort | |
| static const char | NAME [] ="DataPort" |
Protected Member Functions | |
| DataFlowPort (const DataFlowPort &other, Node *newHelder) | |
| DataFlowPort (const std::string &name, Node *node, TypeCode *type) | |
Protected Member Functions inherited from YACS::ENGINE::DataPort | |
| virtual | ~DataPort () |
| DataPort (const DataPort &other, Node *newHelder) | |
| DataPort (const std::string &name, Node *node, TypeCode *type) | |
Protected Member Functions inherited from YACS::ENGINE::Port | |
| Port (Node *node) | |
| Port (const Port &other, Node *newHelder) | |
Additional Inherited Members | |
Static Public Member Functions inherited from YACS::ENGINE::DataPort | |
| static DataPort * | isCrossingType (const std::vector< DataPort * > &historyOfLink) |
Protected Attributes inherited from YACS::ENGINE::DataPort | |
| TypeCode * | _type |
| std::string | _name |
Protected Attributes inherited from YACS::ENGINE::Port | |
| Node * | _node |
| int | _id |
Static Protected Attributes inherited from YACS::ENGINE::Port | |
| static int | _total = 0 |
| static const char | NAME [] ="Port" |
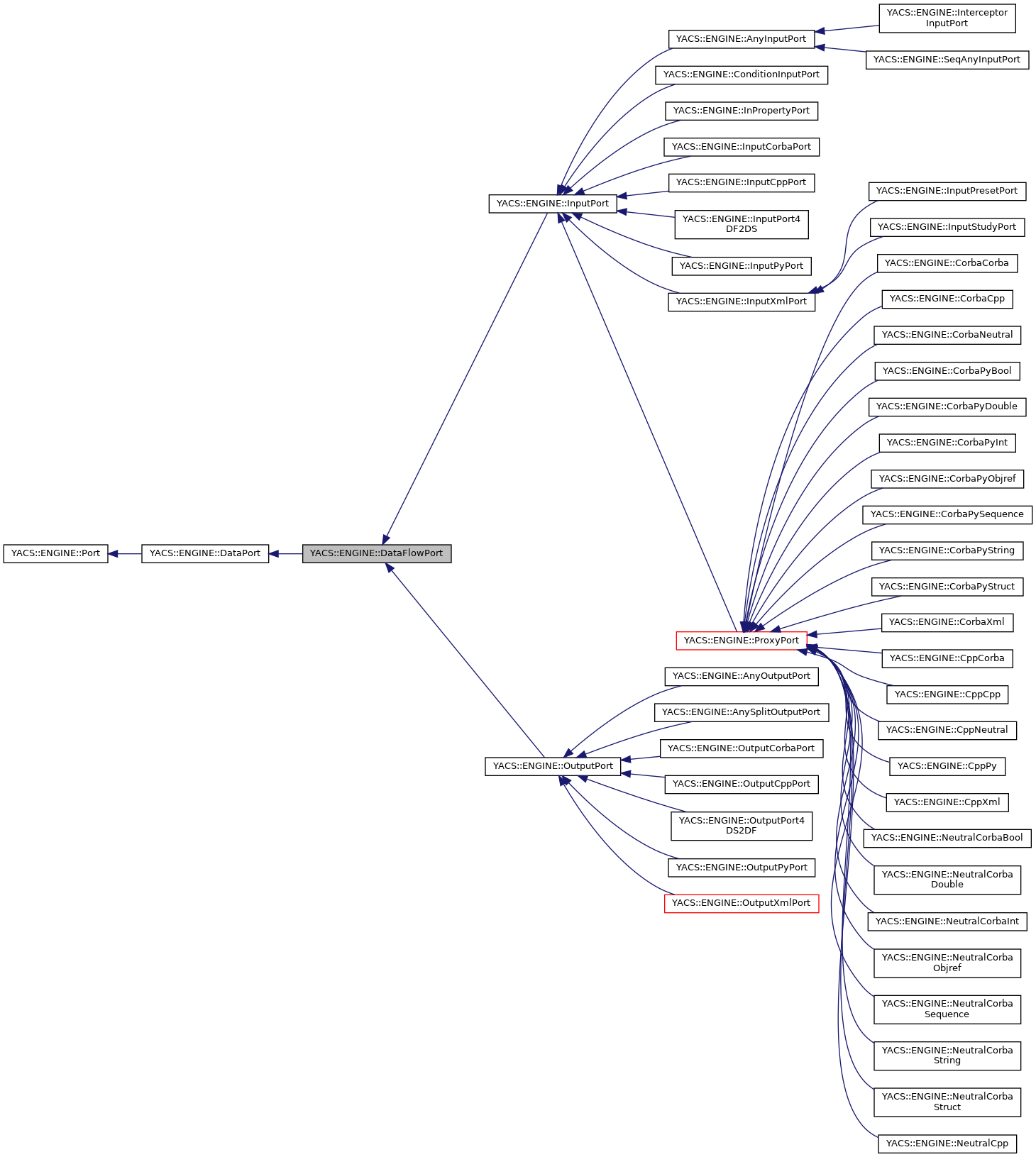
Definition at line 32 of file DataFlowPort.hxx.
|
protected |
Definition at line 27 of file DataFlowPort.cxx.
Definition at line 31 of file DataFlowPort.cxx.
|
virtual |
Definition at line 35 of file DataFlowPort.cxx.
|
virtual |
Reimplemented from YACS::ENGINE::Port.
Reimplemented in YACS::ENGINE::OutputPort, YACS::ENGINE::InputPort, and YACS::ENGINE::InPropertyPort.
Definition at line 39 of file DataFlowPort.cxx.
References NAME.
|
inlinevirtual |
returns type of channel the port will use for data exchange on runtime : DATAFLOW or DATASTREAM.
Implements YACS::ENGINE::DataPort.
Definition at line 41 of file DataFlowPort.hxx.
References YACS::ENGINE::DATAFLOW.
|
inlinevirtual |
Reimplemented from YACS::ENGINE::DataPort.
Reimplemented in YACS::ENGINE::InputStudyPort, YACS::ENGINE::OutputStudyPort, YACS::ENGINE::OutputPyPort, YACS::ENGINE::InputPyPort, YACS::ENGINE::InputPresetPort, YACS::ENGINE::OutputPresetPort, YACS::ENGINE::OutputCorbaPort, YACS::ENGINE::InputCorbaPort, YACS::ENGINE::OutputPort, YACS::ENGINE::ProxyPort, YACS::ENGINE::InputPort, YACS::ENGINE::InPropertyPort, YACS::ENGINE::ConditionInputPort, YACS::ENGINE::AnyOutputPort, and YACS::ENGINE::AnyInputPort.
Definition at line 43 of file DataFlowPort.hxx.
|
virtual |
Allows to set data from a string representation used in user interface.
Implemented in derived classes, depending on runtime, to set the data from its user interface representation. Typical use, a Python string representation that can be used in edition or restitution.
Reimplemented in YACS::ENGINE::OutputXmlPort, YACS::ENGINE::InputXmlPort, YACS::ENGINE::OutputPyPort, YACS::ENGINE::InputPyPort, YACS::ENGINE::OutputCorbaPort, and YACS::ENGINE::InputCorbaPort.
Definition at line 61 of file DataFlowPort.cxx.
|
virtual |
Gives a string representation of the data, for user interfaces.
Implemented in derived classes, depending on runtime, to provide the data representation for user interfaces. Typical use, a Python string representation that can be used in edition or restitution.
Reimplemented in YACS::ENGINE::OutputXmlPort, YACS::ENGINE::InputXmlPort, YACS::ENGINE::OutputPyPort, YACS::ENGINE::InputPyPort, YACS::ENGINE::OutputCorbaPort, and YACS::ENGINE::InputCorbaPort.
Definition at line 50 of file DataFlowPort.cxx.
|
static |
Definition at line 35 of file DataFlowPort.hxx.
Referenced by getNameOfTypeOfCurrentInstance().