#include <CORBAPorts.hxx>


Public Member Functions | |
| OutputCorbaPort (const std::string &name, Node *node, TypeCode *type) | |
| OutputCorbaPort (const OutputCorbaPort &other, Node *newHelder) | |
| virtual | ~OutputCorbaPort () |
| virtual void | put (const void *data) |
| void | put (CORBA::Any *data) |
| OutputPort * | clone (Node *newHelder) const |
| virtual CORBA::Any * | getAny () |
| virtual CORBA::Any * | getAnyOut () |
| virtual std::string | getAsString () |
| returns port value as a string that can be used in a GUI for example More... | |
| virtual PyObject * | getPyObj () |
| virtual std::string | dump () |
| virtual std::string | typeName () |
| virtual std::string | valToStr () |
| Gives a string representation of the data, for user interfaces. More... | |
| virtual void | valFromStr (std::string valstr) |
| Allows to set data from a string representation used in user interface. More... | |
Public Member Functions inherited from YACS::ENGINE::OutputPort | |
| virtual | ~OutputPort () |
| std::set< InPort * > | edSetInPort () const |
| bool | isAlreadyLinkedWith (InPort *withp) const |
| bool | isAlreadyInSet (InputPort *inputPort) const |
| bool | isConnected () const |
| std::string | getNameOfTypeOfCurrentInstance () const |
| int | removeInPort (InPort *inPort, bool forward) |
| virtual bool | edAddInputPort (InputPort *phyPort) |
| virtual bool | edAddInPropertyPort (InPropertyPort *phyPort) |
| virtual int | edRemoveInputPort (InputPort *inputPort, bool forward) |
| bool | addInPort (InPort *inPort) |
| void | edRemoveAllLinksLinkedWithMe () |
| virtual void | exInit () |
| virtual void | checkBasicConsistency () const |
| Check validity of output port. Nothing on base class. More... | |
Public Member Functions inherited from YACS::ENGINE::DataFlowPort | |
| TypeOfChannel | getTypeOfChannel () const |
| returns type of channel the port will use for data exchange on runtime : DATAFLOW or DATASTREAM. More... | |
| virtual | ~DataFlowPort () |
Public Member Functions inherited from YACS::ENGINE::DataPort | |
| TypeCode * | edGetType () const |
| void | edSetType (TypeCode *type) |
| std::string | getName () const |
| void | setName (std::string theName) |
| bool | isDifferentTypeOf (const DataPort *other) const |
Public Member Functions inherited from YACS::ENGINE::Port | |
| virtual | ~Port () |
| Node * | getNode () const |
| int | getNumId () const |
| void | modified () |
Public Member Functions inherited from YACS::ENGINE::OutPort | |
| virtual void | checkConsistency (LinkInfo &info) const |
| virtual int | edGetNumberOfOutLinks () const |
| virtual void | getAllRepresented (std::set< OutPort * > &represented) const |
| virtual | ~OutPort () |
| std::vector< DataPort * > | calculateHistoryOfLinkWith (InPort *end) |
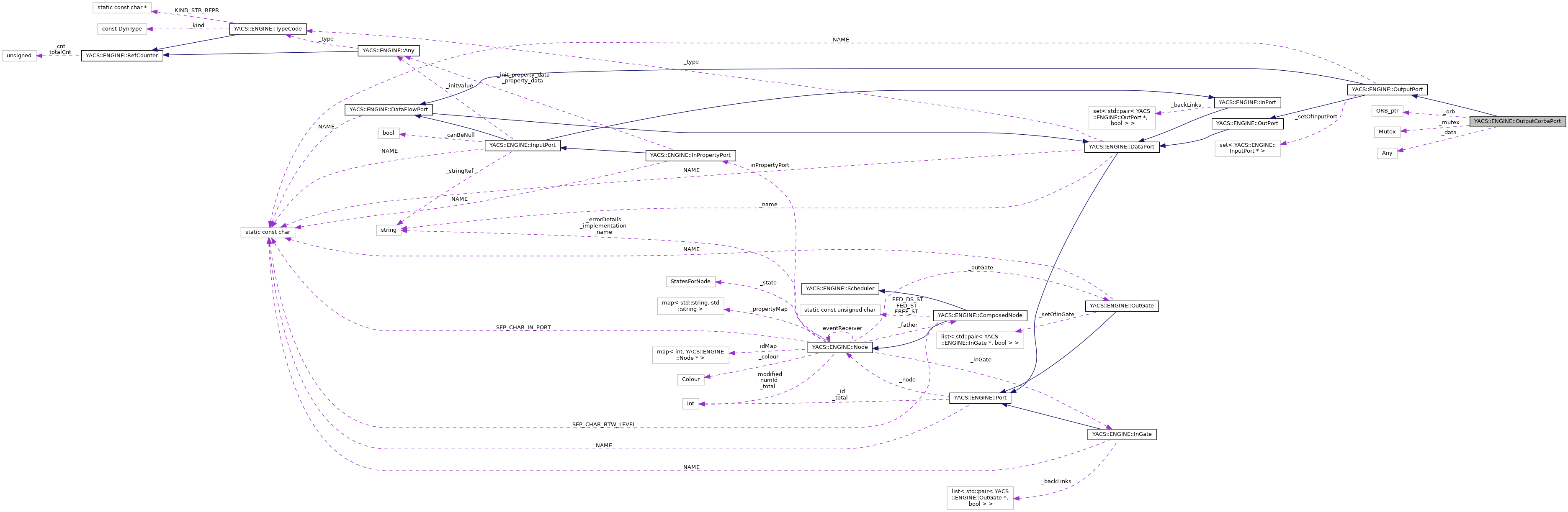
Protected Attributes | |
| CORBA::Any | _data |
| CORBA::ORB_ptr | _orb |
Protected Attributes inherited from YACS::ENGINE::OutputPort | |
| std::set< InputPort * > | _setOfInputPort |
Protected Attributes inherited from YACS::ENGINE::DataPort | |
| TypeCode * | _type |
| std::string | _name |
Protected Attributes inherited from YACS::ENGINE::Port | |
| Node * | _node |
| int | _id |
Private Attributes | |
| YACS::BASES::Mutex | _mutex |
Friends | |
| std::ostream & | operator<< (std::ostream &os, const OutputCorbaPort &p) |
Additional Inherited Members | |
Static Public Member Functions inherited from YACS::ENGINE::DataPort | |
| static DataPort * | isCrossingType (const std::vector< DataPort * > &historyOfLink) |
Static Public Attributes inherited from YACS::ENGINE::OutputPort | |
| static const char | NAME [] ="OutputPort" |
Static Public Attributes inherited from YACS::ENGINE::DataFlowPort | |
| static const char | NAME [] ="DataFlowPort" |
Static Public Attributes inherited from YACS::ENGINE::DataPort | |
| static const char | NAME [] ="DataPort" |
Protected Member Functions inherited from YACS::ENGINE::OutputPort | |
| OutputPort (const OutputPort &other, Node *newHelder) | |
| OutputPort (const std::string &name, Node *node, TypeCode *type) | |
| const std::set< InputPort * > & | getSetOfPhyLinks () const |
| Returns physical links linked to this. Contrary to edSetInPort that returns semantic links. More... | |
Protected Member Functions inherited from YACS::ENGINE::DataFlowPort | |
| DataFlowPort (const DataFlowPort &other, Node *newHelder) | |
| DataFlowPort (const std::string &name, Node *node, TypeCode *type) | |
Protected Member Functions inherited from YACS::ENGINE::DataPort | |
| virtual | ~DataPort () |
| DataPort (const DataPort &other, Node *newHelder) | |
| DataPort (const std::string &name, Node *node, TypeCode *type) | |
Protected Member Functions inherited from YACS::ENGINE::Port | |
| Port (Node *node) | |
| Port (const Port &other, Node *newHelder) | |
Protected Member Functions inherited from YACS::ENGINE::OutPort | |
| OutPort (const OutPort &other, Node *newHelder) | |
| OutPort (const std::string &name, Node *node, TypeCode *type) | |
Static Protected Attributes inherited from YACS::ENGINE::Port | |
| static int | _total = 0 |
| static const char | NAME [] ="Port" |
Definition at line 80 of file CORBAPorts.hxx.
Definition at line 292 of file CORBAPorts.cxx.
References _orb, YACS::ENGINE::RuntimeSALOME::getOrb(), and YACS::ENGINE::getSALOMERuntime().
Referenced by clone().
| OutputCorbaPort::OutputCorbaPort | ( | const OutputCorbaPort & | other, |
| Node * | newHelder | ||
| ) |
Definition at line 300 of file CORBAPorts.cxx.
References _orb, YACS::ENGINE::RuntimeSALOME::getOrb(), and YACS::ENGINE::getSALOMERuntime().
|
virtual |
Definition at line 305 of file CORBAPorts.cxx.
References _data, DEBTRACE, YACS::ENGINE::DataPort::getName(), and releaseObj().
|
virtual |
Implements YACS::ENGINE::OutputPort.
Definition at line 353 of file CORBAPorts.cxx.
References OutputCorbaPort().
|
virtual |
Reimplemented from YACS::ENGINE::OutputPort.
Definition at line 450 of file CORBAPorts.cxx.
References _data, YACS::ENGINE::convertCorbaXml(), and YACS::ENGINE::DataPort::edGetType().
|
virtual |
|
virtual |
Definition at line 364 of file CORBAPorts.cxx.
References gui.CONNECTOR::a, YACS::ENGINE::Bool, DEBTRACE, YACS::ENGINE::Double, YACS::ENGINE::DataPort::edGetType(), YACS::ENGINE::getCorbaTC(), YACS::ENGINE::Int, YACS::ENGINE::TypeCode::kind(), YACS::ENGINE::NONE, YACS::ENGINE::Objref, YACS::ENGINE::Sequence, YACS::ENGINE::String, YACS::ENGINE::Struct, and gui.Appli::t.
|
virtual |
returns port value as a string that can be used in a GUI for example
Do nothing here. To subclass
Reimplemented from YACS::ENGINE::DataPort.
Definition at line 441 of file CORBAPorts.cxx.
References YACS::ENGINE::convertPyObjectToString(), and getPyObj().
|
virtual |
Definition at line 428 of file CORBAPorts.cxx.
References _mutex, YACS::ENGINE::convertCorbaPyObject(), YACS::ENGINE::DataPort::edGetType(), and getAny().
Referenced by getAsString(), and valToStr().
|
virtual |
| void OutputCorbaPort::put | ( | CORBA::Any * | data | ) |
Definition at line 321 of file CORBAPorts.cxx.
References _data, _mutex, DEBTRACE, p, YACS::ENGINE::OutputPort::put(), and releaseObj().
|
inlinevirtual |
Reimplemented from YACS::ENGINE::OutputPort.
Definition at line 96 of file CORBAPorts.hxx.
|
virtual |
Allows to set data from a string representation used in user interface.
Implemented in derived classes, depending on runtime, to set the data from its user interface representation. Typical use, a Python string representation that can be used in edition or restitution.
Reimplemented from YACS::ENGINE::DataFlowPort.
Definition at line 478 of file CORBAPorts.cxx.
|
virtual |
Gives a string representation of the data, for user interfaces.
Implemented in derived classes, depending on runtime, to provide the data representation for user interfaces. Typical use, a Python string representation that can be used in edition or restitution.
Reimplemented from YACS::ENGINE::DataFlowPort.
Definition at line 470 of file CORBAPorts.cxx.
References getPyObj().
|
friend |
|
protected |
Definition at line 100 of file CORBAPorts.hxx.
Referenced by dump(), getAny(), put(), and ~OutputCorbaPort().
|
private |
Definition at line 103 of file CORBAPorts.hxx.
Referenced by getPyObj(), and put().
|
protected |
Definition at line 101 of file CORBAPorts.hxx.
Referenced by OutputCorbaPort().