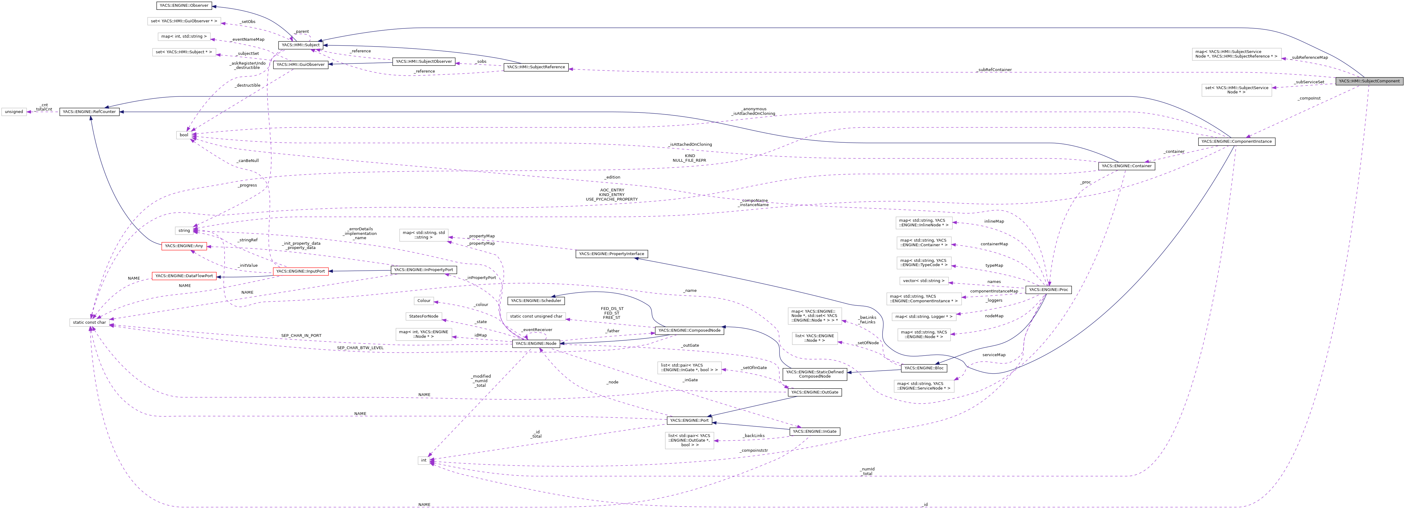
#include <guiObservers.hxx>


Public Member Functions | |
| SubjectComponent (YACS::ENGINE::ComponentInstance *component, Subject *parent) | |
| virtual | ~SubjectComponent () |
| virtual std::string | getName () |
| virtual void | setContainer () |
| virtual bool | associateToContainer (SubjectContainerBase *subcont) |
| virtual SubjectReference * | attachService (SubjectServiceNode *service) |
| virtual void | detachService (SubjectServiceNode *service) |
| virtual void | moveService (SubjectReference *reference) |
| virtual void | removeSubServiceFromSet (SubjectServiceNode *service) |
| virtual bool | setProperties (std::map< std::string, std::string > properties) |
| virtual std::map< std::string, std::string > | getProperties () |
| virtual void | notifyServicesChange (GuiEvent event, int type, Subject *son) |
| virtual std::pair< std::string, int > | getKey () |
| virtual void | clean (Command *command=0) |
| bool | hasServices () |
| void | localclean (Command *command=0) |
| YACS::ENGINE::ComponentInstance * | getComponent () const |
| virtual TypeOfElem | getType () |
Public Member Functions inherited from YACS::HMI::Subject | |
| Subject (Subject *parent=0) | |
| virtual | ~Subject () |
| virtual void | attach (GuiObserver *obs) |
| virtual void | detach (GuiObserver *obs) |
| virtual void | select (bool isSelected) |
| virtual void | update (GuiEvent event, int type, Subject *son) |
| virtual bool | setName (std::string name) |
| virtual std::vector< std::string > | knownProperties () |
| virtual Subject * | getParent () |
| virtual void | setParent (Subject *son) |
| virtual bool | destroy (Subject *son) |
| From user action in Ihm, destroy an object. More... | |
| virtual void | loadChildren () |
| virtual void | loadLinks () |
| virtual void | addSubjectReference (Subject *ref) |
| void | localclean (Command *command=0) |
| void | registerUndoDestroy () |
| void | askRegisterUndoDestroy () |
| bool | isDestructible () |
| virtual void | setProgress (std::string newProgress) |
| virtual std::string | getProgress () |
Public Member Functions inherited from YACS::ENGINE::Observer | |
| virtual void | notifyObserver (Node *object, const std::string &event) |
| virtual void | notifyObserver2 (Node *object, const std::string &event, void *something) |
| virtual void | notifyObserverFromClone (Node *originalInstance, const std::string &event, Node *clonedInstanceGeneratingEvent) |
| virtual | ~Observer () |
Public Attributes | |
| SubjectReference * | _subRefContainer |
Protected Attributes | |
| int | _id |
| YACS::ENGINE::ComponentInstance * | _compoInst |
| std::set< SubjectServiceNode * > | _subServiceSet |
| std::map< SubjectServiceNode *, SubjectReference * > | _subReferenceMap |
Protected Attributes inherited from YACS::HMI::Subject | |
| std::set< GuiObserver * > | _setObs |
| Subject * | _parent |
| bool | _destructible |
| bool | _askRegisterUndo |
| std::string | _progress |
Friends | |
| class | SubjectNode |
Additional Inherited Members | |
Static Public Member Functions inherited from YACS::HMI::Subject | |
| static void | erase (Subject *sub, Command *command=0, bool post=false) |
Definition at line 461 of file guiObservers.hxx.
| SubjectComponent::SubjectComponent | ( | YACS::ENGINE::ComponentInstance * | component, |
| Subject * | parent | ||
| ) |
Definition at line 4202 of file guiObservers.cxx.
References _compoInst, _subRefContainer, _subReferenceMap, _subServiceSet, and YACS::ENGINE::RefCounter::incrRef().
|
virtual |
Definition at line 4211 of file guiObservers.cxx.
References _compoInst, YACS::HMI::GuiContext::_mapOfSubjectComponent, YACS::ENGINE::Proc::componentInstanceMap, YACS::ENGINE::RefCounter::decrRef(), YACS::HMI::GuiContext::getCurrent(), YACS::ENGINE::ComponentInstance::getInstanceName(), and YACS::HMI::GuiContext::getProc().
|
virtual |
Definition at line 4311 of file guiObservers.cxx.
References _compoInst, YACS::HMI::Invocator::add(), DEBTRACE, YACS::HMI::Command::execute(), YACS::HMI::GuiContext::getCurrent(), YACS::ENGINE::ComponentInstance::getInstanceName(), YACS::HMI::GuiContext::getInvoc(), YACS::HMI::SubjectContainerBase::getName(), and getName().
Referenced by YACS::HMI::SchemaDirContainersItem::addComponentItem(), YACS::HMI::EditionComponent::changeContainer(), and YACS::HMI::EditionSalomeNode::changeContainer().
|
virtual |
Definition at line 4327 of file guiObservers.cxx.
References _subReferenceMap, _subServiceSet, YACS::HMI::ADDCHILDREF, DEBTRACE, YACS::HMI::SALOMENODE, and YACS::HMI::Subject::update().
Referenced by YACS::HMI::CommandAssociateServiceToComponent::localExecute(), YACS::HMI::CommandAddComponentFromCatalog::localExecute(), YACS::HMI::CommandAssociateServiceToComponent::localReverse(), and YACS::HMI::SubjectServiceNode::setComponent().
|
virtual |
Clean process prior to delete is redefined in derived classes: a local clean treatment relative to the derived class, then a call to the parent class clean method.
Reimplemented from YACS::HMI::Subject.
Definition at line 4222 of file guiObservers.cxx.
References YACS::HMI::Subject::_askRegisterUndo, YACS::HMI::Subject::clean(), localclean(), and YACS::HMI::Subject::registerUndoDestroy().
|
virtual |
Definition at line 4337 of file guiObservers.cxx.
References _subReferenceMap, _subServiceSet, DEBTRACE, YACS::HMI::Subject::erase(), YACS::HMI::REMOVECHILDREF, YACS::HMI::SubjectServiceNode::removeSubRefComponent(), YACS::HMI::SALOMENODE, YACS::HMI::Subject::update(), and YASSERT.
Referenced by YACS::HMI::CommandAddComponentFromCatalog::localReverse().
| YACS::ENGINE::ComponentInstance * SubjectComponent::getComponent | ( | ) | const |
Definition at line 4281 of file guiObservers.cxx.
References _compoInst.
Referenced by YACS::HMI::SchemaDirContainersItem::addComponentItem(), YACS::HMI::EditionComponent::changeContainer(), YACS::HMI::GuiEditor::CreateComponentInstance(), YACS::HMI::EditionComponent::fillContainerPanel(), and YACS::HMI::CommandAssociateServiceToComponent::localExecute().
|
virtual |
Definition at line 4275 of file guiObservers.cxx.
References _compoInst, YACS::ENGINE::ComponentInstance::getCompoName(), and YACS::ENGINE::ComponentInstance::getNumId().
|
virtual |
Reimplemented from YACS::HMI::Subject.
Definition at line 4270 of file guiObservers.cxx.
References _compoInst, and YACS::ENGINE::ComponentInstance::getInstanceName().
Referenced by YACS::HMI::SubjectServiceNode::associateToComponent(), associateToContainer(), YACS::HMI::CommandAssociateServiceToComponent::localExecute(), removeSubServiceFromSet(), setContainer(), and setProperties().
|
virtual |
Reimplemented from YACS::HMI::Subject.
Definition at line 4395 of file guiObservers.cxx.
References _compoInst, and YACS::ENGINE::PropertyInterface::getProperties().
|
inlinevirtual |
Reimplemented from YACS::HMI::Subject.
Definition at line 482 of file guiObservers.hxx.
References YACS::HMI::COMPONENT.
Referenced by YACS::HMI::SubjectContainerBase::localclean().
|
inline |
Definition at line 479 of file guiObservers.hxx.
Referenced by YACS::HMI::CommandAddComponentInstance::localReverse(), YACS::HMI::CommandAddComponentFromCatalog::localReverse(), moveService(), and YACS::HMI::SubjectServiceNode::~SubjectServiceNode().
| void SubjectComponent::localclean | ( | Command * | command = 0 | ) |
Definition at line 4233 of file guiObservers.cxx.
References _compoInst, YACS::HMI::GuiContext::_mapOfSubjectContainer, YACS::HMI::GuiContext::_mapOfSubjectNode, DEBTRACE, YACS::HMI::Subject::erase(), YACS::ENGINE::ComponentInstance::getContainer(), YACS::HMI::GuiContext::getCurrent(), YACS::HMI::Subject::getParent(), YACS::HMI::GuiContext::getProc(), YACS::HMI::REMOVE, YACS::HMI::SubjectContainerBase::removeSubComponentFromSet(), YACS::HMI::Subject::update(), and YASSERT.
Referenced by clean().
|
virtual |
Definition at line 4349 of file guiObservers.cxx.
References _subReferenceMap, _subServiceSet, YACS::HMI::CUT, DEBTRACE, YACS::HMI::Subject::erase(), YACS::HMI::Subject::getParent(), YACS::HMI::SubjectReference::getReference(), hasServices(), YACS::HMI::PASTE, removeSubServiceFromSet(), YACS::HMI::SubjectReference::reparent(), YACS::HMI::SALOMENODE, YACS::HMI::Subject::update(), and YASSERT.
Referenced by YACS::HMI::CommandAssociateServiceToComponent::localExecute(), YACS::HMI::CommandAssociateServiceToComponent::localReverse(), and YACS::HMI::SubjectServiceNode::setComponent().
Definition at line 4373 of file guiObservers.cxx.
References _subServiceSet, and DEBTRACE.
Referenced by YACS::HMI::CommandAssociateComponentToContainer::localExecute(), YACS::HMI::CommandAssociateComponentToContainer::localReverse(), and setContainer().
|
virtual |
Definition at line 4366 of file guiObservers.cxx.
References _subReferenceMap, _subServiceSet, DEBTRACE, YACS::HMI::SubjectNode::getName(), and getName().
Referenced by YACS::HMI::SubjectServiceNode::localclean(), and moveService().
|
virtual |
When loading scheme from file, get the container associated to the component, if any, and create the corresponding subject.
Definition at line 4290 of file guiObservers.cxx.
References _compoInst, YACS::HMI::GuiContext::_mapOfSubjectContainer, _subRefContainer, YACS::HMI::SubjectProc::addSubjectContainer(), YACS::HMI::Subject::addSubjectReference(), YACS::HMI::ASSOCIATE, YACS::HMI::SubjectContainerBase::attachComponent(), YACS::HMI::CONTAINER, DEBTRACE, YACS::ENGINE::ComponentInstance::getContainer(), YACS::HMI::GuiContext::getCurrent(), getName(), YACS::ENGINE::Container::getName(), YACS::HMI::GuiContext::getSubjectProc(), YACS::HMI::SubjectContainerBase::moveComponent(), and notifyServicesChange().
Referenced by YACS::HMI::SubjectContainerBase::localclean().
|
virtual |
Reimplemented from YACS::HMI::Subject.
Definition at line 4383 of file guiObservers.cxx.
References YACS::HMI::Invocator::add(), YACS::HMI::Command::execute(), YACS::HMI::GuiContext::getCurrent(), YACS::HMI::GuiContext::getInvoc(), and getName().
|
friend |
Definition at line 464 of file guiObservers.hxx.
|
protected |
Definition at line 486 of file guiObservers.hxx.
Referenced by associateToContainer(), getComponent(), getKey(), getName(), getProperties(), localclean(), setContainer(), SubjectComponent(), and ~SubjectComponent().
|
protected |
Definition at line 485 of file guiObservers.hxx.
| SubjectReference* YACS::HMI::SubjectComponent::_subRefContainer |
Definition at line 483 of file guiObservers.hxx.
Referenced by YACS::HMI::CommandAssociateComponentToContainer::localExecute(), YACS::HMI::CommandAssociateComponentToContainer::localReverse(), setContainer(), and SubjectComponent().
|
protected |
Definition at line 488 of file guiObservers.hxx.
Referenced by attachService(), detachService(), moveService(), removeSubServiceFromSet(), and SubjectComponent().
|
protected |
Definition at line 487 of file guiObservers.hxx.
Referenced by attachService(), detachService(), moveService(), notifyServicesChange(), YACS::HMI::SubjectNode::registerUndoDestroy(), removeSubServiceFromSet(), and SubjectComponent().