#include <guiObservers.hxx>


Public Member Functions | |
| SubjectContainerBase (YACS::ENGINE::Container *container, Subject *parent) | |
| virtual | ~SubjectContainerBase () |
| virtual std::string | getName () |
| virtual std::string | getLabelForHuman () const =0 |
| virtual bool | setName (std::string name) |
| virtual YACS::ENGINE::Container * | getContainer () const |
| virtual std::map< std::string, std::string > | getProperties () |
| virtual bool | setProperties (std::map< std::string, std::string > properties) |
| virtual SubjectReference * | attachComponent (SubjectComponent *component) |
| virtual void | detachComponent (SubjectComponent *component) |
| virtual void | moveComponent (SubjectReference *reference) |
| virtual void | removeSubComponentFromSet (SubjectComponent *component) |
| virtual void | notifyComponentsChange (GuiEvent event, int type, Subject *son) |
| virtual void | clean (Command *command=0) |
| void | localclean (Command *command=0) |
| bool | isUsed () |
| TypeOfElem | getType () |
Public Member Functions inherited from YACS::HMI::Subject | |
| Subject (Subject *parent=0) | |
| virtual | ~Subject () |
| virtual void | attach (GuiObserver *obs) |
| virtual void | detach (GuiObserver *obs) |
| virtual void | select (bool isSelected) |
| virtual void | update (GuiEvent event, int type, Subject *son) |
| virtual std::vector< std::string > | knownProperties () |
| virtual Subject * | getParent () |
| virtual void | setParent (Subject *son) |
| virtual bool | destroy (Subject *son) |
| From user action in Ihm, destroy an object. More... | |
| virtual void | loadChildren () |
| virtual void | loadLinks () |
| virtual void | addSubjectReference (Subject *ref) |
| void | localclean (Command *command=0) |
| void | registerUndoDestroy () |
| void | askRegisterUndoDestroy () |
| bool | isDestructible () |
| virtual void | setProgress (std::string newProgress) |
| virtual std::string | getProgress () |
Public Member Functions inherited from YACS::ENGINE::Observer | |
| virtual void | notifyObserver (Node *object, const std::string &event) |
| virtual void | notifyObserver2 (Node *object, const std::string &event, void *something) |
| virtual void | notifyObserverFromClone (Node *originalInstance, const std::string &event, Node *clonedInstanceGeneratingEvent) |
| virtual | ~Observer () |
Static Public Member Functions | |
| static SubjectContainerBase * | New (YACS::ENGINE::Container *container, Subject *parent) |
Static Public Member Functions inherited from YACS::HMI::Subject | |
| static void | erase (Subject *sub, Command *command=0, bool post=false) |
Protected Attributes | |
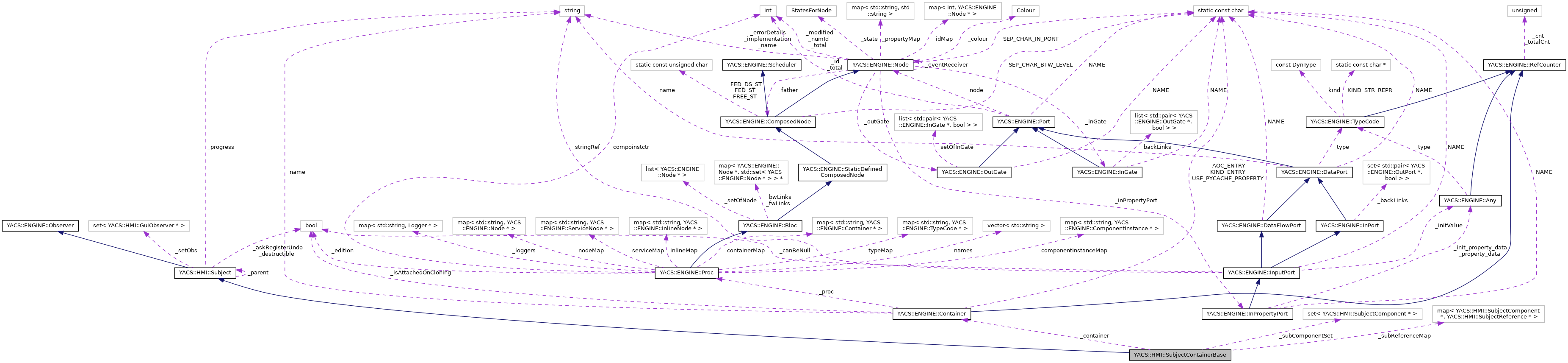
| YACS::ENGINE::Container * | _container |
| std::set< SubjectComponent * > | _subComponentSet |
| std::map< SubjectComponent *, SubjectReference * > | _subReferenceMap |
Protected Attributes inherited from YACS::HMI::Subject | |
| std::set< GuiObserver * > | _setObs |
| Subject * | _parent |
| bool | _destructible |
| bool | _askRegisterUndo |
| std::string | _progress |
Definition at line 416 of file guiObservers.hxx.
| SubjectContainerBase::SubjectContainerBase | ( | YACS::ENGINE::Container * | container, |
| Subject * | parent | ||
| ) |
Definition at line 4412 of file guiObservers.cxx.
References _subComponentSet, and _subReferenceMap.
|
virtual |
Definition at line 4418 of file guiObservers.cxx.
References _container, YACS::HMI::GuiContext::_mapOfSubjectComponent, YACS::HMI::GuiContext::_mapOfSubjectContainer, DEBTRACE, YACS::HMI::Subject::destroy(), YACS::HMI::GuiContext::getCurrent(), YACS::HMI::GuiContext::getProc(), YACS::HMI::GuiContext::getSubjectProc(), and YACS::ENGINE::Proc::removeContainer().
|
virtual |
Definition at line 4472 of file guiObservers.cxx.
References _subComponentSet, _subReferenceMap, YACS::HMI::ADDCHILDREF, YACS::HMI::COMPONENT, DEBTRACE, and YACS::HMI::Subject::update().
Referenced by YACS::HMI::CommandAssociateComponentToContainer::localExecute(), YACS::HMI::CommandAssociateComponentToContainer::localReverse(), and YACS::HMI::SubjectComponent::setContainer().
|
virtual |
Clean process prior to delete is redefined in derived classes: a local clean treatment relative to the derived class, then a call to the parent class clean method.
Reimplemented from YACS::HMI::Subject.
Definition at line 4525 of file guiObservers.cxx.
References YACS::HMI::Subject::_askRegisterUndo, YACS::HMI::Subject::clean(), localclean(), and YACS::HMI::Subject::registerUndoDestroy().
|
virtual |
Definition at line 4482 of file guiObservers.cxx.
References _subComponentSet, _subReferenceMap, DEBTRACE, YACS::HMI::Subject::erase(), YACS::HMI::PYTHONNODE, YACS::HMI::REMOVECHILDREF, YACS::HMI::Subject::update(), and YASSERT.
Referenced by YACS::HMI::CommandAddComponentInstance::localReverse(), and YACS::HMI::CommandAddComponentFromCatalog::localReverse().
|
inlinevirtual |
Reimplemented in YACS::HMI::SubjectHPContainer.
Definition at line 425 of file guiObservers.hxx.
Referenced by YACS::HMI::EditionContainer::getContainer(), FormContainerBase::onCancel(), YACS::HMI::SubjectProc::removeSubjectContainer(), and YACS::HMI::EditionScript::update().
|
pure virtual |
Implemented in YACS::HMI::SubjectHPContainer, and YACS::HMI::SubjectContainer.
|
virtual |
Reimplemented from YACS::HMI::Subject.
Definition at line 4562 of file guiObservers.cxx.
References _container, and YACS::ENGINE::Container::getName().
Referenced by YACS::HMI::SubjectComponent::associateToContainer(), FormContainerBase::onModifyName(), YACS::HMI::SubjectContainer::registerUndoDestroy(), YACS::HMI::SubjectHPContainer::registerUndoDestroy(), YACS::HMI::SubjectInlineNode::setContainer(), setName(), and setProperties().
|
virtual |
Reimplemented from YACS::HMI::Subject.
Definition at line 4439 of file guiObservers.cxx.
References _container, and YACS::ENGINE::Container::getProperties().
|
inlinevirtual |
Reimplemented from YACS::HMI::Subject.
Definition at line 436 of file guiObservers.hxx.
References YACS::HMI::CONTAINER.
|
inline |
Definition at line 435 of file guiObservers.hxx.
Referenced by YACS::HMI::CommandAddContainerBase::localReverse().
| void SubjectContainerBase::localclean | ( | Command * | command = 0 | ) |
Definition at line 4536 of file guiObservers.cxx.
References _container, YACS::HMI::GuiContext::_mapOfSubjectComponent, DEBTRACE, YACS::HMI::Subject::erase(), YACS::HMI::GuiContext::getCurrent(), YACS::HMI::GuiContext::getProc(), YACS::HMI::GuiContext::getSubjectProc(), YACS::HMI::SubjectComponent::getType(), YACS::HMI::REMOVE, YACS::HMI::SubjectComponent::setContainer(), and YACS::HMI::SubjectNode::update().
Referenced by clean().
|
virtual |
Definition at line 4493 of file guiObservers.cxx.
References _subComponentSet, _subReferenceMap, YACS::HMI::COMPONENT, YACS::HMI::CUT, DEBTRACE, YACS::HMI::Subject::getParent(), YACS::HMI::SubjectReference::getReference(), YACS::HMI::PASTE, removeSubComponentFromSet(), YACS::HMI::SubjectReference::reparent(), YACS::HMI::Subject::update(), and YASSERT.
Referenced by YACS::HMI::CommandAssociateComponentToContainer::localExecute(), YACS::HMI::CommandAssociateComponentToContainer::localReverse(), and YACS::HMI::SubjectComponent::setContainer().
|
static |
Definition at line 4402 of file guiObservers.cxx.
Referenced by YACS::HMI::SubjectProc::addSubjectContainer().
|
virtual |
Definition at line 4514 of file guiObservers.cxx.
References _subComponentSet, and DEBTRACE.
Referenced by YACS::HMI::CommandRenameContainer::localExecute(), YACS::HMI::CommandSetContainerProperties::localExecute(), and YACS::HMI::CommandRenameContainer::localReverse().
|
virtual |
Definition at line 4507 of file guiObservers.cxx.
References _subComponentSet, _subReferenceMap, and DEBTRACE.
Referenced by YACS::HMI::SubjectComponent::localclean(), and moveComponent().
|
virtual |
Reimplemented from YACS::HMI::Subject.
Definition at line 4457 of file guiObservers.cxx.
References YACS::HMI::Invocator::add(), DEBTRACE, YACS::HMI::Command::execute(), YACS::HMI::GuiContext::getCurrent(), YACS::HMI::GuiContext::getInvoc(), and getName().
Referenced by FormContainerBase::onApply(), and FormHPContainer::onApply().
|
virtual |
Reimplemented from YACS::HMI::Subject.
Definition at line 4444 of file guiObservers.cxx.
References YACS::HMI::Invocator::add(), YACS::HMI::Command::execute(), YACS::HMI::GuiContext::getCurrent(), YACS::HMI::GuiContext::getInvoc(), and getName().
Referenced by FormContainerBase::onApply(), and FormHPContainer::onApply().
|
protected |
Definition at line 438 of file guiObservers.hxx.
Referenced by YACS::HMI::SubjectHPContainer::getContainer(), getName(), getProperties(), localclean(), and ~SubjectContainerBase().
|
protected |
Definition at line 439 of file guiObservers.hxx.
Referenced by attachComponent(), detachComponent(), moveComponent(), notifyComponentsChange(), removeSubComponentFromSet(), and SubjectContainerBase().
|
protected |
Definition at line 440 of file guiObservers.hxx.
Referenced by attachComponent(), detachComponent(), moveComponent(), removeSubComponentFromSet(), and SubjectContainerBase().