#include <guiObservers.hxx>


Public Member Functions | |
| GuiObserver () | |
| virtual | ~GuiObserver () |
| virtual void | select (bool isSelected) |
| virtual void | update (GuiEvent event, int type, Subject *son) |
| virtual void | incrementSubjects (Subject *subject) |
| virtual void | decrementSubjects (Subject *subject) |
| int | getNbSubjects () |
| bool | isDestructible () |
Static Public Member Functions | |
| static std::string | eventName (GuiEvent event) |
| static void | setEventMap () |
Protected Attributes | |
| std::set< Subject * > | _subjectSet |
| bool | _destructible |
Static Protected Attributes | |
| static std::map< int, std::string > | _eventNameMap |
Definition at line 155 of file guiObservers.hxx.
| GuiObserver::GuiObserver | ( | ) |
Definition at line 336 of file guiObservers.cxx.
References _subjectSet.
|
virtual |
|
virtual |
only called by subject when detach from subject.
Definition at line 378 of file guiObservers.cxx.
References _subjectSet, and DEBTRACE.
Referenced by YACS::HMI::Subject::detach().
|
static |
Definition at line 428 of file guiObservers.cxx.
References _eventNameMap.
Referenced by YACS::HMI::EditionBloc::update(), YACS::HMI::EditionComponent::update(), YACS::HMI::EditionDataLink::update(), YACS::HMI::EditionForEachLoop::update(), YACS::HMI::EditionLoop::update(), YACS::HMI::EditionOptimizerLoop::update(), YACS::HMI::EditionProc::update(), YACS::HMI::EditionScript::update(), YACS::HMI::EditionSwitch::update(), YACS::HMI::EditionWhile::update(), YACS::HMI::ItemEdition::update(), YACS::HMI::SceneComposedNodeItem::update(), YACS::HMI::SceneDataPortItem::update(), YACS::HMI::SceneElementaryNodeItem::update(), YACS::HMI::SceneLinkItem::update(), YACS::HMI::SceneNodeItem::update(), YACS::HMI::SceneObserverItem::update(), YACS::HMI::SchemaComposedNodeItem::update(), YACS::HMI::SchemaContainerItem::update(), YACS::HMI::SchemaModel::update(), YACS::HMI::SchemaNodeItem::update(), YACS::HMI::SchemaReferenceItem::update(), and YACS::HMI::SubjectObserver::update().
| int GuiObserver::getNbSubjects | ( | ) |
Gets the number of subjects observed. used by subject. When the subject is erased (Subject::erase), remaining observers are detached from subjects. If an observer has no more subject, it can be deleted.
Definition at line 394 of file guiObservers.cxx.
References _subjectSet.
Referenced by YACS::HMI::Subject::localclean().
|
virtual |
only called by subject when attach to subject.
Definition at line 366 of file guiObservers.cxx.
References _subjectSet, and DEBTRACE.
Referenced by YACS::HMI::Subject::attach().
|
inline |
Definition at line 165 of file guiObservers.hxx.
|
virtual |
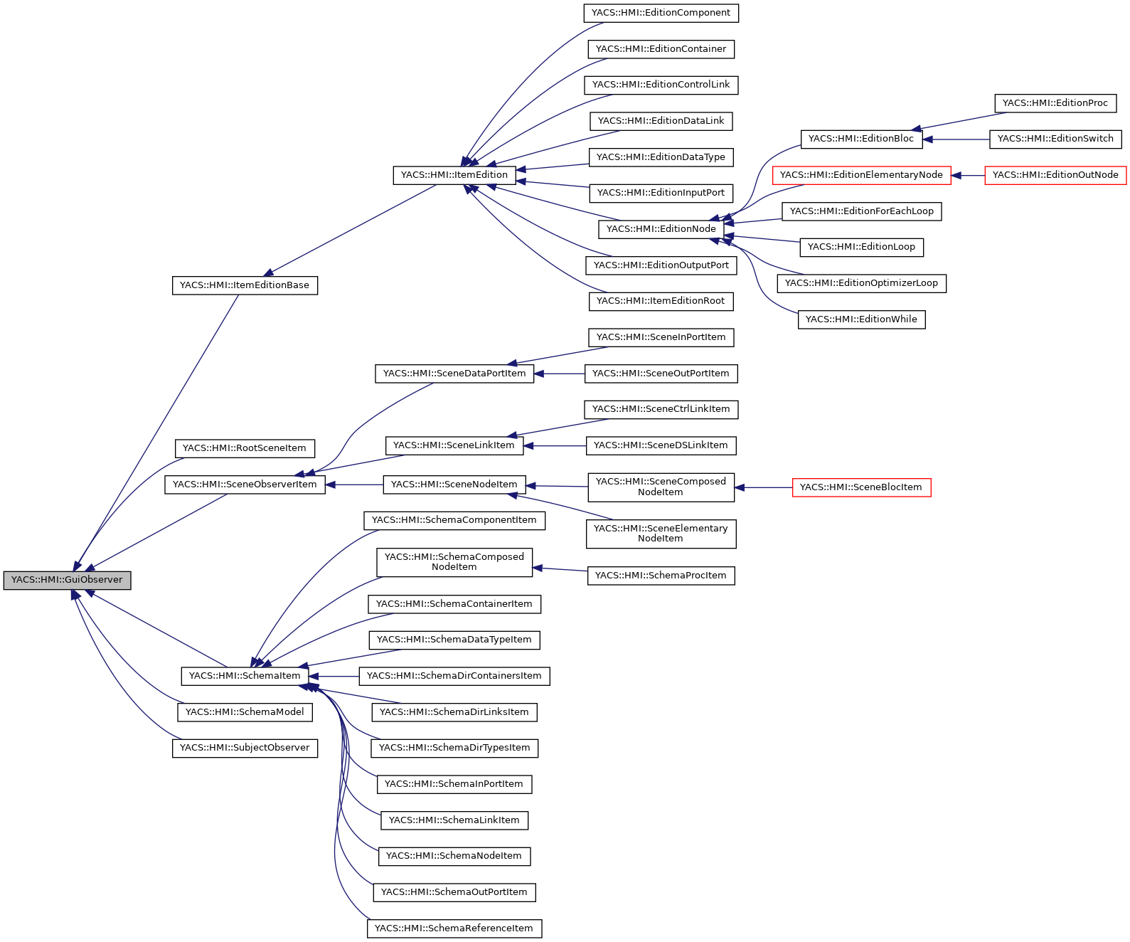
Reimplemented in YACS::HMI::SubjectObserver, YACS::HMI::SchemaItem, YACS::HMI::SceneObserverItem, YACS::HMI::SceneLinkItem, YACS::HMI::ItemEdition, YACS::HMI::ItemEditionBase, YACS::HMI::EditionOutputPort, and YACS::HMI::EditionInputPort.
Definition at line 352 of file guiObservers.cxx.
References DEBTRACE.
Referenced by YACS::HMI::Subject::select().
|
static |
Definition at line 399 of file guiObservers.cxx.
References _eventNameMap, YACS::HMI::ADD, YACS::HMI::ADDCHILDREF, YACS::HMI::ADDCONTROLLINK, YACS::HMI::ADDLINK, YACS::HMI::ADDREF, YACS::HMI::ASSOCIATE, YACS::HMI::CUT, YACS::HMI::DOWN, YACS::HMI::EDIT, YACS::HMI::ENDLOAD, YACS::HMI::GEOMETRY, YACS::HMI::NEWROOT, YACS::HMI::ORDER, YACS::HMI::PASTE, YACS::HMI::REMOVE, YACS::HMI::REMOVECHILDREF, YACS::HMI::RENAME, YACS::HMI::SETCASE, YACS::HMI::SETSELECT, YACS::HMI::SETVALUE, YACS::HMI::SYNCHRO, YACS::HMI::UP, YACS::HMI::UPDATE, and YACS::HMI::UPDATEPROGRESS.
Reimplemented in YACS::HMI::SubjectObserver, YACS::HMI::SchemaReferenceItem, YACS::HMI::SchemaOutPortItem, YACS::HMI::SchemaNodeItem, YACS::HMI::SchemaModel, YACS::HMI::SchemaLinkItem, YACS::HMI::SchemaItem, YACS::HMI::SchemaInPortItem, YACS::HMI::SchemaDataTypeItem, YACS::HMI::SchemaContainerItem, YACS::HMI::SchemaComposedNodeItem, YACS::HMI::SchemaComponentItem, YACS::HMI::SceneObserverItem, YACS::HMI::SceneNodeItem, YACS::HMI::SceneLinkItem, YACS::HMI::RootSceneItem, YACS::HMI::SceneElementaryNodeItem, YACS::HMI::SceneDataPortItem, YACS::HMI::SceneComposedNodeItem, YACS::HMI::ItemEdition, YACS::HMI::ItemEditionBase, YACS::HMI::EditionWhile, YACS::HMI::EditionSwitch, YACS::HMI::EditionSalomeNode, YACS::HMI::EditionProc, YACS::HMI::EditionOptimizerLoop, YACS::HMI::EditionNode, YACS::HMI::EditionLoop, YACS::HMI::EditionForEachLoop, YACS::HMI::EditionDataLink, YACS::HMI::EditionContainer, YACS::HMI::EditionComponent, and YACS::HMI::EditionBloc.
Definition at line 357 of file guiObservers.cxx.
Referenced by gui.graph.MyCanvas::customEvent().
|
protected |
Definition at line 170 of file guiObservers.hxx.
|
staticprotected |
Definition at line 171 of file guiObservers.hxx.
Referenced by eventName(), and setEventMap().
|
protected |
Definition at line 169 of file guiObservers.hxx.
Referenced by decrementSubjects(), getNbSubjects(), GuiObserver(), incrementSubjects(), ~GuiObserver(), YACS::HMI::ItemEditionRoot::~ItemEditionRoot(), and YACS::HMI::SchemaModel::~SchemaModel().