#include <EditionProc.hxx>


Public Slots | |
| virtual void | onLevelChange (int index) |
Public Slots inherited from YACS::HMI::ItemEdition | |
| virtual void | onApply () |
| virtual void | onCancel () |
| virtual void | onModifyName (const QString &text) |
Public Member Functions | |
| EditionProc (Subject *subject, QWidget *parent=0, const char *name=0) | |
| virtual | ~EditionProc () |
| virtual void | update (GuiEvent event, int type, Subject *son) |
| virtual void | synchronize () |
Public Member Functions inherited from YACS::HMI::EditionBloc | |
| EditionBloc (Subject *subject, QWidget *parent=0, const char *name=0) | |
| virtual | ~EditionBloc () |
Public Member Functions inherited from YACS::HMI::EditionNode | |
| EditionNode (Subject *subject, QWidget *parent=0, const char *name=0) | |
| virtual | ~EditionNode () |
Public Member Functions inherited from YACS::HMI::ItemEdition | |
| ItemEdition (Subject *subject, QWidget *parent=0, const char *name=0) | |
| virtual | ~ItemEdition () |
| virtual void | select (bool isSelected) |
| virtual void | setName (std::string name) |
| virtual void | setEdited (bool isEdited) |
Public Member Functions inherited from FormEditItem | |
| FormEditItem (QWidget *parent=0) | |
| virtual | ~FormEditItem () |
Public Member Functions inherited from YACS::HMI::ItemEditionBase | |
| ItemEditionBase (Subject *subject) | |
| virtual | ~ItemEditionBase () |
| virtual Subject * | getSubject () |
Public Member Functions inherited from YACS::HMI::GuiObserver | |
| GuiObserver () | |
| virtual | ~GuiObserver () |
| virtual void | incrementSubjects (Subject *subject) |
| virtual void | decrementSubjects (Subject *subject) |
| int | getNbSubjects () |
| bool | isDestructible () |
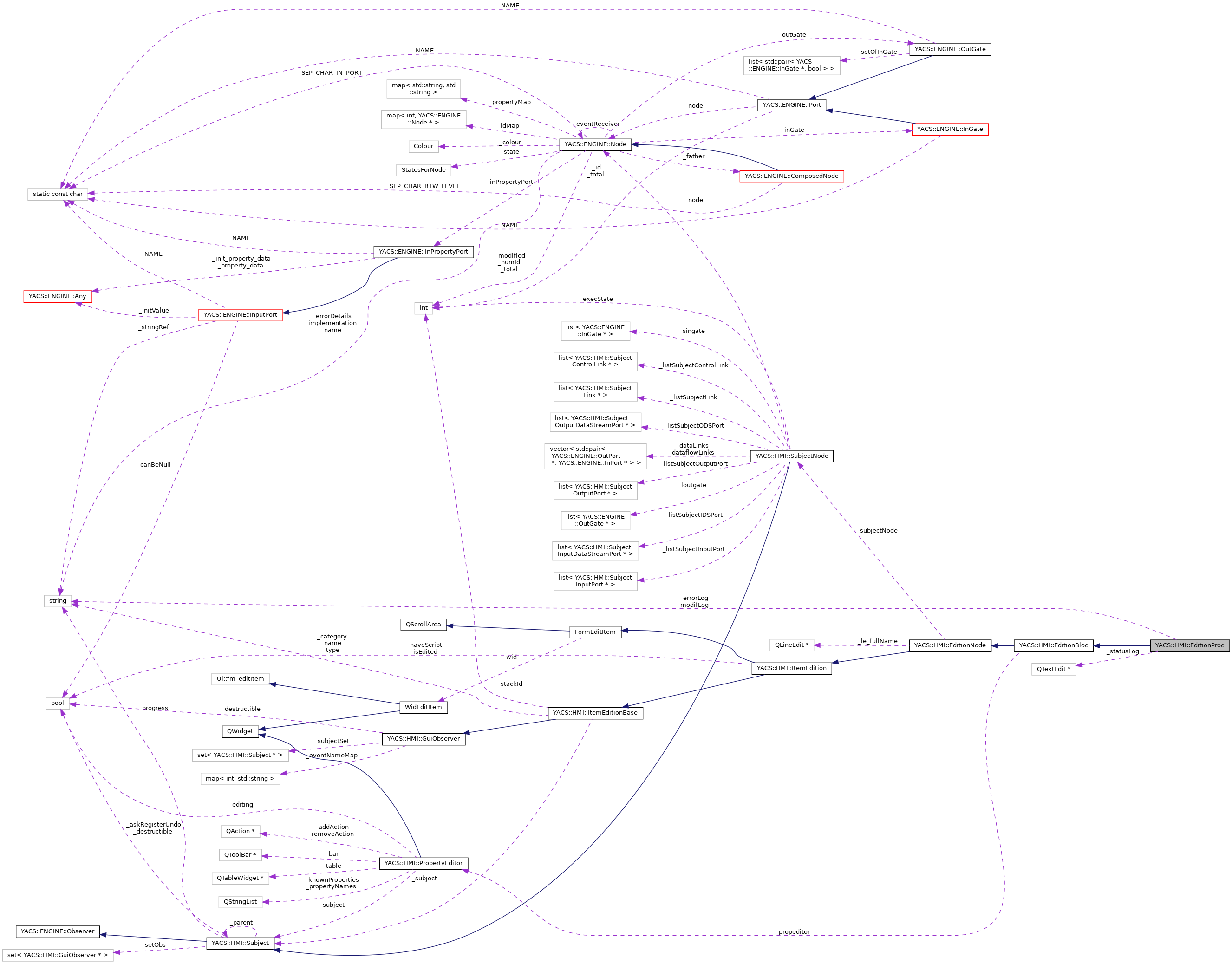
Protected Attributes | |
| QTextEdit * | _statusLog |
| std::string | _errorLog |
| std::string | _modifLog |
Protected Attributes inherited from YACS::HMI::EditionBloc | |
| PropertyEditor * | _propeditor |
Protected Attributes inherited from YACS::HMI::EditionNode | |
| QLineEdit * | _le_fullName |
| SubjectNode * | _subjectNode |
Protected Attributes inherited from YACS::HMI::ItemEdition | |
| bool | _isEdited |
| bool | _haveScript |
Protected Attributes inherited from FormEditItem | |
| WidEditItem * | _wid |
Protected Attributes inherited from YACS::HMI::ItemEditionBase | |
| Subject * | _subject |
| int | _stackId |
| std::string | _name |
| std::string | _type |
| std::string | _category |
Protected Attributes inherited from YACS::HMI::GuiObserver | |
| std::set< Subject * > | _subjectSet |
| bool | _destructible |
Additional Inherited Members | |
Static Public Member Functions inherited from YACS::HMI::ItemEdition | |
| static std::string | filterName (const std::string &name) |
Static Public Member Functions inherited from YACS::HMI::GuiObserver | |
| static std::string | eventName (GuiEvent event) |
| static void | setEventMap () |
Static Protected Attributes inherited from YACS::HMI::GuiObserver | |
| static std::map< int, std::string > | _eventNameMap |
Definition at line 33 of file EditionProc.hxx.
Definition at line 38 of file EditionProc.cxx.
References _errorLog, _modifLog, _statusLog, FormEditItem::_wid, DEBTRACE, YACS::HMI::QtGuiContext::getGuiExecutor(), YACS::HMI::QtGuiContext::getQtCurrent(), YACS::HMI::GuiExecutor::getShutdownLevel(), and onLevelChange().
|
virtual |
Definition at line 70 of file EditionProc.cxx.
References DEBTRACE.
|
virtualslot |
Definition at line 155 of file EditionProc.cxx.
References DEBTRACE, YACS::HMI::QtGuiContext::getGuiExecutor(), YACS::HMI::QtGuiContext::getQtCurrent(), and YACS::HMI::GuiExecutor::setShutdownLevel().
Referenced by EditionProc().
|
virtual |
used in derived nodes for synchronisation with schema model.
Reimplemented from YACS::HMI::ItemEdition.
Definition at line 106 of file EditionProc.cxx.
References _errorLog, _modifLog, _statusLog, YACS::ENGINE::LinkInfo::areWarningsOrErrors(), YACS::ENGINE::ComposedNode::checkConsistency(), DEBTRACE, testCppPluginInvokation::ex, YACS::ENGINE::ComposedNode::getErrorReport(), YACS::ENGINE::LinkInfo::getGlobalRepr(), YACS::ENGINE::Proc::getLogger(), YACS::HMI::GuiContext::getProc(), YACS::HMI::QtGuiContext::getQtCurrent(), YACS::ENGINE::Logger::getStr(), YACS::ENGINE::Logger::isEmpty(), and YACS::ENGINE::Node::isValid().
Referenced by update().
when loading a schema, creation of all edition widgets is time and memory consuming, so, widget edition creation is differed until user select an item in tree or 2D vue.
Reimplemented from YACS::HMI::EditionBloc.
Definition at line 75 of file EditionProc.cxx.
References _errorLog, _modifLog, _statusLog, DEBTRACE, YACS::HMI::EDIT, YACS::HMI::GuiObserver::eventName(), YACS::FINISHED, YACS::HMI::GuiExecutor::getErrorReport(), YACS::HMI::QtGuiContext::getGuiExecutor(), YACS::HMI::GuiContext::getProc(), YACS::HMI::QtGuiContext::getQtCurrent(), synchronize(), YACS::HMI::EditionBloc::update(), YACS::HMI::UPDATE, and YACS::HMI::UPDATEPROGRESS.
Referenced by gui.graph.MyCanvas::customEvent().
|
protected |
Definition at line 52 of file EditionProc.hxx.
Referenced by EditionProc(), synchronize(), and update().
|
protected |
Definition at line 53 of file EditionProc.hxx.
Referenced by EditionProc(), synchronize(), and update().
|
protected |
Definition at line 51 of file EditionProc.hxx.
Referenced by EditionProc(), synchronize(), and update().