#include <guiObservers.hxx>


Public Member Functions | |
| Subject (Subject *parent=0) | |
| virtual | ~Subject () |
| virtual void | attach (GuiObserver *obs) |
| virtual void | detach (GuiObserver *obs) |
| virtual void | select (bool isSelected) |
| virtual void | update (GuiEvent event, int type, Subject *son) |
| virtual std::string | getName () |
| virtual bool | setName (std::string name) |
| virtual bool | setProperties (std::map< std::string, std::string > properties) |
| virtual std::map< std::string, std::string > | getProperties () |
| virtual std::vector< std::string > | knownProperties () |
| virtual Subject * | getParent () |
| virtual void | setParent (Subject *son) |
| virtual bool | destroy (Subject *son) |
| From user action in Ihm, destroy an object. More... | |
| virtual void | loadChildren () |
| virtual void | loadLinks () |
| virtual void | addSubjectReference (Subject *ref) |
| virtual void | clean (Command *command=0) |
| void | localclean (Command *command=0) |
| void | registerUndoDestroy () |
| void | askRegisterUndoDestroy () |
| bool | isDestructible () |
| virtual TypeOfElem | getType () |
| virtual void | setProgress (std::string newProgress) |
| virtual std::string | getProgress () |
Public Member Functions inherited from YACS::ENGINE::Observer | |
| virtual void | notifyObserver (Node *object, const std::string &event) |
| virtual void | notifyObserver2 (Node *object, const std::string &event, void *something) |
| virtual void | notifyObserverFromClone (Node *originalInstance, const std::string &event, Node *clonedInstanceGeneratingEvent) |
| virtual | ~Observer () |
Static Public Member Functions | |
| static void | erase (Subject *sub, Command *command=0, bool post=false) |
Protected Attributes | |
| std::set< GuiObserver * > | _setObs |
| Subject * | _parent |
| bool | _destructible |
| bool | _askRegisterUndo |
| std::string | _progress |
Friends | |
| class | CommandReparentNode |
Definition at line 117 of file guiObservers.hxx.
| Subject::Subject | ( | Subject * | parent = 0 | ) |
|
virtual |
Destructor must only be called by Subject::erase to clean completely the context (detach observers), before the delete process itself. Some actions involving dynamic_cast can't be done in destructor.
Definition at line 97 of file guiObservers.cxx.
|
virtual |
Reimplemented in YACS::HMI::SubjectServiceNode.
Definition at line 322 of file guiObservers.cxx.
References YACS::HMI::ADDREF, DEBTRACE, getName(), gui.CONNECTOR::ref(), and update().
Referenced by YACS::HMI::CommandAssociateComponentToContainer::localExecute(), YACS::HMI::CommandAssociateServiceToComponent::localExecute(), YACS::HMI::CommandAssociateComponentToContainer::localReverse(), YACS::HMI::CommandAssociateServiceToComponent::localReverse(), and YACS::HMI::SubjectComponent::setContainer().
|
inline |
Definition at line 141 of file guiObservers.hxx.
Referenced by YACS::HMI::GuiEditor::DeleteSubject().
|
virtual |
Definition at line 146 of file guiObservers.cxx.
References _setObs, DEBTRACE, and YACS::HMI::GuiObserver::incrementSubjects().
Referenced by YACS::HMI::ItemEditionBase::ItemEditionBase(), YACS::HMI::RootSceneItem::RootSceneItem(), YACS::HMI::SceneObserverItem::SceneObserverItem(), and YACS::HMI::SchemaModel::SchemaModel().
|
virtual |
Clean process prior to delete is redefined in derived classes: a local clean treatment relative to the derived class, then a call to the parent class clean method.
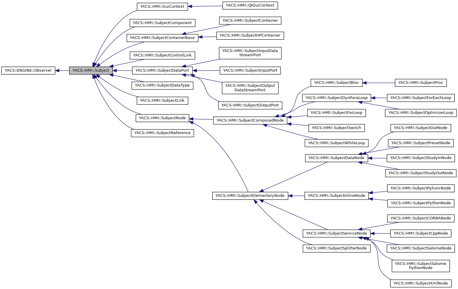
Reimplemented in YACS::HMI::SubjectDynParaLoop, YACS::HMI::SubjectControlLink, YACS::HMI::SubjectLink, YACS::HMI::SubjectStudyOutNode, YACS::HMI::SubjectStudyInNode, YACS::HMI::SubjectOutNode, YACS::HMI::SubjectPresetNode, YACS::HMI::SubjectDataNode, YACS::HMI::SubjectSplitterNode, YACS::HMI::SubjectXmlNode, YACS::HMI::SubjectSalomePythonNode, YACS::HMI::SubjectSalomeNode, YACS::HMI::SubjectCppNode, YACS::HMI::SubjectCORBANode, YACS::HMI::SubjectServiceNode, YACS::HMI::SubjectPyFuncNode, YACS::HMI::SubjectPythonNode, YACS::HMI::SubjectInlineNode, YACS::HMI::SubjectElementaryNode, YACS::HMI::SubjectOptimizerLoop, YACS::HMI::SubjectForEachLoop, YACS::HMI::SubjectSwitch, YACS::HMI::SubjectWhileLoop, YACS::HMI::SubjectForLoop, YACS::HMI::SubjectProc, YACS::HMI::SubjectDataType, YACS::HMI::SubjectComponent, YACS::HMI::SubjectContainerBase, YACS::HMI::SubjectBloc, YACS::HMI::SubjectComposedNode, YACS::HMI::SubjectNode, YACS::HMI::SubjectOutputDataStreamPort, YACS::HMI::SubjectInputDataStreamPort, YACS::HMI::SubjectOutputPort, YACS::HMI::SubjectInputPort, YACS::HMI::SubjectDataPort, and YACS::HMI::SubjectReference.
Definition at line 107 of file guiObservers.cxx.
References localclean().
Referenced by YACS::HMI::SubjectReference::clean(), YACS::HMI::SubjectDataPort::clean(), YACS::HMI::SubjectNode::clean(), YACS::HMI::SubjectContainerBase::clean(), YACS::HMI::SubjectComponent::clean(), YACS::HMI::SubjectDataType::clean(), YACS::HMI::SubjectLink::clean(), YACS::HMI::SubjectControlLink::clean(), and erase().
|
virtual |
From user action in Ihm, destroy an object.
Called from GuiEditor::DeleteSubject(parent, toRemove). The subject (this) is the parent of the subject (son) to remove. Son must represent a Node, a DataPort, a Link or a ControlLink. All other objects can only be destroyed automatically, not via an user command. Only the destruction originated from user, using this method, are registered for undo-redo.
Definition at line 238 of file guiObservers.cxx.
References YACS::HMI::GuiContext::_lastErrorMessage, YACS::HMI::Invocator::add(), DEBTRACE, YACS::HMI::Command::execute(), YACS::ENGINE::ComposedNode::getChildName(), YACS::HMI::GuiContext::getCurrent(), YACS::HMI::GuiContext::getInvoc(), getName(), YACS::ENGINE::ComposedNode::getName(), YACS::HMI::SubjectNode::getNode(), getParent(), YACS::HMI::GuiContext::getProc(), getType(), isDestructible(), and YACS::HMI::UNKNOWN.
Referenced by YACS::HMI::GuiEditor::DeleteSubject(), and YACS::HMI::SubjectContainerBase::~SubjectContainerBase().
|
virtual |
Definition at line 153 of file guiObservers.cxx.
References _setObs, DEBTRACE, and YACS::HMI::GuiObserver::decrementSubjects().
Referenced by localclean().
Definition at line 74 of file guiObservers.cxx.
References clean(), and getParent().
Referenced by YACS::HMI::SubjectProc::cleanPostErase(), YACS::HMI::GenericGui::closeContext(), YACS::HMI::SubjectContainerBase::detachComponent(), YACS::HMI::SubjectComponent::detachService(), YACS::HMI::SubjectDataPort::localclean(), YACS::HMI::SubjectNode::localclean(), YACS::HMI::SubjectBloc::localclean(), YACS::HMI::SubjectContainerBase::localclean(), YACS::HMI::SubjectComponent::localclean(), YACS::HMI::SubjectForLoop::localclean(), YACS::HMI::SubjectWhileLoop::localclean(), YACS::HMI::SubjectSwitch::localclean(), YACS::HMI::SubjectForEachLoop::localclean(), YACS::HMI::SubjectServiceNode::localclean(), YACS::HMI::SubjectDynParaLoop::localclean(), YACS::HMI::CommandDestroy::localExecute(), YACS::HMI::CommandAddNodeFromCatalog::localReverse(), YACS::HMI::CommandPutInComposedNode::localReverse(), YACS::HMI::CommandCopyNode::localReverse(), YACS::HMI::CommandAddInputPortFromCatalog::localReverse(), YACS::HMI::CommandAddOutputPortFromCatalog::localReverse(), YACS::HMI::CommandAddIDSPortFromCatalog::localReverse(), YACS::HMI::CommandAddODSPortFromCatalog::localReverse(), YACS::HMI::CommandAddLink::localReverse(), YACS::HMI::CommandAddControlLink::localReverse(), YACS::HMI::SubjectComponent::moveService(), YACS::HMI::SubjectNode::removeExternalControlLinks(), YACS::HMI::SubjectComposedNode::removeExternalControlLinks(), YACS::HMI::SubjectNode::removeExternalLinks(), YACS::HMI::SubjectProc::removeSubjectContainer(), YACS::HMI::SubjectProc::removeSubjectDataType(), and YACS::HMI::GuiContext::setProc().
|
virtual |
Reimplemented in YACS::HMI::SubjectControlLink, YACS::HMI::SubjectLink, YACS::HMI::SubjectSplitterNode, YACS::HMI::SubjectDataType, YACS::HMI::SubjectComponent, YACS::HMI::SubjectContainerBase, YACS::HMI::SubjectNode, YACS::HMI::SubjectDataPort, and YACS::HMI::SubjectReference.
Definition at line 160 of file guiObservers.cxx.
Referenced by YACS::HMI::SchemaContainerItem::addComponentInstance(), YACS::HMI::SchemaDirContainersItem::addContainerItem(), YACS::HMI::SchemaDirLinksItem::addLinkItem(), addSubjectReference(), YACS::HMI::GuiEditor::arrangeNodes(), YACS::HMI::GuiEditor::CopySubject(), YACS::HMI::GenericGui::createContext(), YACS::HMI::ValueDelegate::createEditor(), YACS::HMI::GuiEditor::CreateNode(), YACS::HMI::GuiEditor::CutSubject(), YACS::HMI::GuiEditor::DeleteSubject(), destroy(), YACS::HMI::GenericGui::displayPortLinks(), YACS::HMI::SchemaModel::dropMimeData(), YACS::HMI::SceneNodeItem::getHeaderLabel(), YACS::HMI::SubjectReference::getName(), YACS::HMI::ItemEditionBase::ItemEditionBase(), YACS::HMI::SubjectLink::localclean(), YACS::HMI::SubjectControlLink::localclean(), YACS::HMI::CommandAddNodeFromCatalog::localReverse(), YACS::HMI::TablePortsEdition::on_pb_insert_clicked(), YACS::HMI::TablePortsEdition::on_pb_remove_clicked(), YACS::HMI::TablePortsEdition::oncb_insert_activated(), YACS::HMI::GenericGui::onEmphasisCtrlLinks(), YACS::HMI::GenericGui::onEmphasisPortLinks(), YACS::HMI::SchemaContainerItem::SchemaContainerItem(), YACS::HMI::RootSceneItem::setNewRoot(), YACS::HMI::SchemaModel::setNewRoot(), YACS::HMI::ValueDelegate::setResultEditing(), YACS::HMI::EditionContainer::update(), YACS::HMI::EditionSalomeNode::update(), YACS::HMI::ItemEdition::update(), YACS::HMI::SceneComposedNodeItem::update(), YACS::HMI::SceneDataPortItem::update(), YACS::HMI::SceneElementaryNodeItem::update(), YACS::HMI::SceneNodeItem::update(), YACS::HMI::SchemaComposedNodeItem::update(), YACS::HMI::SchemaContainerItem::update(), YACS::HMI::SchemaNodeItem::update(), YACS::HMI::SchemaReferenceItem::update(), YACS::HMI::SchemaModel::updateSelection(), YACS::HMI::TablePortsEdition::upOrDown(), and ~Subject().
|
virtual |
Definition at line 220 of file guiObservers.cxx.
References _parent.
Referenced by YACS::HMI::SubjectNode::copy(), YACS::HMI::ValueDelegate::createEditor(), YACS::HMI::GuiEditor::DeleteSubject(), destroy(), erase(), YACS::HMI::SubjectComponent::localclean(), YACS::HMI::SubjectServiceNode::localclean(), YACS::HMI::CommandAssociateServiceToComponent::localExecute(), YACS::HMI::CommandDestroy::localExecute(), YACS::HMI::CommandAddNodeFromCatalog::localReverse(), YACS::HMI::CommandCopyNode::localReverse(), YACS::HMI::CommandAddInputPortFromCatalog::localReverse(), YACS::HMI::CommandAddOutputPortFromCatalog::localReverse(), YACS::HMI::CommandAddIDSPortFromCatalog::localReverse(), YACS::HMI::CommandAddODSPortFromCatalog::localReverse(), YACS::HMI::CommandAddLink::localReverse(), YACS::HMI::CommandAddControlLink::localReverse(), YACS::HMI::SubjectContainerBase::moveComponent(), YACS::HMI::SubjectComponent::moveService(), YACS::HMI::TablePortsEdition::on_pb_remove_clicked(), YACS::HMI::EditionSwitch::onCommitData(), YACS::HMI::TreeView::onCommitData(), YACS::HMI::GraphicsView::onZoomToBloc(), YACS::HMI::SubjectDataPort::registerUndoDestroy(), YACS::HMI::SubjectInputDataStreamPort::registerUndoDestroy(), YACS::HMI::SubjectOutputDataStreamPort::registerUndoDestroy(), YACS::HMI::SubjectNode::reparent(), YACS::HMI::EditionInputPort::select(), YACS::HMI::EditionOutputPort::select(), and YACS::HMI::SubjectDataPort::tryCreateLink().
|
inlinevirtual |
Definition at line 146 of file guiObservers.hxx.
Referenced by YACS::HMI::SceneComposedNodeItem::update().
|
virtual |
Reimplemented in YACS::HMI::SubjectLink, YACS::HMI::SubjectComponent, YACS::HMI::SubjectContainerBase, YACS::HMI::SubjectNode, YACS::HMI::SubjectOutputDataStreamPort, and YACS::HMI::SubjectInputDataStreamPort.
Definition at line 170 of file guiObservers.cxx.
Referenced by YACS::HMI::SubjectLink::getProperties(), and YACS::HMI::PropertyEditor::update().
|
inlinevirtual |
Reimplemented in YACS::HMI::SubjectControlLink, YACS::HMI::SubjectLink, YACS::HMI::SubjectStudyOutNode, YACS::HMI::SubjectStudyInNode, YACS::HMI::SubjectOutNode, YACS::HMI::SubjectPresetNode, YACS::HMI::SubjectSplitterNode, YACS::HMI::SubjectXmlNode, YACS::HMI::SubjectSalomePythonNode, YACS::HMI::SubjectSalomeNode, YACS::HMI::SubjectCppNode, YACS::HMI::SubjectCORBANode, YACS::HMI::SubjectPyFuncNode, YACS::HMI::SubjectPythonNode, YACS::HMI::SubjectOptimizerLoop, YACS::HMI::SubjectForEachLoop, YACS::HMI::SubjectSwitch, YACS::HMI::SubjectWhileLoop, YACS::HMI::SubjectForLoop, YACS::HMI::SubjectProc, YACS::HMI::SubjectDataType, YACS::HMI::SubjectComponent, YACS::HMI::SubjectContainerBase, YACS::HMI::SubjectBloc, YACS::HMI::SubjectOutputDataStreamPort, YACS::HMI::SubjectInputDataStreamPort, YACS::HMI::SubjectOutputPort, YACS::HMI::SubjectInputPort, and YACS::HMI::SubjectReference.
Definition at line 144 of file guiObservers.hxx.
References YACS::HMI::UNKNOWN.
Referenced by destroy(), YACS::HMI::SubjectDataPort::registerUndoDestroy(), YACS::HMI::SchemaComposedNodeItem::SchemaComposedNodeItem(), YACS::HMI::SchemaLinkItem::SchemaLinkItem(), YACS::HMI::EditionInputPort::select(), YACS::HMI::EditionOutputPort::select(), YACS::HMI::SubjectDataPort::setName(), and YACS::HMI::SubjectDataPort::tryCreateLink().
|
inline |
Definition at line 142 of file guiObservers.hxx.
Referenced by destroy(), localclean(), YACS::HMI::SubjectLink::localclean(), YACS::HMI::SubjectControlLink::~SubjectControlLink(), and YACS::HMI::SubjectDataPort::~SubjectDataPort().
|
virtual |
Reimplemented in YACS::HMI::SubjectLink, and YACS::HMI::SubjectInputDataStreamPort.
Definition at line 181 of file guiObservers.cxx.
Referenced by YACS::HMI::SubjectLink::knownProperties(), and YACS::HMI::PropertyEditor::PropertyEditor().
|
virtual |
Reimplemented in YACS::HMI::SubjectElementaryNode, and YACS::HMI::SubjectComposedNode.
Definition at line 314 of file guiObservers.cxx.
Referenced by YACS::HMI::SubjectComposedNode::loadChildren(), YACS::HMI::CommandAddNodeFromCatalog::localExecute(), and YACS::HMI::CommandCopyNode::localExecute().
|
virtual |
Reimplemented in YACS::HMI::SubjectComposedNode.
Definition at line 318 of file guiObservers.cxx.
Referenced by YACS::HMI::CommandAddNodeFromCatalog::localExecute(), and YACS::HMI::CommandCopyNode::localExecute().
| void Subject::localclean | ( | Command * | command = 0 | ) |
the local clean method of base class of subjects take care of Observers. Remaining Observers in the list are detached, if an observer has no more Subject to observe, it can be deleted.
Definition at line 117 of file guiObservers.cxx.
References _setObs, DEBTRACE, detach(), YACS::HMI::GuiObserver::getNbSubjects(), and isDestructible().
Referenced by clean().
| void Subject::registerUndoDestroy | ( | ) |
Definition at line 141 of file guiObservers.cxx.
References DEBTRACE.
Referenced by YACS::HMI::SubjectReference::clean(), YACS::HMI::SubjectContainerBase::clean(), YACS::HMI::SubjectComponent::clean(), and YACS::HMI::SubjectDataType::clean().
|
virtual |
Definition at line 187 of file guiObservers.cxx.
References _setObs, DEBTRACE, and YACS::HMI::GuiObserver::select().
Referenced by YACS::HMI::SceneObserverItem::activateSelection(), YACS::HMI::EditionComponent::changeContainer(), YACS::HMI::CommandPutInComposedNode::localExecute(), YACS::HMI::CommandDestroy::localExecute(), YACS::HMI::CommandAddNodeFromCatalog::localReverse(), YACS::HMI::CommandPutInComposedNode::localReverse(), YACS::HMI::CommandCopyNode::localReverse(), YACS::HMI::CommandAddInputPortFromCatalog::localReverse(), YACS::HMI::CommandAddOutputPortFromCatalog::localReverse(), YACS::HMI::CommandAddIDSPortFromCatalog::localReverse(), YACS::HMI::CommandAddODSPortFromCatalog::localReverse(), YACS::HMI::CommandAddLink::localReverse(), YACS::HMI::CommandAddControlLink::localReverse(), YACS::HMI::SceneCtrlPortItem::mousePressEvent(), YACS::HMI::SceneObserverItem::mousePressEvent(), YACS::HMI::GenericGui::onSelectReference(), YACS::HMI::SubjectSwitch::setSelect(), and YACS::HMI::SchemaModel::updateSelection().
|
virtual |
Reimplemented in YACS::HMI::SubjectContainerBase, YACS::HMI::SubjectNode, and YACS::HMI::SubjectDataPort.
Definition at line 165 of file guiObservers.cxx.
Referenced by YACS::HMI::ItemEdition::onApply().
|
virtual |
Definition at line 225 of file guiObservers.cxx.
References _parent.
Referenced by YACS::HMI::CommandPutInComposedNode::localExecute(), and YACS::HMI::CommandPutInComposedNode::localReverse().
|
virtual |
Definition at line 329 of file guiObservers.cxx.
References _progress.
Referenced by YACS::HMI::GuiExecutor::event().
|
virtual |
Reimplemented in YACS::HMI::SubjectLink, YACS::HMI::SubjectComponent, YACS::HMI::SubjectContainerBase, YACS::HMI::SubjectNode, YACS::HMI::SubjectOutputDataStreamPort, and YACS::HMI::SubjectInputDataStreamPort.
Definition at line 176 of file guiObservers.cxx.
Referenced by YACS::HMI::PropertyEditor::setProperties().
Reimplemented in YACS::HMI::SubjectNode.
Definition at line 198 of file guiObservers.cxx.
References _setObs, and testCppPluginInvokation::ex.
Referenced by YACS::HMI::SubjectComposedNode::addSubjectLink(), addSubjectReference(), YACS::HMI::SubjectContainerBase::attachComponent(), YACS::HMI::SubjectComponent::attachService(), gui.graph.MyCanvas::customEvent(), YACS::HMI::SubjectContainerBase::detachComponent(), YACS::HMI::SubjectComponent::detachService(), YACS::HMI::GenericGui::emphasizePortLink(), YACS::HMI::GuiExecutor::event(), YACS::HMI::SubjectComponent::localclean(), YACS::HMI::CommandRenameInDataPort::localExecute(), YACS::HMI::CommandRenameOutDataPort::localExecute(), YACS::HMI::CommandSetInPortValue::localExecute(), YACS::HMI::CommandSetOutPortValue::localExecute(), YACS::HMI::CommandSetForEachBranch::localExecute(), YACS::HMI::CommandSetAlgo::localExecute(), YACS::HMI::CommandSetContainerProperties::localExecute(), YACS::HMI::CommandSetComponentInstanceProperties::localExecute(), YACS::HMI::CommandSetLinkProperties::localExecute(), YACS::HMI::CommandDestroy::localExecute(), YACS::HMI::CommandAddNodeFromCatalog::localReverse(), YACS::HMI::CommandCopyNode::localReverse(), YACS::HMI::CommandRenameInDataPort::localReverse(), YACS::HMI::CommandRenameOutDataPort::localReverse(), YACS::HMI::CommandAddInputPortFromCatalog::localReverse(), YACS::HMI::CommandAddOutputPortFromCatalog::localReverse(), YACS::HMI::CommandAddIDSPortFromCatalog::localReverse(), YACS::HMI::CommandAddODSPortFromCatalog::localReverse(), YACS::HMI::CommandSetInPortValue::localReverse(), YACS::HMI::CommandSetOutPortValue::localReverse(), YACS::HMI::CommandSetForEachBranch::localReverse(), YACS::HMI::CommandSetAlgo::localReverse(), YACS::HMI::CommandAddLink::localReverse(), YACS::HMI::CommandAddControlLink::localReverse(), YACS::HMI::CommandSetComponentInstanceProperties::localReverse(), YACS::HMI::CommandSetLinkProperties::localReverse(), YACS::HMI::SubjectContainerBase::moveComponent(), YACS::HMI::SubjectComponent::moveService(), YACS::HMI::GenericGui::onDeEmphasizeAll(), YACS::HMI::GenericGui::onEmphasisCtrlLinks(), YACS::HMI::GenericGui::onEmphasisLink(), YACS::HMI::GenericGui::onToggleStraightLinks(), YACS::HMI::ItemEdition::setEdited(), YACS::HMI::GuiContext::setProc(), YACS::HMI::ValueDelegate::setResultEditing(), YACS::HMI::EditionForEachLoop::synchronize(), YACS::HMI::EditionLoop::synchronize(), YACS::HMI::EditionOptimizerLoop::synchronize(), YACS::HMI::EditionSwitch::synchronize(), YACS::HMI::EditionWhile::synchronize(), YACS::HMI::SubjectObserver::update(), YACS::HMI::SubjectNode::update(), YACS::HMI::GuiExecutor::updateSchema(), and YACS::HMI::SubjectLink::~SubjectLink().
|
friend |
Definition at line 120 of file guiObservers.hxx.
Referenced by YACS::HMI::SubjectNode::reparent().
|
protected |
Definition at line 151 of file guiObservers.hxx.
Referenced by YACS::HMI::SubjectReference::clean(), YACS::HMI::SubjectDataPort::clean(), YACS::HMI::SubjectInputPort::clean(), YACS::HMI::SubjectOutputPort::clean(), YACS::HMI::SubjectInputDataStreamPort::clean(), YACS::HMI::SubjectOutputDataStreamPort::clean(), YACS::HMI::SubjectNode::clean(), YACS::HMI::SubjectComposedNode::clean(), YACS::HMI::SubjectBloc::clean(), YACS::HMI::SubjectContainerBase::clean(), YACS::HMI::SubjectComponent::clean(), YACS::HMI::SubjectDataType::clean(), YACS::HMI::SubjectProc::clean(), YACS::HMI::SubjectForLoop::clean(), YACS::HMI::SubjectWhileLoop::clean(), YACS::HMI::SubjectSwitch::clean(), YACS::HMI::SubjectForEachLoop::clean(), YACS::HMI::SubjectOptimizerLoop::clean(), YACS::HMI::SubjectElementaryNode::clean(), YACS::HMI::SubjectInlineNode::clean(), YACS::HMI::SubjectPythonNode::clean(), YACS::HMI::SubjectPyFuncNode::clean(), YACS::HMI::SubjectServiceNode::clean(), YACS::HMI::SubjectCORBANode::clean(), YACS::HMI::SubjectCppNode::clean(), YACS::HMI::SubjectSalomeNode::clean(), YACS::HMI::SubjectSalomePythonNode::clean(), YACS::HMI::SubjectXmlNode::clean(), YACS::HMI::SubjectSplitterNode::clean(), YACS::HMI::SubjectDataNode::clean(), YACS::HMI::SubjectPresetNode::clean(), YACS::HMI::SubjectOutNode::clean(), YACS::HMI::SubjectStudyInNode::clean(), YACS::HMI::SubjectStudyOutNode::clean(), YACS::HMI::SubjectLink::clean(), YACS::HMI::SubjectControlLink::clean(), YACS::HMI::SubjectDynParaLoop::clean(), and Subject().
|
protected |
Definition at line 150 of file guiObservers.hxx.
Referenced by Subject(), YACS::HMI::SubjectDataNode::SubjectDataNode(), YACS::HMI::SubjectInputPort::SubjectInputPort(), YACS::HMI::SubjectOutNode::SubjectOutNode(), YACS::HMI::SubjectOutputPort::SubjectOutputPort(), YACS::HMI::SubjectPresetNode::SubjectPresetNode(), YACS::HMI::SubjectSplitterNode::SubjectSplitterNode(), YACS::HMI::SubjectStudyInNode::SubjectStudyInNode(), and YACS::HMI::SubjectStudyOutNode::SubjectStudyOutNode().
|
protected |
Definition at line 149 of file guiObservers.hxx.
Referenced by getParent(), YACS::HMI::SubjectInputPort::localclean(), YACS::HMI::SubjectOutputPort::localclean(), YACS::HMI::SubjectNode::localclean(), YACS::HMI::SubjectLink::localclean(), YACS::HMI::SubjectControlLink::localclean(), YACS::HMI::CommandReparentNode::localExecute(), YACS::HMI::CommandReparentNode::localReverse(), YACS::HMI::SubjectReference::reparent(), and setParent().
|
protected |
Definition at line 152 of file guiObservers.hxx.
Referenced by setProgress().
|
protected |
Definition at line 148 of file guiObservers.hxx.
Referenced by attach(), detach(), localclean(), select(), and update().