#include <guiObservers.hxx>


Public Member Functions | |
| SubjectForLoop (YACS::ENGINE::ForLoop *forLoop, Subject *parent) | |
| virtual | ~SubjectForLoop () |
| virtual SubjectNode * | addNode (YACS::ENGINE::Catalog *catalog, std::string compo, std::string type, std::string name, bool newCompoInst) |
| virtual void | recursiveUpdate (GuiEvent event, int type, Subject *son) |
| virtual void | completeChildrenSubjectList (SubjectNode *son) |
| virtual SubjectNode * | getChild (YACS::ENGINE::Node *node=0) const |
| virtual bool | setNbSteps (std::string nbSteps) |
| virtual bool | hasValue () |
| virtual std::string | getValue () |
| virtual void | houseKeepingAfterCutPaste (bool isCut, SubjectNode *son) |
| virtual void | clean (Command *command=0) |
| void | localclean (Command *command=0) |
| virtual TypeOfElem | getType () |
Public Member Functions inherited from YACS::HMI::SubjectComposedNode | |
| SubjectComposedNode (YACS::ENGINE::ComposedNode *composedNode, Subject *parent) | |
| virtual | ~SubjectComposedNode () |
| virtual void | loadChildren () |
| virtual void | loadLinks () |
| SubjectNode * | addSubjectNode (YACS::ENGINE::Node *node, std::string name="", YACS::ENGINE::Catalog *catalog=0, std::string compo="", std::string type="") |
| SubjectLink * | addSubjectLink (SubjectNode *sno, SubjectDataPort *spo, SubjectNode *sni, SubjectDataPort *spi) |
| SubjectControlLink * | addSubjectControlLink (SubjectNode *sno, SubjectNode *sni) |
| virtual void | removeLink (SubjectLink *link) |
| virtual void | removeControlLink (SubjectControlLink *link) |
| virtual void | removeExternalControlLinks () |
| void | localclean (Command *command=0) |
Public Member Functions inherited from YACS::HMI::SubjectNode | |
| SubjectNode (YACS::ENGINE::Node *node, Subject *parent) | |
| virtual | ~SubjectNode () |
| virtual bool | setProperties (std::map< std::string, std::string > properties) |
| virtual std::map< std::string, std::string > | getProperties () |
| virtual bool | reparent (Subject *parent) |
| virtual bool | copy (Subject *parent) |
| virtual std::string | getName () |
| virtual bool | setName (std::string name) |
| virtual YACS::ENGINE::Node * | getNode () |
| void | registerUndoDestroy () |
| SubjectControlLink * | addSubjectControlLink (SubjectControlLink *sub) |
| void | removeSubjectControlLink (SubjectControlLink *sub) |
| std::list< SubjectLink * > | getSubjectLinks () const |
| std::list< SubjectControlLink * > | getSubjectControlLinks () const |
| std::list< SubjectInputPort * > | getSubjectInputPorts () const |
| std::list< SubjectOutputPort * > | getSubjectOutputPorts () const |
| std::list< SubjectInputDataStreamPort * > | getSubjectInputDataStreamPorts () const |
| std::list< SubjectOutputDataStreamPort * > | getSubjectOutputDataStreamPorts () const |
| void | localclean (Command *command=0) |
| virtual void | update (GuiEvent event, int type, Subject *son) |
| virtual void | removeExternalLinks () |
| virtual void | saveLinks () |
| virtual void | restoreLinks () |
| virtual bool | putInComposedNode (std::string name, std::string type, bool toSaveRestoreLinks=true) |
| virtual int | isValid () |
| void | setExecState (int execState) |
Public Member Functions inherited from YACS::HMI::Subject | |
| Subject (Subject *parent=0) | |
| virtual | ~Subject () |
| virtual void | attach (GuiObserver *obs) |
| virtual void | detach (GuiObserver *obs) |
| virtual void | select (bool isSelected) |
| virtual std::vector< std::string > | knownProperties () |
| virtual Subject * | getParent () |
| virtual void | setParent (Subject *son) |
| virtual bool | destroy (Subject *son) |
| From user action in Ihm, destroy an object. More... | |
| virtual void | addSubjectReference (Subject *ref) |
| void | localclean (Command *command=0) |
| void | registerUndoDestroy () |
| void | askRegisterUndoDestroy () |
| bool | isDestructible () |
| virtual void | setProgress (std::string newProgress) |
| virtual std::string | getProgress () |
Public Member Functions inherited from YACS::ENGINE::Observer | |
| virtual void | notifyObserver2 (Node *object, const std::string &event, void *something) |
| virtual void | notifyObserverFromClone (Node *originalInstance, const std::string &event, Node *clonedInstanceGeneratingEvent) |
| virtual | ~Observer () |
Additional Inherited Members | |
Static Public Member Functions inherited from YACS::HMI::SubjectComposedNode | |
| static SubjectComposedNode * | getLowestCommonAncestor (SubjectNode *snode1, SubjectNode *snode2) |
| Retrieves the lowest common ancestor of 2 nodes. More... | |
Static Public Member Functions inherited from YACS::HMI::SubjectNode | |
| static bool | tryCreateLink (SubjectNode *subOutNode, SubjectNode *subInNode) |
Static Public Member Functions inherited from YACS::HMI::Subject | |
| static void | erase (Subject *sub, Command *command=0, bool post=false) |
Protected Member Functions inherited from YACS::HMI::SubjectComposedNode | |
| virtual SubjectNode * | createNode (YACS::ENGINE::Catalog *catalog, std::string compo, std::string type, std::string name, bool newCompoInst, int swCase=0) |
Protected Member Functions inherited from YACS::HMI::SubjectNode | |
| virtual SubjectInputPort * | addSubjectInputPort (YACS::ENGINE::InputPort *port, std::string name="") |
| virtual SubjectOutputPort * | addSubjectOutputPort (YACS::ENGINE::OutputPort *port, std::string name="") |
| virtual SubjectInputDataStreamPort * | addSubjectIDSPort (YACS::ENGINE::InputDataStreamPort *port, std::string name="") |
| virtual SubjectOutputDataStreamPort * | addSubjectODSPort (YACS::ENGINE::OutputDataStreamPort *port, std::string name="") |
| virtual void | notifyObserver (YACS::ENGINE::Node *object, const std::string &event) |
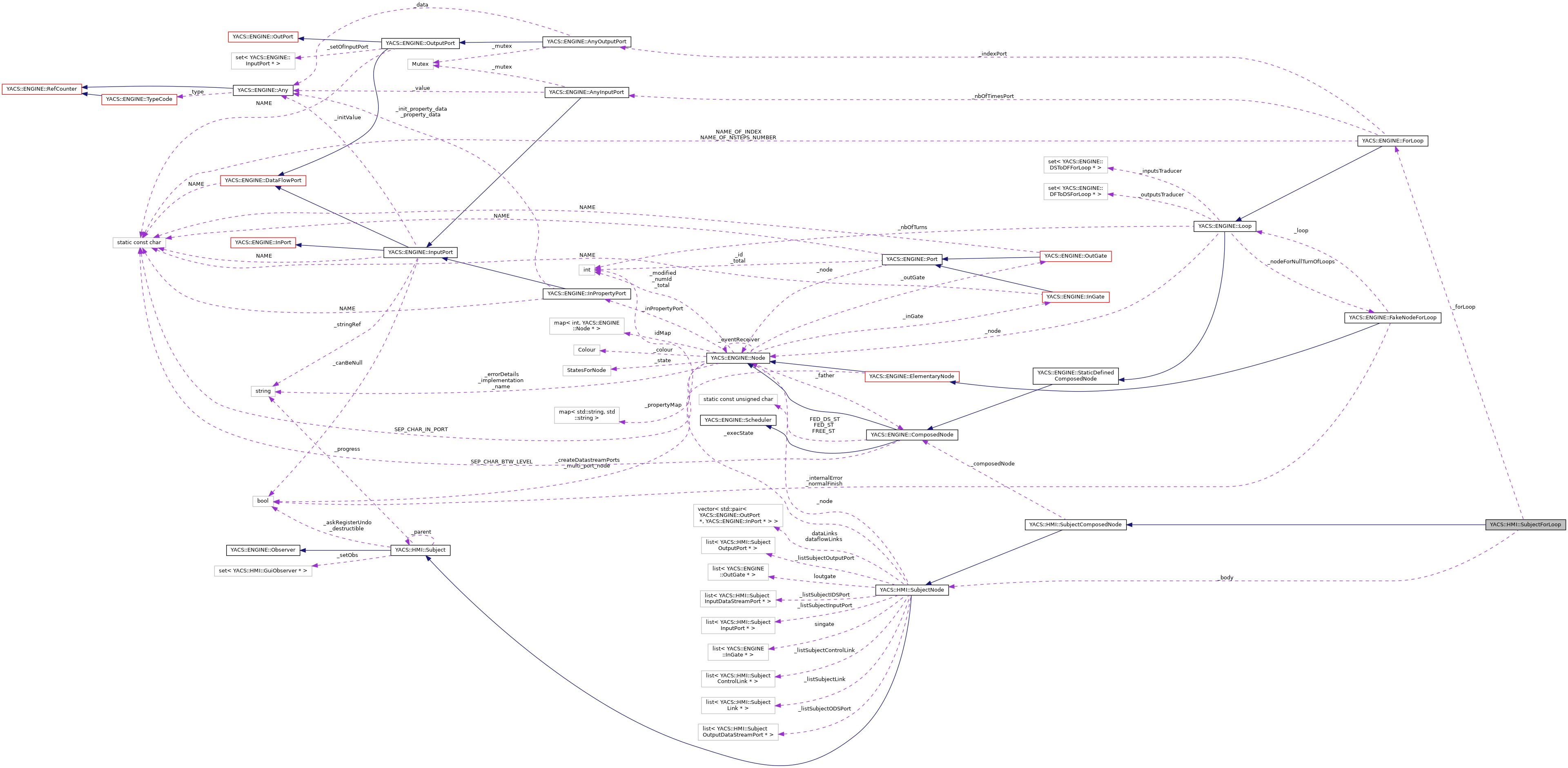
Definition at line 536 of file guiObservers.hxx.
| SubjectForLoop::SubjectForLoop | ( | YACS::ENGINE::ForLoop * | forLoop, |
| Subject * | parent | ||
| ) |
Definition at line 2907 of file guiObservers.cxx.
References _body.
|
virtual |
Definition at line 2913 of file guiObservers.cxx.
References DEBTRACE, and YACS::HMI::SubjectNode::getName().
|
virtual |
Reimplemented from YACS::HMI::SubjectComposedNode.
Definition at line 2943 of file guiObservers.cxx.
References _body, YACS::HMI::GuiContext::_lastErrorMessage, YACS::HMI::SubjectComposedNode::createNode(), DEBTRACE, and YACS::HMI::GuiContext::getCurrent().
Referenced by gui.GraphViewer.GraphViewer::popup().
|
virtual |
Clean process prior to delete is redefined in derived classes: a local clean treatment relative to the derived class, then a call to the parent class clean method.
Reimplemented from YACS::HMI::SubjectComposedNode.
Definition at line 2918 of file guiObservers.cxx.
References YACS::HMI::Subject::_askRegisterUndo, YACS::HMI::SubjectComposedNode::clean(), localclean(), and YACS::HMI::SubjectNode::registerUndoDestroy().
|
virtual |
Reimplemented from YACS::HMI::SubjectComposedNode.
Definition at line 2968 of file guiObservers.cxx.
References _body.
|
inlinevirtual |
Reimplemented from YACS::HMI::SubjectComposedNode.
Definition at line 548 of file guiObservers.hxx.
References _body.
|
inlinevirtual |
Reimplemented from YACS::HMI::Subject.
Definition at line 555 of file guiObservers.hxx.
References YACS::HMI::FORLOOP.
|
virtual |
used in derived classes using a counter, a selector, or a condition: ForLoop, ForEachLoop, Switch, WhileLoop.
Reimplemented from YACS::HMI::SubjectComposedNode.
Definition at line 2992 of file guiObservers.cxx.
References _forLoop, YACS::ENGINE::ForLoop::edGetNbOfTimesInputPort(), and YACS::ENGINE::DataPort::getAsString().
|
virtual |
used in derived classes using a counter, a selector, or a condition: ForLoop, ForEachLoop, Switch, WhileLoop.
Reimplemented from YACS::HMI::SubjectComposedNode.
Definition at line 2987 of file guiObservers.cxx.
|
virtual |
Reimplemented from YACS::HMI::SubjectComposedNode.
Definition at line 2960 of file guiObservers.cxx.
References _body.
| void SubjectForLoop::localclean | ( | Command * | command = 0 | ) |
Definition at line 2929 of file guiObservers.cxx.
References _body, DEBTRACE, and YACS::HMI::Subject::erase().
Referenced by clean().
Reimplemented from YACS::HMI::SubjectNode.
Definition at line 2936 of file guiObservers.cxx.
References _body, YACS::HMI::SubjectNode::recursiveUpdate(), and YACS::HMI::SubjectNode::update().
|
virtual |
Definition at line 2973 of file guiObservers.cxx.
References YACS::HMI::Invocator::add(), DEBTRACE, YACS::HMI::Command::execute(), YACS::ENGINE::ComposedNode::getChildName(), YACS::HMI::GuiContext::getCurrent(), YACS::HMI::GuiContext::getInvoc(), YACS::HMI::SubjectNode::getNode(), and YACS::HMI::GuiContext::getProc().
Referenced by YACS::HMI::EditionLoop::onNbStepsEdited().
|
protected |
Definition at line 558 of file guiObservers.hxx.
Referenced by addNode(), completeChildrenSubjectList(), getChild(), houseKeepingAfterCutPaste(), localclean(), recursiveUpdate(), and SubjectForLoop().
|
protected |
Definition at line 557 of file guiObservers.hxx.
Referenced by getValue().