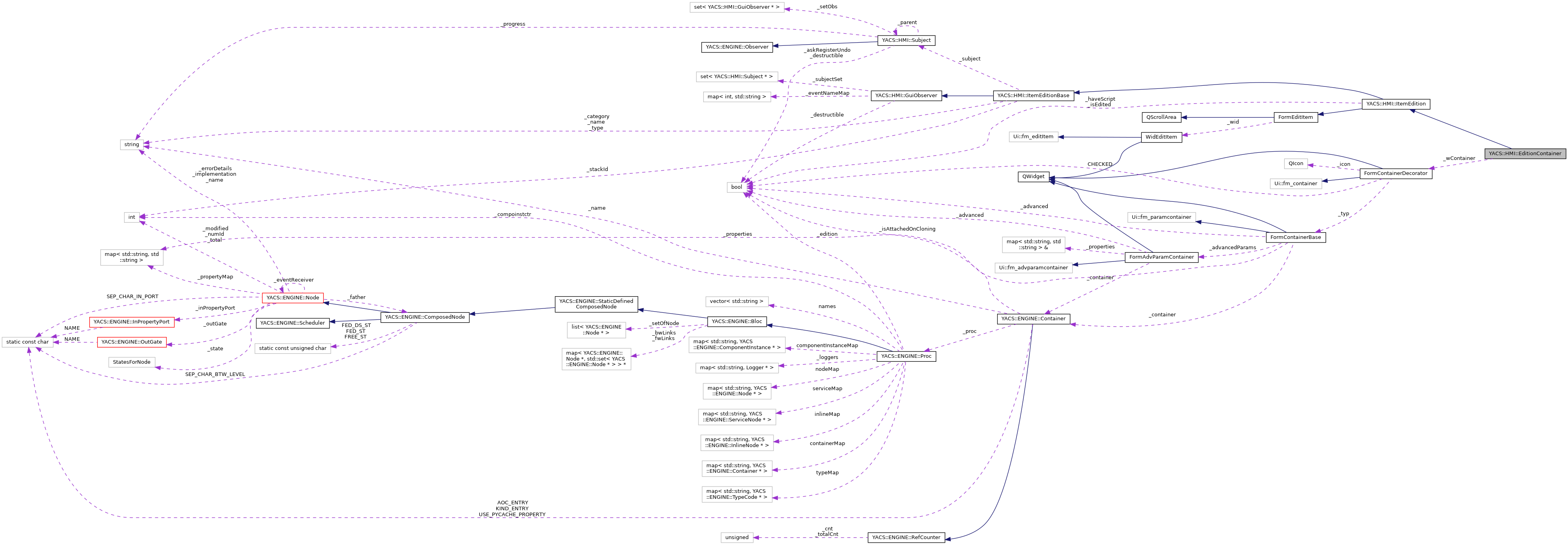
#include <EditionContainer.hxx>


Public Slots | |
| virtual void | fillContainerPanel () |
| virtual void | onApply () |
| virtual void | onCancel () |
Public Slots inherited from YACS::HMI::ItemEdition | |
| virtual void | onApply () |
| virtual void | onCancel () |
| virtual void | onModifyName (const QString &text) |
Public Member Functions | |
| EditionContainer (Subject *subject, QWidget *parent=0, const char *name=0) | |
| virtual | ~EditionContainer () |
| virtual void | update (GuiEvent event, int type, Subject *son) |
Public Member Functions inherited from YACS::HMI::ItemEdition | |
| ItemEdition (Subject *subject, QWidget *parent=0, const char *name=0) | |
| virtual | ~ItemEdition () |
| virtual void | synchronize () |
| virtual void | select (bool isSelected) |
| virtual void | setName (std::string name) |
| virtual void | setEdited (bool isEdited) |
Public Member Functions inherited from FormEditItem | |
| FormEditItem (QWidget *parent=0) | |
| virtual | ~FormEditItem () |
Public Member Functions inherited from YACS::HMI::ItemEditionBase | |
| ItemEditionBase (Subject *subject) | |
| virtual | ~ItemEditionBase () |
| virtual Subject * | getSubject () |
Public Member Functions inherited from YACS::HMI::GuiObserver | |
| GuiObserver () | |
| virtual | ~GuiObserver () |
| virtual void | incrementSubjects (Subject *subject) |
| virtual void | decrementSubjects (Subject *subject) |
| int | getNbSubjects () |
| bool | isDestructible () |
Protected Attributes | |
| FormContainerDecorator * | _wContainer |
Protected Attributes inherited from YACS::HMI::ItemEdition | |
| bool | _isEdited |
| bool | _haveScript |
Protected Attributes inherited from FormEditItem | |
| WidEditItem * | _wid |
Protected Attributes inherited from YACS::HMI::ItemEditionBase | |
| Subject * | _subject |
| int | _stackId |
| std::string | _name |
| std::string | _type |
| std::string | _category |
Protected Attributes inherited from YACS::HMI::GuiObserver | |
| std::set< Subject * > | _subjectSet |
| bool | _destructible |
Private Member Functions | |
| YACS::ENGINE::Container * | getContainer () |
Additional Inherited Members | |
Static Public Member Functions inherited from YACS::HMI::ItemEdition | |
| static std::string | filterName (const std::string &name) |
Static Public Member Functions inherited from YACS::HMI::GuiObserver | |
| static std::string | eventName (GuiEvent event) |
| static void | setEventMap () |
Static Protected Attributes inherited from YACS::HMI::GuiObserver | |
| static std::map< int, std::string > | _eventNameMap |
Definition at line 32 of file EditionContainer.hxx.
| EditionContainer::EditionContainer | ( | Subject * | subject, |
| QWidget * | parent = 0, |
||
| const char * | name = 0 |
||
| ) |
Definition at line 39 of file EditionContainer.cxx.
References _wContainer, FormEditItem::_wid, fillContainerPanel(), and getContainer().
|
virtual |
Definition at line 48 of file EditionContainer.cxx.
|
virtualslot |
Definition at line 68 of file EditionContainer.cxx.
References _wContainer, DEBTRACE, FormContainerDecorator::FillPanel(), and getContainer().
Referenced by EditionContainer(), and update().
|
private |
Definition at line 96 of file EditionContainer.cxx.
References YACS::HMI::ItemEditionBase::_subject, YACS::HMI::SubjectContainerBase::getContainer(), and YASSERT.
Referenced by EditionContainer(), and fillContainerPanel().
|
virtualslot |
Definition at line 74 of file EditionContainer.cxx.
References YACS::HMI::ItemEdition::_isEdited, _wContainer, DEBTRACE, YACS::HMI::GuiContext::getCurrent(), FormContainerDecorator::onApply(), and YACS::HMI::ItemEdition::onApply().
|
virtualslot |
Definition at line 89 of file EditionContainer.cxx.
References _wContainer, DEBTRACE, FormContainerDecorator::onCancel(), and YACS::HMI::ItemEdition::onCancel().
when loading a schema, creation of all edition widgets is time and memory consuming, so, widget edition creation is differed until user select an item in tree or 2D vue.
Reimplemented from YACS::HMI::ItemEdition.
Definition at line 52 of file EditionContainer.cxx.
References _wContainer, DEBTRACE, fillContainerPanel(), YACS::HMI::Subject::getName(), YACS::HMI::RENAME, FormContainerDecorator::setName(), YACS::HMI::ItemEdition::update(), and YACS::HMI::UPDATE.
Referenced by gui.graph.MyCanvas::customEvent().
|
protected |
Definition at line 53 of file EditionContainer.hxx.
Referenced by EditionContainer(), fillContainerPanel(), onApply(), onCancel(), and update().