#include <commandsProc.hxx>


Public Member Functions | |
| CommandAddOutputPortFromCatalog (YACS::ENGINE::Catalog *catalog, std::string type, std::string node, std::string name) | |
| YACS::ENGINE::OutputPort * | getOutputPort () |
| SubjectOutputPort * | getSubjectOutputPort () |
Public Member Functions inherited from YACS::HMI::Command | |
| Command () | |
| virtual bool | execute () |
| the command is executed a first time after its registration for undo redo, then on redo More... | |
| virtual bool | reverse (bool isNormal=true) |
| Reverse action: undo. More... | |
| virtual bool | executeSubOnly () |
| execute only sub commands in a reverse action More... | |
| std::string | recursiveDump (int level=0) |
| void | addSubCommand (Command *command) |
| bool | isNormalReverse () |
Protected Member Functions | |
| virtual bool | localExecute () |
| virtual bool | localReverse () |
| virtual std::string | dump () |
Protected Attributes | |
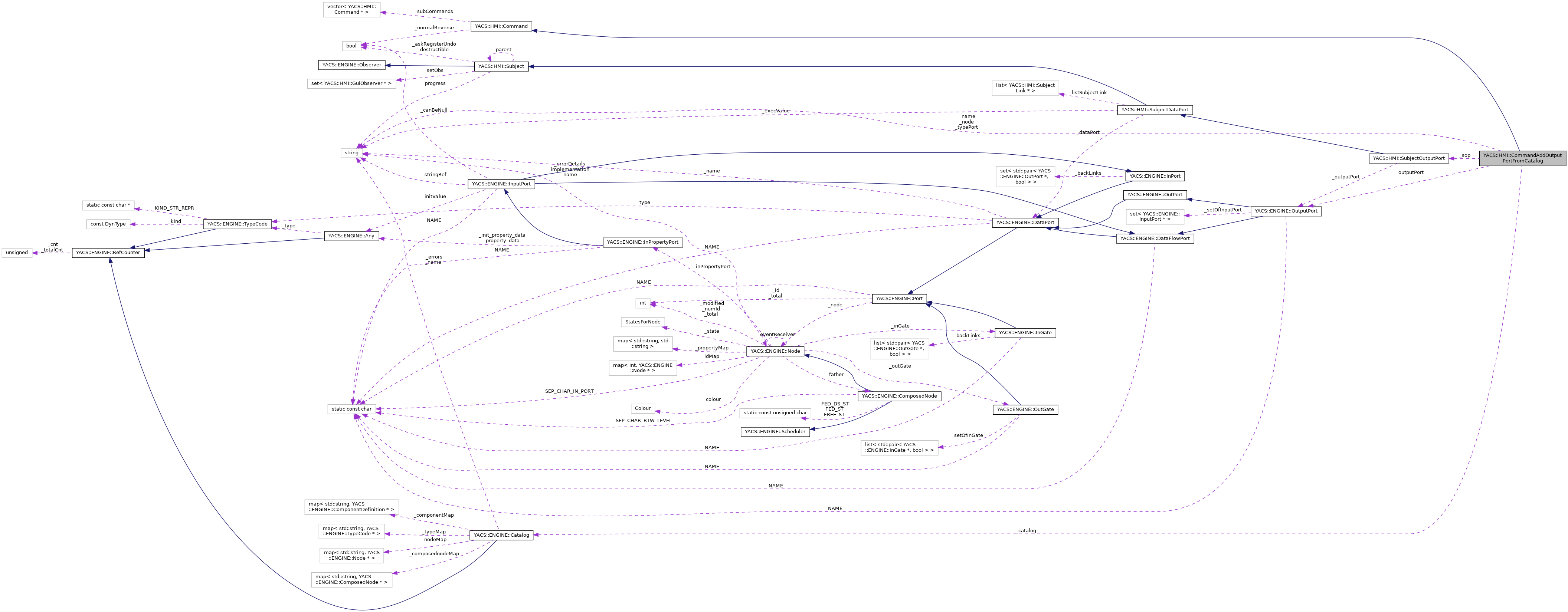
| YACS::ENGINE::Catalog * | _catalog |
| std::string | _typePort |
| std::string | _node |
| std::string | _name |
| YACS::ENGINE::OutputPort * | _outputPort |
| SubjectOutputPort * | _sop |
Protected Attributes inherited from YACS::HMI::Command | |
| std::vector< Command * > | _subCommands |
| bool | _normalReverse |
Definition at line 282 of file commandsProc.hxx.
| CommandAddOutputPortFromCatalog::CommandAddOutputPortFromCatalog | ( | YACS::ENGINE::Catalog * | catalog, |
| std::string | type, | ||
| std::string | node, | ||
| std::string | name | ||
| ) |
Definition at line 1298 of file commandsProc.cxx.
References _outputPort, and _sop.
|
protectedvirtual |
| YACS::ENGINE::OutputPort * CommandAddOutputPortFromCatalog::getOutputPort | ( | ) |
Definition at line 1314 of file commandsProc.cxx.
References _outputPort.
| SubjectOutputPort * CommandAddOutputPortFromCatalog::getSubjectOutputPort | ( | ) |
Definition at line 1319 of file commandsProc.cxx.
References _sop.
Referenced by YACS::HMI::SubjectElementaryNode::addOutputPort().
|
protectedvirtual |
Implements YACS::HMI::Command.
Definition at line 1324 of file commandsProc.cxx.
References _catalog, YACS::HMI::GuiContext::_lastErrorMessage, YACS::HMI::GuiContext::_mapOfSubjectNode, _name, _node, _outputPort, _sop, YACS::ENGINE::Catalog::_typeMap, _typePort, YACS::HMI::SubjectNode::addSubjectOutputPort(), DEBTRACE, YACS::ENGINE::ElementaryNode::edAddOutputPort(), testCppPluginInvokation::ex, YACS::ENGINE::ComposedNode::getChildByName(), YACS::HMI::GuiContext::getCurrent(), YACS::HMI::GuiContext::getProc(), setErrorMsg(), YACS::HMI::SYNCHRO, YACS::ENGINE::Proc::typeMap, YACS::HMI::SubjectNode::update(), and YASSERT.
|
protectedvirtual |
Implements YACS::HMI::Command.
Definition at line 1362 of file commandsProc.cxx.
References YACS::HMI::GuiContext::_mapOfSubjectDataPort, _name, _node, _outputPort, _sop, DEBTRACE, YACS::HMI::Subject::erase(), testCppPluginInvokation::ex, YACS::ENGINE::ComposedNode::getChildByName(), YACS::HMI::GuiContext::getCurrent(), YACS::ENGINE::ElementaryNode::getOutputPort(), YACS::HMI::Subject::getParent(), YACS::HMI::GuiContext::getProc(), YACS::HMI::REMOVE, YACS::HMI::Subject::select(), setErrorMsg(), YACS::HMI::Subject::update(), and YASSERT.
|
protected |
Definition at line 295 of file commandsProc.hxx.
Referenced by localExecute().
|
protected |
Definition at line 298 of file commandsProc.hxx.
Referenced by dump(), localExecute(), and localReverse().
|
protected |
Definition at line 297 of file commandsProc.hxx.
Referenced by dump(), localExecute(), and localReverse().
|
protected |
Definition at line 299 of file commandsProc.hxx.
Referenced by CommandAddOutputPortFromCatalog(), getOutputPort(), localExecute(), and localReverse().
|
protected |
Definition at line 300 of file commandsProc.hxx.
Referenced by CommandAddOutputPortFromCatalog(), getSubjectOutputPort(), localExecute(), and localReverse().
|
protected |
Definition at line 296 of file commandsProc.hxx.
Referenced by dump(), and localExecute().