#include <LinkMatrix.hxx>

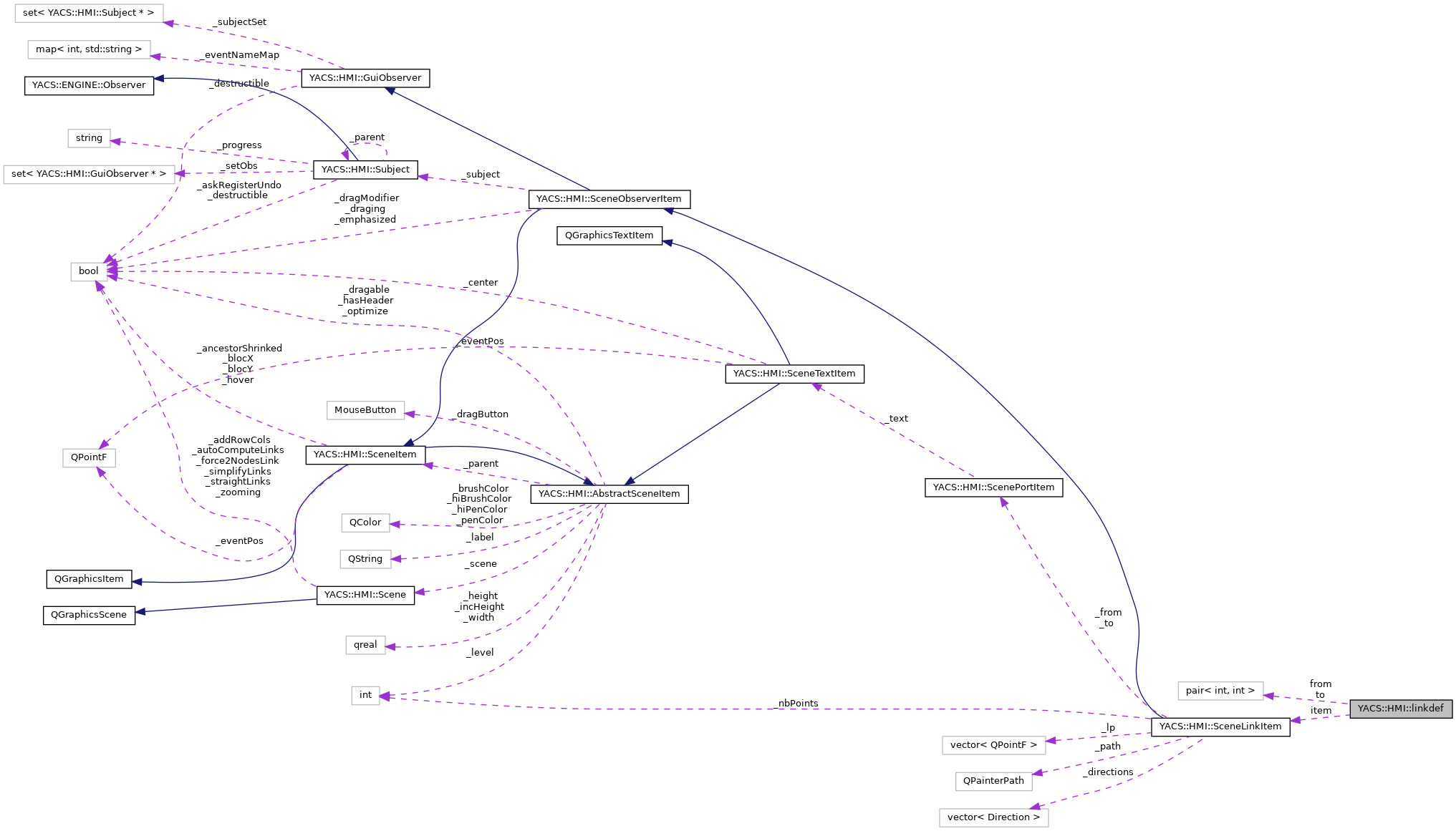
Public Attributes | |
| std::pair< int, int > | from |
| std::pair< int, int > | to |
| YACS::HMI::SceneLinkItem * | item |
Definition at line 64 of file LinkMatrix.hxx.
| std::pair<int,int> YACS::HMI::linkdef::from |
Definition at line 66 of file LinkMatrix.hxx.
Referenced by YACS::HMI::LinkMatrix::getListOfCtrlLinkDef(), YACS::HMI::LinkMatrix::getListOfDataLinkDef(), and YACS::HMI::SceneComposedNodeItem::rebuildLinks().
| YACS::HMI::SceneLinkItem* YACS::HMI::linkdef::item |
Definition at line 68 of file LinkMatrix.hxx.
Referenced by gui.Items.ControlLinksItem::getChildren(), gui.Items.DataLinksItem::getChildren(), YACS::HMI::LinkMatrix::getListOfCtrlLinkDef(), YACS::HMI::LinkMatrix::getListOfDataLinkDef(), gui.panels.PanelScript::handleCancel(), gui.panels.PanelFunc::handleCancel(), gui.panels.PanelInPort::handleRestore(), gui.panels.PanelOutPort::handleRestore(), gui.panels.PanelScript::handleSave(), gui.panels.PanelFunc::handleSave(), gui.panels.PanelInPort::handleSave(), YACS::HMI::SceneComposedNodeItem::rebuildLinks(), gui.Tree.Node::setOpen(), and gui.Tree.Node::setOpen_old().
| std::pair<int,int> YACS::HMI::linkdef::to |
Definition at line 67 of file LinkMatrix.hxx.
Referenced by YACS::HMI::LinkMatrix::getListOfCtrlLinkDef(), YACS::HMI::LinkMatrix::getListOfDataLinkDef(), and YACS::HMI::SceneComposedNodeItem::rebuildLinks().