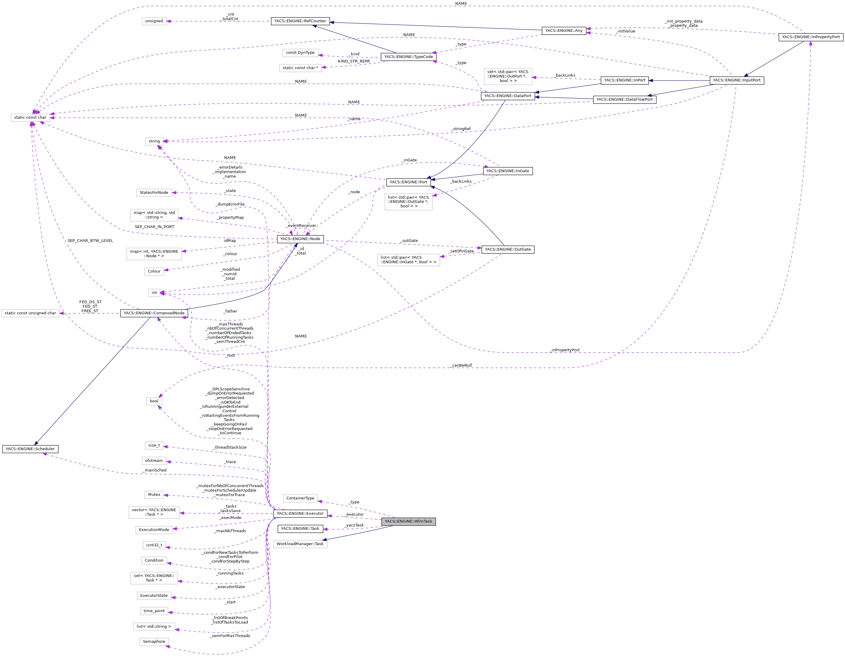
#include <WlmTask.hxx>


Public Member Functions | |
| WlmTask (Executor &executor, YACS::ENGINE::Task *yacsTask) | |
| const WorkloadManager::ContainerType & | type () const override |
| void | run (const WorkloadManager::RunInfo &runInfo) override |
| bool | isAccepted (const WorkloadManager::Resource &r) override |
Static Public Member Functions | |
| static void | loadResources (WorkloadManager::WorkloadManager &wm) |
Private Attributes | |
| WorkloadManager::ContainerType | _type |
| Executor & | _executor |
| YACS::ENGINE::Task * | _yacsTask |
Definition at line 29 of file WlmTask.hxx.
| YACS::ENGINE::WlmTask::WlmTask | ( | Executor & | executor, |
| YACS::ENGINE::Task * | yacsTask | ||
| ) |
Definition at line 28 of file WlmTask.cxx.
References _type, YACS::ENGINE::Task::canAcceptImposedResource(), YACS::ENGINE::Task::getContainer(), YACS::ENGINE::Container::getName(), and YACS::ENGINE::Container::getProperty().
|
override |
Definition at line 74 of file WlmTask.cxx.
References _yacsTask, YACS::ENGINE::Task::getContainer(), YACS::ENGINE::Container::getProperty(), and testCppPluginInvokation::r.
|
static |
Definition at line 84 of file WlmTask.cxx.
References YACS::ENGINE::getRuntime(), and testCppPluginInvokation::r.
Referenced by YACS::ENGINE::Executor::runWlm().
|
override |
Definition at line 58 of file WlmTask.cxx.
References _executor, _yacsTask, YACS::ENGINE::Executor::endTask(), YACS::ENGINE::Executor::failTask(), YACS::ENGINE::Executor::loadTask(), YACS::ENGINE::Executor::makeDatastreamConnections(), and YACS::ENGINE::Executor::runTask().
|
override |
|
private |
Definition at line 40 of file WlmTask.hxx.
Referenced by run().
|
private |
Definition at line 39 of file WlmTask.hxx.
|
private |
Definition at line 41 of file WlmTask.hxx.
Referenced by isAccepted(), and run().