
Public Member Functions | |
| void | declareAsNew () const |
| std::size_t | getTimeOfThis () const |
| TimeLabel & | operator= (const TimeLabel &other) |
| TimeLabel (const TimeLabel &other)=default | |
| virtual void | updateTime () const =0 |
Protected Member Functions | |
| void | forceTimeOfThis (const TimeLabel &other) const |
| TimeLabel () | |
| void | updateTimeWith (const TimeLabel &other) const |
| virtual | ~TimeLabel () |
Class representing a label of time of the lastely modified part of this. More _time is high more the object has been modified recently.
|
default |
|
protected |
|
protectedvirtual |
| void TimeLabel::declareAsNew | ( | ) | const |
This method should be called when write access has been done on this.
Referenced by MEDCoupling::MEDCouplingCartesianAMRMeshGen::addPatch(), MEDCoupling::MEDCoupling1SGTUMesh::allocateCells(), MEDCoupling::MEDCoupling1DGTUMesh::allocateCells(), MEDCoupling::MEDCouplingUMesh::allocateCells(), MEDCoupling::DataArrayDouble::applyFuncFast32(), MEDCoupling::DataArrayDouble::applyFuncFast64(), MEDCoupling::DataArrayDouble::applyInv(), MEDCoupling::DataArrayDouble::applyPow(), MEDCoupling::DataArrayDouble::applyRPow(), MEDCoupling::MEDCouplingIMesh::copyTinyStringsFrom(), MEDCoupling::MEDCouplingCartesianAMRMeshGen::createPatchesFromCriterion(), MEDCoupling::MEDCouplingCartesianAMRMeshSub::detachFromFather(), MEDCoupling::DataArrayDouble::powEqual(), MEDCoupling::MEDCouplingIMesh::refineWithFactor(), MEDCoupling::MEDCouplingCartesianAMRMeshGen::removeAllPatches(), MEDCoupling::MEDCouplingCartesianAMRMeshGen::removePatch(), MEDCoupling::MEDCouplingCurveLinearMesh::rotate(), MEDCoupling::MEDCouplingPointSet::rotate(), MEDCoupling::MEDCouplingCMesh::scale(), MEDCoupling::MEDCouplingCurveLinearMesh::scale(), MEDCoupling::MEDCouplingIMesh::scale(), MEDCoupling::MEDCouplingPointSet::scale(), MEDCoupling::MEDCouplingTimeDiscretizationTemplate< T >::setArray(), MEDCoupling::MEDCouplingFieldDiscretizationPerCell::setArrayOfDiscIds(), MEDCoupling::MEDCouplingIMesh::setAxisUnit(), MEDCoupling::MEDCouplingUMesh::setConnectivity(), MEDCoupling::MEDCouplingCurveLinearMesh::setCoords(), MEDCoupling::MEDCouplingPointSet::setCoords(), MEDCoupling::MEDCouplingCMesh::setCoords(), MEDCoupling::MEDCouplingCMesh::setCoordsAt(), MEDCoupling::MEDCouplingField::setDiscretization(), MEDCoupling::MEDCouplingIMesh::setDXYZ(), MEDCoupling::MEDCouplingTwoTimeSteps::setEndArray(), MEDCoupling::MEDCouplingCartesianAMRMeshGen::setFactors(), MEDCoupling::MEDCouplingField::setMesh(), MEDCoupling::MEDCouplingUMesh::setMeshDimension(), MEDCoupling::MEDCoupling1SGTUMesh::setNodalConnectivity(), MEDCoupling::MEDCoupling1DGTUMesh::setNodalConnectivity(), MEDCoupling::MEDCouplingIMesh::setNodeStruct(), MEDCoupling::MEDCouplingIMesh::setOrigin(), MEDCoupling::MEDCouplingIMesh::setSpaceDimension(), MEDCoupling::MEDCoupling1SGTUMesh::sortHexa8EachOther(), MEDCoupling::MEDCouplingCurveLinearMesh::translate(), MEDCoupling::MEDCouplingIMesh::translate(), MEDCoupling::MEDCouplingPointSet::translate(), and MEDCoupling::MEDCouplingIMesh::unserialization().
|
pure virtual |
This method should be called on high level classes as Field or Mesh to take into account modifications done in aggregates objects.
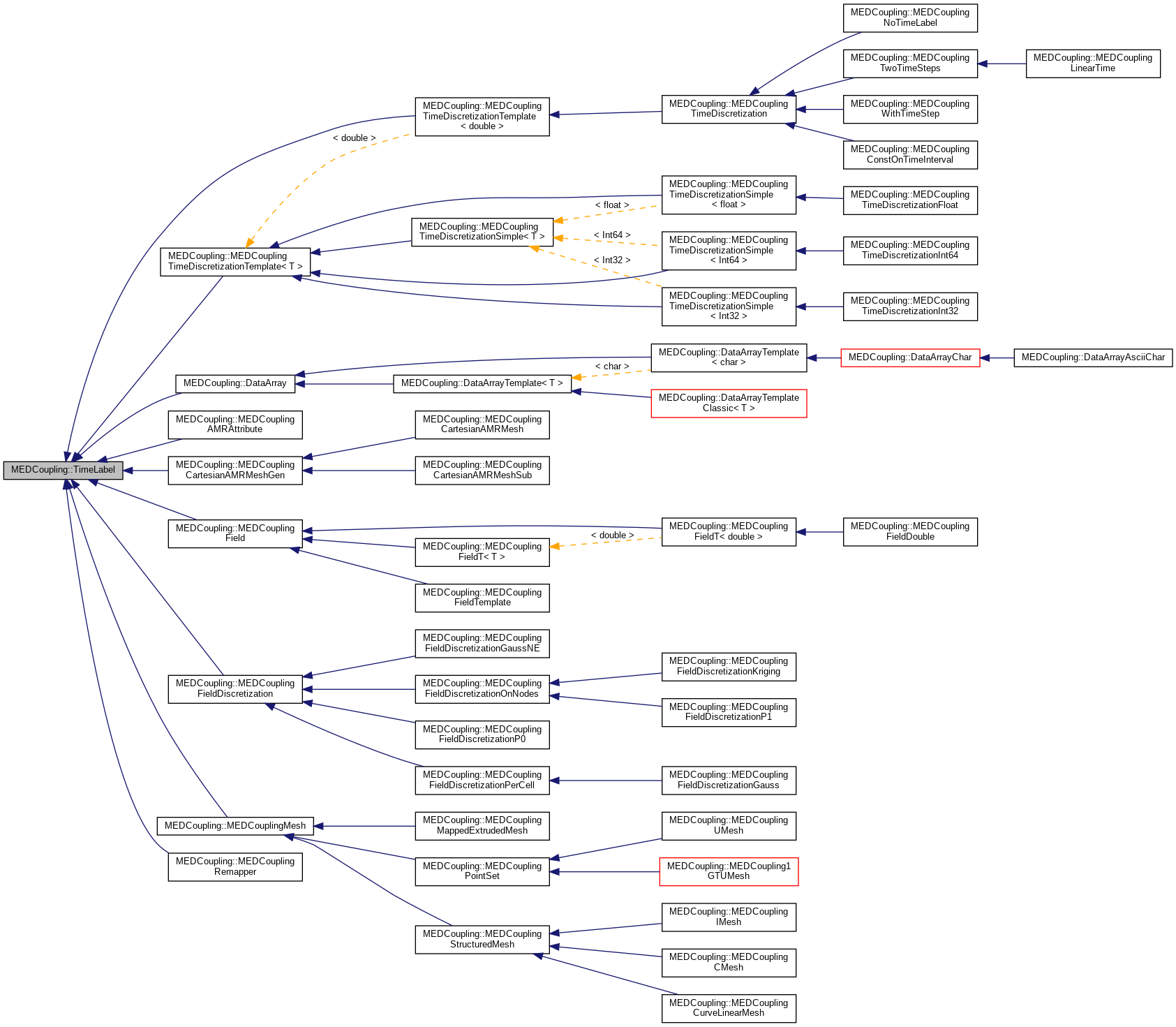
Implemented in MEDCoupling::MEDCouplingUMesh, MEDCoupling::MEDCouplingTwoTimeSteps, MEDCoupling::MEDCouplingTimeDiscretizationTemplate< T >, MEDCoupling::MEDCouplingTimeDiscretizationTemplate< double >, MEDCoupling::MEDCouplingPointSet, MEDCoupling::DataArrayTemplate< T >, MEDCoupling::DataArrayTemplate< char >, MEDCoupling::MEDCouplingMappedExtrudedMesh, MEDCoupling::MEDCouplingIMesh, MEDCoupling::MEDCouplingFieldDouble, MEDCoupling::MEDCouplingFieldDiscretizationPerCell, MEDCoupling::MEDCouplingFieldDiscretization, MEDCoupling::MEDCouplingField, MEDCoupling::MEDCouplingCurveLinearMesh, MEDCoupling::MEDCouplingCMesh, MEDCoupling::MEDCouplingCartesianAMRMeshGen, MEDCoupling::MEDCouplingAMRAttribute, MEDCoupling::MEDCoupling1DGTUMesh, and MEDCoupling::MEDCoupling1SGTUMesh.
Referenced by MEDCoupling::TimeLabelConstOverseer::checkConst(), MEDCoupling::TimeLabelConstOverseer::keepTrackOfNewTL(), MEDCoupling::TimeLabelConstOverseer::resetState(), and MEDCoupling::TimeLabelConstOverseer::TimeLabelConstOverseer().
| std::size_t MEDCoupling::TimeLabel::getTimeOfThis | ( | ) | const |
|
protected |
Referenced by MEDCoupling::MEDCouplingField::setMesh(), MEDCoupling::MEDCoupling1SGTUMesh::updateTime(), MEDCoupling::MEDCoupling1DGTUMesh::updateTime(), MEDCoupling::MEDCouplingCartesianAMRMeshGen::updateTime(), MEDCoupling::MEDCouplingCMesh::updateTime(), MEDCoupling::MEDCouplingCurveLinearMesh::updateTime(), MEDCoupling::MEDCouplingField::updateTime(), MEDCoupling::MEDCouplingFieldDiscretizationPerCell::updateTime(), MEDCoupling::MEDCouplingFieldDouble::updateTime(), MEDCoupling::MEDCouplingMappedExtrudedMesh::updateTime(), MEDCoupling::MEDCouplingPointSet::updateTime(), MEDCoupling::MEDCouplingTwoTimeSteps::updateTime(), and MEDCoupling::MEDCouplingUMesh::updateTime().
|
protected |
This method has to be called with a lot of care. It set aggressively the time in this with the time in other.