#include <FormContainer.hxx>


Public Slots | |
| void | onModifyType (const QString &text) |
| void | onModifyAOC (int val) |
Public Slots inherited from FormContainerBase | |
| void | on_ch_advance_stateChanged (int state) |
| void | onModifyName (const QString &text) |
Public Member Functions | |
| FormContainer (QWidget *parent=0) | |
| virtual | ~FormContainer () |
| virtual void | FillPanel (YACS::ENGINE::Container *container) |
| QString | getTypeStr () const |
Public Member Functions inherited from FormContainerBase | |
| FormContainerBase (QWidget *parent=0) | |
| virtual | ~FormContainerBase () |
| virtual void | onModified () |
| virtual bool | onApply () |
| virtual void | onCancel () |
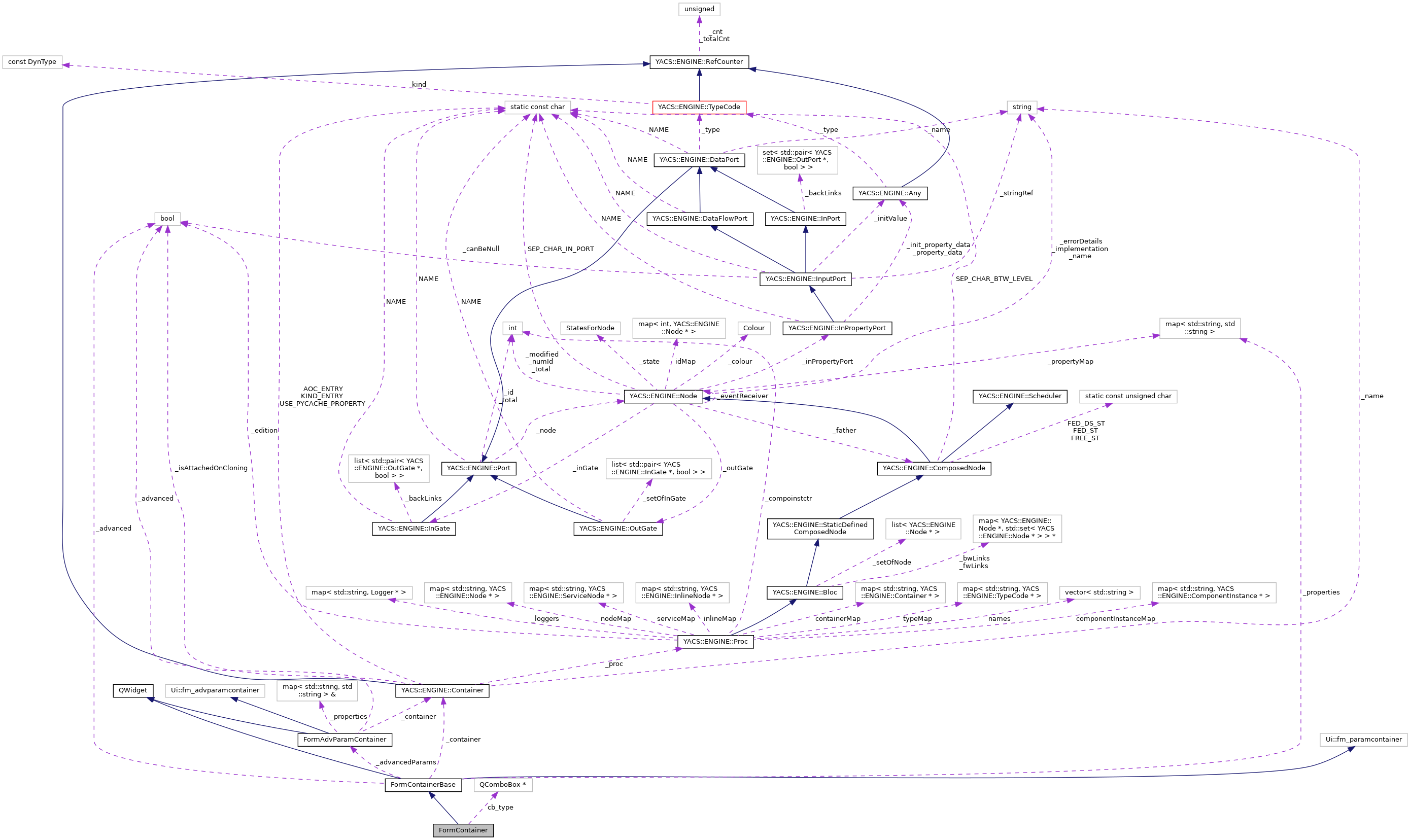
Private Attributes | |
| QComboBox * | cb_type |
Additional Inherited Members | |
Protected Attributes inherited from FormContainerBase | |
| bool | _advanced |
| YACS::ENGINE::Container * | _container |
| std::map< std::string, std::string > | _properties |
| FormAdvParamContainer * | _advancedParams |
Definition at line 35 of file FormContainer.hxx.
| FormContainer::FormContainer | ( | QWidget * | parent = 0 | ) |
Definition at line 33 of file FormContainer.cxx.
References cb_type, FillPanel(), onModifyAOC(), and onModifyType().
|
virtual |
Definition at line 41 of file FormContainer.cxx.
|
virtual |
Reimplemented from FormContainerBase.
Definition at line 45 of file FormContainer.cxx.
References FormContainerBase::_properties, cb_type, DEBTRACE, FormContainerBase::FillPanel(), and YACS::ENGINE::Container::isAttachedOnCloning().
Referenced by FormContainer().
|
virtual |
Implements FormContainerBase.
Definition at line 60 of file FormContainer.cxx.
|
slot |
Definition at line 80 of file FormContainer.cxx.
References FormContainerBase::_container, FormContainerBase::_properties, YACS::ENGINE::Container::AOC_ENTRY, YACS::ENGINE::Container::isAttachedOnCloning(), FormContainerBase::onModified(), and YACS::ENGINE::Container::setAttachOnCloningStatus().
Referenced by FormContainer().
|
slot |
Definition at line 65 of file FormContainer.cxx.
References FormContainerBase::_advancedParams, FormContainerBase::_container, FormContainerBase::_properties, DEBTRACE, YACS::ENGINE::Container::getProperty(), FormContainerBase::onModified(), and FormAdvParamContainer::setModeText().
Referenced by FormContainer().
|
private |
Definition at line 47 of file FormContainer.hxx.
Referenced by FillPanel(), and FormContainer().