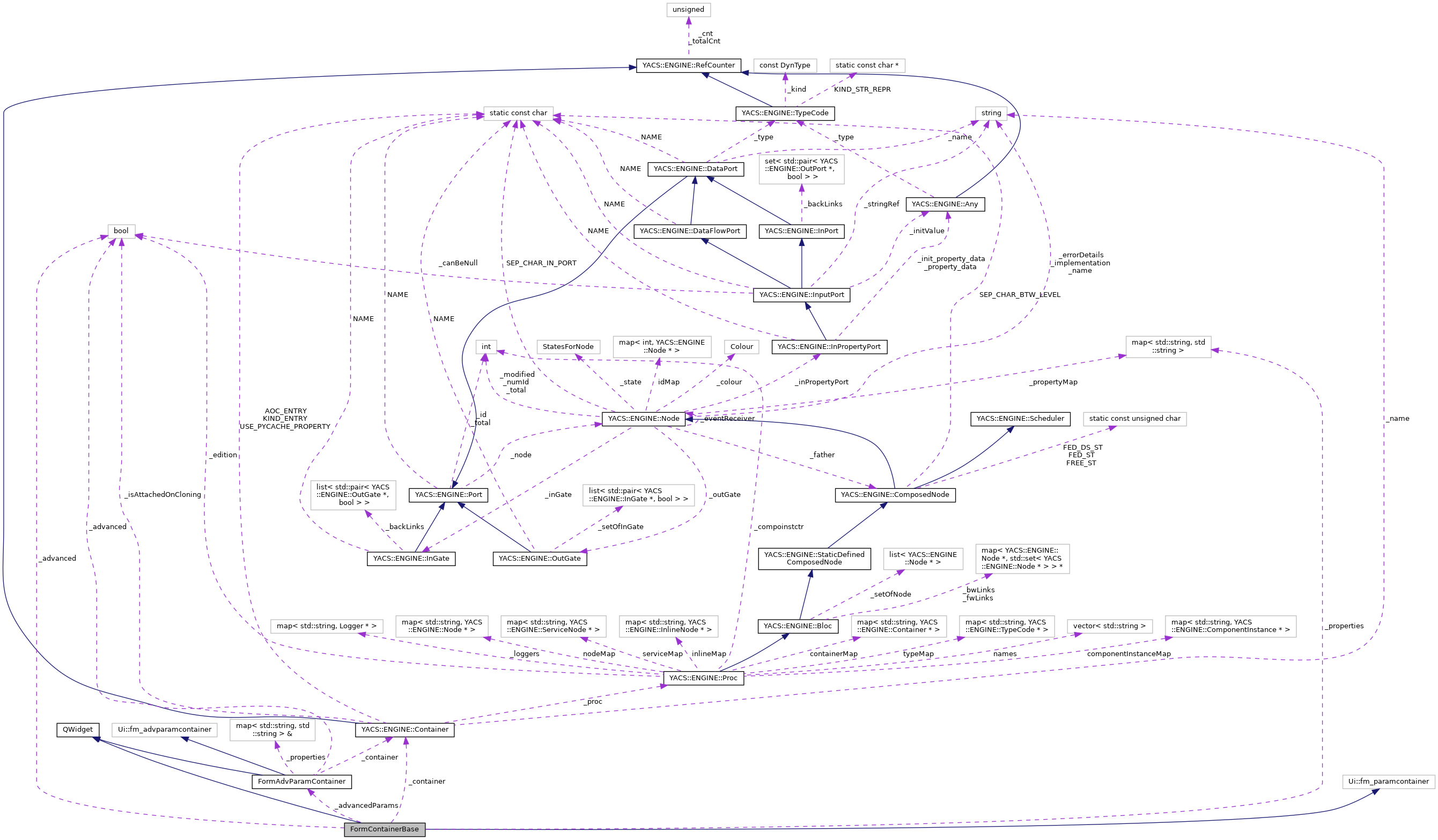
#include <FormContainerBase.hxx>


Public Slots | |
| void | on_ch_advance_stateChanged (int state) |
| void | onModifyName (const QString &text) |
Public Member Functions | |
| FormContainerBase (QWidget *parent=0) | |
| virtual | ~FormContainerBase () |
| virtual void | FillPanel (YACS::ENGINE::Container *container) |
| virtual void | onModified () |
| virtual bool | onApply () |
| virtual void | onCancel () |
| virtual QString | getTypeStr () const =0 |
Protected Attributes | |
| bool | _advanced |
| YACS::ENGINE::Container * | _container |
| std::map< std::string, std::string > | _properties |
| FormAdvParamContainer * | _advancedParams |
Definition at line 37 of file FormContainerBase.hxx.
| FormContainerBase::FormContainerBase | ( | QWidget * | parent = 0 | ) |
Definition at line 41 of file FormContainerBase.cxx.
References _advanced, _advancedParams, FillPanel(), on_ch_advance_stateChanged(), and onModifyName().
|
virtual |
Definition at line 53 of file FormContainerBase.cxx.
References _advancedParams.
|
virtual |
Reimplemented in FormHPContainer, and FormContainer.
Definition at line 58 of file FormContainerBase.cxx.
References _advancedParams, _container, _properties, DEBTRACE, FormAdvParamContainer::FillPanel(), YACS::ENGINE::Container::getName(), and YACS::ENGINE::Container::getProperties().
Referenced by FormContainerDecorator::checkAndRepareTypeIfNecessary(), FormContainer::FillPanel(), FormContainerDecorator::FillPanel(), FormHPContainer::FillPanel(), FormContainerBase(), FormContainerDecorator::FormContainerDecorator(), and onCancel().
|
pure virtual |
Implemented in FormHPContainer, and FormContainer.
Referenced by FormContainerDecorator::checkAndRepareTypeIfNecessary(), and FormContainerDecorator::FormContainerDecorator().
|
slot |
Definition at line 129 of file FormContainerBase.cxx.
References _advancedParams, DEBTRACE, and yacsorb.CORBAEngineTest::state.
Referenced by FormContainerBase().
|
virtual |
Reimplemented in FormHPContainer.
Definition at line 148 of file FormContainerBase.cxx.
References _container, _properties, DEBTRACE, YACS::HMI::SubjectContainerBase::setName(), YACS::HMI::SubjectContainerBase::setProperties(), and YASSERT.
Referenced by FormContainerDecorator::onApply().
|
virtual |
Definition at line 159 of file FormContainerBase.cxx.
References _container, FillPanel(), YACS::HMI::SubjectContainerBase::getContainer(), and YASSERT.
Referenced by FormContainerDecorator::onCancel().
|
virtual |
Definition at line 116 of file FormContainerBase.cxx.
References DEBTRACE, YACS::HMI::ItemEdition::setEdited(), and YASSERT.
Referenced by FormHPContainer::initSciptChanged(), FormContainer::onModifyAOC(), onModifyName(), FormHPContainer::onModifySzOfPool(), and FormContainer::onModifyType().
|
slot |
Definition at line 138 of file FormContainerBase.cxx.
References _container, DEBTRACE, YACS::HMI::SubjectContainerBase::getName(), onModified(), and YASSERT.
Referenced by FormContainerBase().
|
protected |
Definition at line 54 of file FormContainerBase.hxx.
Referenced by FormContainerBase().
|
protected |
Definition at line 57 of file FormContainerBase.hxx.
Referenced by FillPanel(), FormContainerBase(), FormHPContainer::FormHPContainer(), on_ch_advance_stateChanged(), FormContainer::onModifyType(), and ~FormContainerBase().
|
protected |
Definition at line 55 of file FormContainerBase.hxx.
Referenced by FillPanel(), onApply(), FormHPContainer::onApply(), onCancel(), FormContainer::onModifyAOC(), onModifyName(), FormHPContainer::onModifySzOfPool(), and FormContainer::onModifyType().
|
protected |
Definition at line 56 of file FormContainerBase.hxx.
Referenced by FormContainer::FillPanel(), FillPanel(), FormHPContainer::FillPanel(), onApply(), FormHPContainer::onApply(), FormContainer::onModifyAOC(), FormHPContainer::onModifySzOfPool(), and FormContainer::onModifyType().