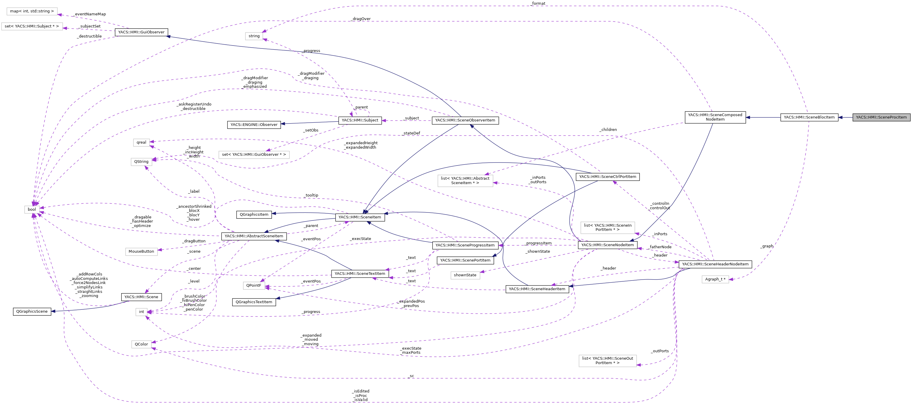
#include <SceneProcItem.hxx>


Public Member Functions | |
| SceneProcItem (QGraphicsScene *scene, SceneItem *parent, QString label, Subject *subject) | |
| virtual | ~SceneProcItem () |
| virtual void | popupMenu (QWidget *caller, const QPoint &globalPos) |
Public Member Functions inherited from YACS::HMI::SceneBlocItem | |
| SceneBlocItem (QGraphicsScene *scene, SceneItem *parent, QString label, Subject *subject) | |
| virtual | ~SceneBlocItem () |
| virtual void | arrangeChildNodes () |
| Auto-arrange nodes inside a schema using Graphviz C API. More... | |
Public Member Functions inherited from YACS::HMI::SceneComposedNodeItem | |
| SceneComposedNodeItem (QGraphicsScene *scene, SceneItem *parent, QString label, Subject *subject) | |
| virtual | ~SceneComposedNodeItem () |
| virtual QRectF | childrenBoundingRect () const |
| virtual void | paint (QPainter *painter, const QStyleOptionGraphicsItem *option, QWidget *widget) |
| virtual void | update (GuiEvent event, int type, Subject *son) |
| virtual void | autoPosNewChild (AbstractSceneItem *item, const std::list< AbstractSceneItem * > alreadySet, bool isNew=false) |
| virtual std::list< AbstractSceneItem * > | getChildren () |
| virtual void | removeChildFromList (AbstractSceneItem *child) |
| virtual void | reorganize () |
| virtual void | reorganizeShrinkExpand (ShrinkMode theShrinkMode) |
| virtual void | shrinkExpandRecursive (bool isExpanding, bool fromHere, ShrinkMode theShrinkMode) |
| virtual void | shrinkExpandLink (bool se) |
| virtual void | collisionResolv (SceneItem *child, QPointF oldPos) |
| virtual void | rebuildLinks () |
| virtual void | updateChildItems () |
| virtual void | arrangeNodes (bool isRecursive) |
| generic method to compute a graph for child nodes. implemented in some derived classes More... | |
| virtual void | adjustColors () |
| virtual void | setShownState (shownState ss) |
| virtual bool | hasExpandedChildren (bool recursively) |
Public Member Functions inherited from YACS::HMI::SceneNodeItem | |
| SceneNodeItem (QGraphicsScene *scene, SceneItem *parent, QString label, Subject *subject) | |
| virtual | ~SceneNodeItem () |
| virtual void | setWidth (qreal width) |
| AbstractSceneItem cannot be resized (only ComposedNodeItem can) More... | |
| virtual void | setHeight (qreal height) |
| AbstractSceneItem cannot be resized (only ComposedNodeItem can) More... | |
| virtual void | addHeader () |
| virtual SceneHeaderItem * | getHeader () |
| virtual void | addProgressItem () |
| virtual SceneProgressItem * | getProgressItem () |
| virtual qreal | getHeaderBottom () |
| virtual void | autoPosNewPort (AbstractSceneItem *item, int nbPorts) |
| virtual SceneComposedNodeItem * | getParent () |
| virtual void | removeInPortFromList (AbstractSceneItem *inPort) |
| virtual void | removeOutPortFromList (AbstractSceneItem *outPort) |
| virtual void | setMoving (bool moving) |
| virtual void | setTopLeft (QPointF topLeft) |
| virtual void | adjustHeader () |
| virtual ScenePortItem * | getCtrlInPortItem () |
| virtual ScenePortItem * | getCtrlOutPortItem () |
| virtual void | updateName () |
| virtual void | showOutScopeLinks () |
| virtual void | updateLinks () |
| bool | isExpanded () |
| void | setExpanded (bool e) |
| void | setExpandedPos (QPointF epos) |
| qreal | getExpandedX () |
| qreal | getExpandedY () |
| void | setExpandedWH () |
| void | setExpandedWH (qreal w, qreal h) |
| qreal | getExpandedWidth () |
| qreal | getExpandedHeight () |
| shownState | getShownState () |
| bool | hasProgressBar () const |
Public Member Functions inherited from YACS::HMI::SceneObserverItem | |
| SceneObserverItem (QGraphicsScene *scene, SceneItem *parent, QString label, Subject *subject) | |
| virtual | ~SceneObserverItem () |
| virtual void | select (bool isSelected) |
| virtual void | activateSelection (bool selected) |
| virtual Subject * | getSubject () |
| virtual QString | getToolTip () |
Public Member Functions inherited from YACS::HMI::SceneItem | |
| SceneItem (QGraphicsScene *scene, SceneItem *parent, QString label) | |
| virtual | ~SceneItem () |
| virtual QRectF | boundingRect () const |
| virtual void | checkGeometryChange () |
| void | setParent (SceneItem *parent) |
| void | setEventPos (QPointF point) |
| bool | isAncestorShrinked () |
Public Member Functions inherited from YACS::HMI::AbstractSceneItem | |
| AbstractSceneItem (QGraphicsScene *scene, SceneItem *parent, QString label) | |
| virtual | ~AbstractSceneItem () |
| int | getLevel () |
| void | setLevel () |
| virtual QString | getLabel () |
| qreal | getWidth () |
| qreal | getHeight () |
| virtual void | setGeometryOptimization (bool optimize) |
| SceneItem * | getParent () |
Public Member Functions inherited from YACS::HMI::GuiObserver | |
| GuiObserver () | |
| virtual | ~GuiObserver () |
| virtual void | incrementSubjects (Subject *subject) |
| virtual void | decrementSubjects (Subject *subject) |
| int | getNbSubjects () |
| bool | isDestructible () |
Additional Inherited Members | |
Static Public Member Functions inherited from YACS::HMI::GuiObserver | |
| static std::string | eventName (GuiEvent event) |
| static void | setEventMap () |
Public Attributes inherited from YACS::HMI::SceneItem | |
| bool | _blocX |
| bool | _blocY |
Protected Member Functions inherited from YACS::HMI::SceneBlocItem | |
| virtual void | getNodesInfo (YACS::ENGINE::ComposedNode *cnode) |
| virtual void | arrangeCanvasNodes (YACS::ENGINE::ComposedNode *cnode) |
Protected Member Functions inherited from YACS::HMI::SceneComposedNodeItem | |
| void | dragEnterEvent (QGraphicsSceneDragDropEvent *event) |
| void | dragLeaveEvent (QGraphicsSceneDragDropEvent *event) |
| void | dropEvent (QGraphicsSceneDragDropEvent *event) |
| void | updateControlLinks (bool toExpand) |
| virtual QColor | getPenColor () |
| virtual QColor | getBrushColor () |
Protected Member Functions inherited from YACS::HMI::SceneNodeItem | |
| virtual QString | getMimeFormat () |
| virtual void | mousePressEvent (QGraphicsSceneMouseEvent *event) |
| virtual void | mouseReleaseEvent (QGraphicsSceneMouseEvent *event) |
| virtual void | mouseMoveEvent (QGraphicsSceneMouseEvent *event) |
| virtual void | mouseDoubleClickEvent (QGraphicsSceneMouseEvent *event) |
| virtual void | updateState () |
| virtual void | setExecState (int execState) |
| QString | getHeaderLabel () |
Protected Member Functions inherited from YACS::HMI::SceneItem | |
| virtual void | hoverEnterEvent (QGraphicsSceneHoverEvent *event) |
| virtual void | hoverMoveEvent (QGraphicsSceneHoverEvent *event) |
| virtual void | hoverLeaveEvent (QGraphicsSceneHoverEvent *event) |
| QColor | hoverColor (QColor origColor) |
Protected Member Functions inherited from YACS::HMI::AbstractSceneItem | |
| virtual QRectF | childBoundingRect (AbstractSceneItem *child) const |
Protected Attributes inherited from YACS::HMI::SceneBlocItem | |
| std::string | _format |
| Agraph_t * | _graph |
Protected Attributes inherited from YACS::HMI::SceneComposedNodeItem | |
| std::list< AbstractSceneItem * > | _children |
| bool | _dragOver |
Protected Attributes inherited from YACS::HMI::SceneNodeItem | |
| std::list< AbstractSceneItem * > | _inPorts |
| std::list< AbstractSceneItem * > | _outPorts |
| SceneHeaderNodeItem * | _header |
| SceneProgressItem * | _progressItem |
| int | _execState |
| bool | _moving |
| bool | _moved |
| bool | _expanded |
| QPointF | _prevPos |
| QPointF | _expandedPos |
| qreal | _expandedWidth |
| qreal | _expandedHeight |
| shownState | _shownState |
Protected Attributes inherited from YACS::HMI::SceneObserverItem | |
| Subject * | _subject |
| bool | _draging |
| bool | _dragModifier |
| bool | _emphasized |
Protected Attributes inherited from YACS::HMI::SceneItem | |
| bool | _hover |
| bool | _ancestorShrinked |
| QPointF | _eventPos |
Protected Attributes inherited from YACS::HMI::AbstractSceneItem | |
| SceneItem * | _parent |
| YACS::HMI::Scene * | _scene |
| QString | _label |
| int | _level |
| qreal | _width |
| qreal | _height |
| qreal | _incHeight |
| QColor | _penColor |
| QColor | _brushColor |
| QColor | _hiPenColor |
| QColor | _hiBrushColor |
| bool | _hasHeader |
| bool | _optimize |
| bool | _dragable |
| enum Qt::MouseButton | _dragButton |
Protected Attributes inherited from YACS::HMI::GuiObserver | |
| std::set< Subject * > | _subjectSet |
| bool | _destructible |
Static Protected Attributes inherited from YACS::HMI::GuiObserver | |
| static std::map< int, std::string > | _eventNameMap |
Definition at line 29 of file SceneProcItem.hxx.
| SceneProcItem::SceneProcItem | ( | QGraphicsScene * | scene, |
| SceneItem * | parent, | ||
| QString | label, | ||
| Subject * | subject | ||
| ) |
Definition at line 35 of file SceneProcItem.cxx.
References DEBTRACE.
|
virtual |
Definition at line 45 of file SceneProcItem.cxx.
|
virtual |
Reimplemented from YACS::HMI::SceneComposedNodeItem.
Definition at line 49 of file SceneProcItem.cxx.
References gui.GraphViewer::m.