#include <EditionOutNode.hxx>


Public Member Functions | |
| EditionOutNode (Subject *subject, QWidget *parent=0, const char *name=0) | |
| virtual | ~EditionOutNode () |
Public Member Functions inherited from YACS::HMI::EditionElementaryNode | |
| EditionElementaryNode (Subject *subject, QWidget *parent=0, const char *name=0) | |
| virtual | ~EditionElementaryNode () |
| virtual void | synchronize () |
| virtual void | setEditablePorts (bool isEditable) |
Public Member Functions inherited from YACS::HMI::EditionNode | |
| EditionNode (Subject *subject, QWidget *parent=0, const char *name=0) | |
| virtual | ~EditionNode () |
| virtual void | update (GuiEvent event, int type, Subject *son) |
Public Member Functions inherited from YACS::HMI::ItemEdition | |
| ItemEdition (Subject *subject, QWidget *parent=0, const char *name=0) | |
| virtual | ~ItemEdition () |
| virtual void | select (bool isSelected) |
| virtual void | setName (std::string name) |
| virtual void | setEdited (bool isEdited) |
Public Member Functions inherited from FormEditItem | |
| FormEditItem (QWidget *parent=0) | |
| virtual | ~FormEditItem () |
Public Member Functions inherited from YACS::HMI::ItemEditionBase | |
| ItemEditionBase (Subject *subject) | |
| virtual | ~ItemEditionBase () |
| virtual Subject * | getSubject () |
Public Member Functions inherited from YACS::HMI::GuiObserver | |
| GuiObserver () | |
| virtual | ~GuiObserver () |
| virtual void | incrementSubjects (Subject *subject) |
| virtual void | decrementSubjects (Subject *subject) |
| int | getNbSubjects () |
| bool | isDestructible () |
Protected Member Functions | |
| virtual bool | hasOutputPorts () |
Protected Member Functions inherited from YACS::HMI::EditionElementaryNode | |
| virtual bool | hasInputPorts () |
| virtual void | createTablePorts (QLayout *layout) |
Additional Inherited Members | |
Public Slots inherited from YACS::HMI::EditionElementaryNode | |
| virtual void | onApply () |
| virtual void | onCancel () |
| virtual void | onPortIndexChanged (int index) |
| virtual void | onCommitData (QWidget *editor) |
Public Slots inherited from YACS::HMI::ItemEdition | |
| virtual void | onApply () |
| virtual void | onCancel () |
| virtual void | onModifyName (const QString &text) |
Static Public Member Functions inherited from YACS::HMI::ItemEdition | |
| static std::string | filterName (const std::string &name) |
Static Public Member Functions inherited from YACS::HMI::GuiObserver | |
| static std::string | eventName (GuiEvent event) |
| static void | setEventMap () |
Protected Attributes inherited from YACS::HMI::EditionElementaryNode | |
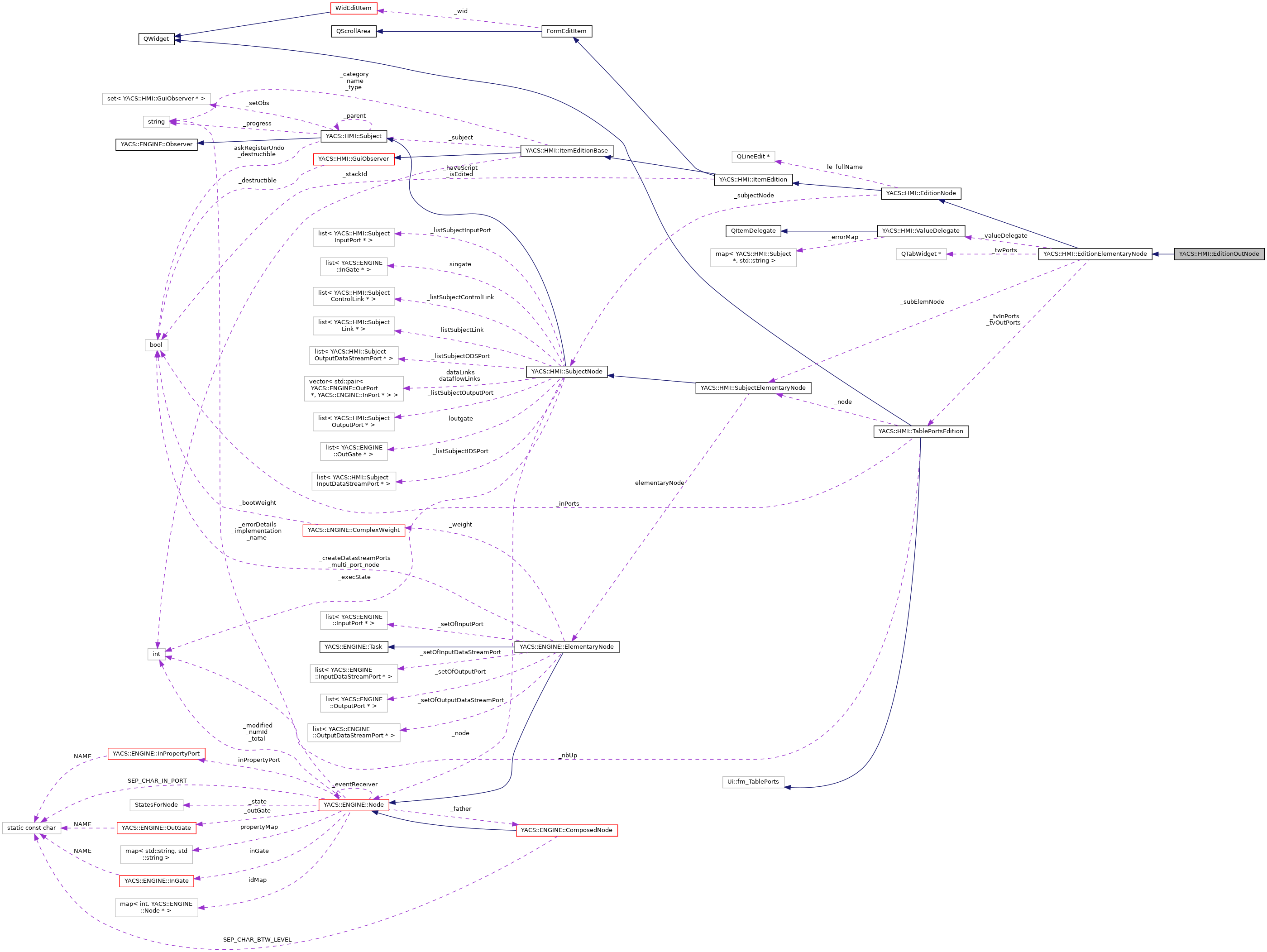
| SubjectElementaryNode * | _subElemNode |
| QTabWidget * | _twPorts |
| TablePortsEdition * | _tvInPorts |
| TablePortsEdition * | _tvOutPorts |
| ValueDelegate * | _valueDelegate |
Protected Attributes inherited from YACS::HMI::EditionNode | |
| QLineEdit * | _le_fullName |
| SubjectNode * | _subjectNode |
Protected Attributes inherited from YACS::HMI::ItemEdition | |
| bool | _isEdited |
| bool | _haveScript |
Protected Attributes inherited from FormEditItem | |
| WidEditItem * | _wid |
Protected Attributes inherited from YACS::HMI::ItemEditionBase | |
| Subject * | _subject |
| int | _stackId |
| std::string | _name |
| std::string | _type |
| std::string | _category |
Protected Attributes inherited from YACS::HMI::GuiObserver | |
| std::set< Subject * > | _subjectSet |
| bool | _destructible |
Static Protected Attributes inherited from YACS::HMI::GuiObserver | |
| static std::map< int, std::string > | _eventNameMap |
Definition at line 32 of file EditionOutNode.hxx.
Definition at line 30 of file EditionOutNode.cxx.
References FormEditItem::_wid, YACS::HMI::EditionElementaryNode::createTablePorts(), and YACS::HMI::EditionElementaryNode::setEditablePorts().
|
virtual |
Definition at line 39 of file EditionOutNode.cxx.
|
protectedvirtual |
Reimplemented from YACS::HMI::EditionElementaryNode.
Definition at line 43 of file EditionOutNode.cxx.