#include <loopParsers.hxx>


Public Member Functions | |
| virtual void | onStart (const XML_Char *el, const XML_Char **attr) |
| virtual void | onEnd (const char *el, parser *child) |
| virtual void | initnode (PseudoComposedNode *const &n) |
| virtual void | finalizenode (PseudoComposedNode *const &n) |
Public Member Functions inherited from YACS::looptypeParser< ENGINE::DynParaLoop * > | |
| virtual void | buildAttr (const XML_Char **attr) |
| virtual void | pre () |
| virtual void | name (const std::string &name) |
| virtual void | state (const std::string &name) |
| virtual void | property (const myprop &prop) |
| virtual void | inline_ (ENGINE::InlineNode *const &n) |
| virtual void | sinline (ENGINE::ServiceInlineNode *const &n) |
| virtual void | service (ENGINE::ServiceNode *const &n) |
| virtual void | server (ENGINE::ServerNode *const &n) |
| virtual void | remote (ENGINE::InlineNode *const &n) |
| virtual void | node (ENGINE::InlineNode *const &n) |
| virtual void | forloop (ENGINE::ForLoop *const &b) |
| virtual void | foreach (ENGINE::ForEachLoopGen *const &b) |
| virtual void | optimizer (ENGINE::OptimizerLoop *const &b) |
| virtual void | while_ (ENGINE::WhileLoop *const &b) |
| virtual void | switch_ (ENGINE::Switch *const &b) |
| virtual void | bloc (ENGINE::Bloc *const &b) |
| virtual void | datalink (const mylink &l) |
Public Member Functions inherited from YACS::parser | |
| parser () | |
| virtual | ~parser () |
| virtual void | SetUserDataAndPush (parser *pp) |
| virtual void | charData (const XML_Char *s, int len) |
| virtual void | endParser () |
| virtual void | init () |
| virtual void | incrCount (const XML_Char *elem) |
| virtual void | checkOrder (std::string &el) |
| virtual void | maxcount (std::string name, int max, std::string &el) |
| virtual void | mincount (std::string name, int min) |
| virtual void | maxchoice (std::string *names, int max, std::string &el) |
| virtual void | minchoice (std::string *names, int min) |
| virtual void | required (const std::string &name, const XML_Char **attr) |
| std::stack< parser * > & | getStack () |
| template<class T > | |
| T | post () |
| void | logError (const std::string &reason) |
Additional Inherited Members | |
Static Public Member Functions inherited from YACS::parser | |
| static void XMLCALL | start_document (void *data) |
| static void XMLCALL | end_document (void *data) |
| static void XMLCALL | start_element (void *data, const xmlChar *name, const xmlChar **p) |
| static void XMLCALL | end_element (void *data, const xmlChar *name) |
| static void XMLCALL | characters (void *data, const xmlChar *ch, int len) |
| static void XMLCALL | comment (void *data, const xmlChar *value) |
| static void XMLCALL | cdata_block (void *data, const xmlChar *value, int len) |
| static void XMLCALL | warning (void *data, const char *fmt,...) |
| static void XMLCALL | error (void *data, const char *fmt,...) |
| static void XMLCALL | fatal_error (void *data, const char *fmt,...) |
| static void | XML_SetUserData (_xmlParserCtxt *ctxt, parser *par) |
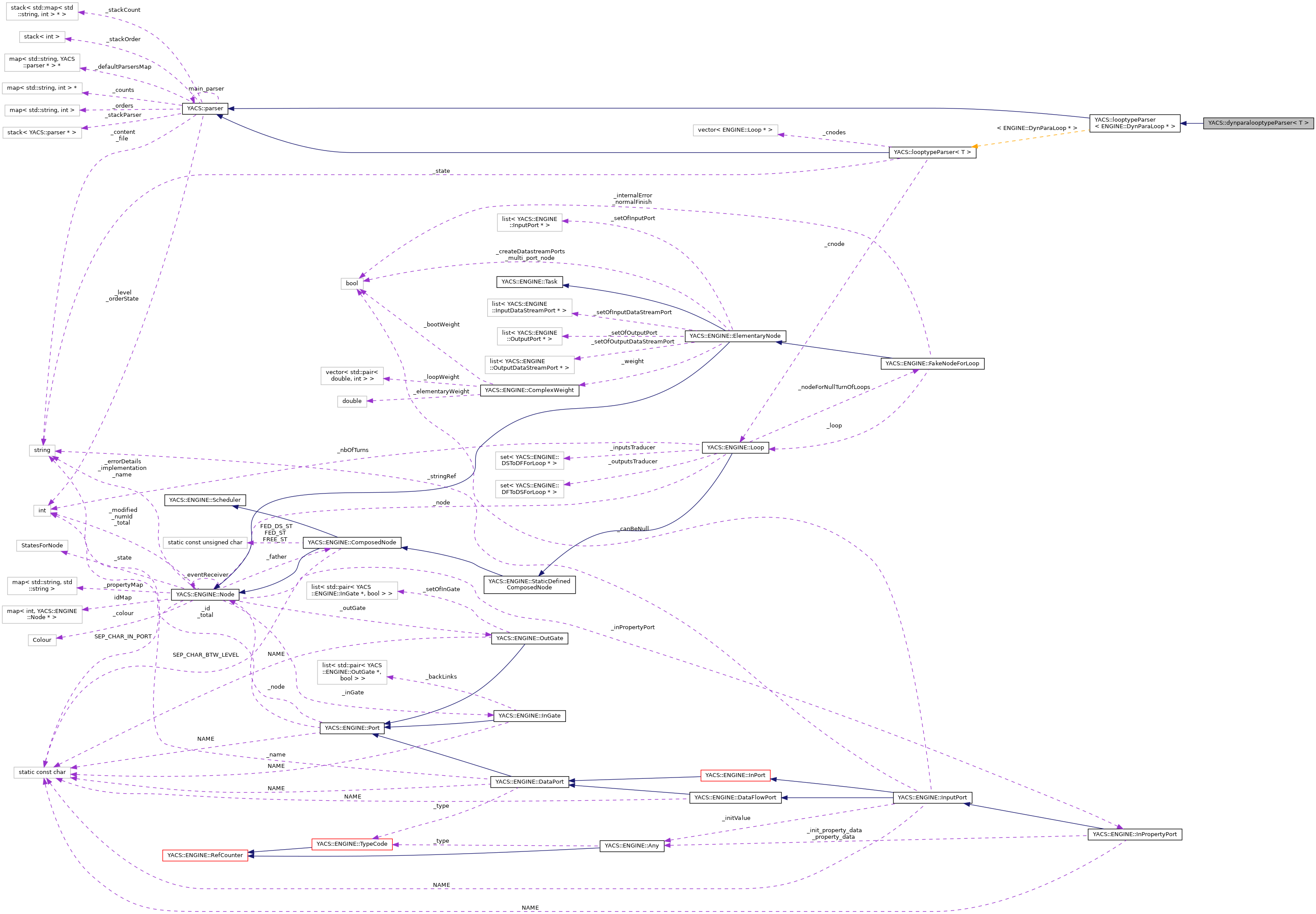
Public Attributes inherited from YACS::looptypeParser< ENGINE::DynParaLoop * > | |
| std::string | _state |
| ENGINE::DynParaLoop * | _cnode |
| std::vector< ENGINE::DynParaLoop * > | _cnodes |
Public Attributes inherited from YACS::parser | |
| std::string | _file |
| std::string | _content |
| std::map< std::string, int > * | _counts |
| std::map< std::string, int > | _orders |
| int | _orderState |
| int | _level |
| std::stack< std::map< std::string, int > * > | _stackCount |
| std::stack< int > | _stackOrder |
| std::map< std::string, parser * > * | _defaultParsersMap |
Static Public Attributes inherited from YACS::parser | |
| static parser | main_parser |
| static std::stack< parser * > | _stackParser |
Definition at line 441 of file loopParsers.hxx.
|
inlinevirtual |
Definition at line 479 of file loopParsers.hxx.
References YACS::looptypeParser< ENGINE::DynParaLoop * >::_cnode, DEBTRACE, YACS::ENGINE::DynParaLoop::edSetFinalizeNode(), YACS::PseudoComposedNode::getNode(), and gui.Appli::n.
Referenced by YACS::dynparalooptypeParser< T >::onEnd().
|
inlinevirtual |
Definition at line 472 of file loopParsers.hxx.
References YACS::looptypeParser< ENGINE::DynParaLoop * >::_cnode, DEBTRACE, YACS::ENGINE::DynParaLoop::edSetInitNode(), YACS::PseudoComposedNode::getNode(), and gui.Appli::n.
Referenced by YACS::dynparalooptypeParser< T >::onEnd().
|
inlinevirtual |
Reimplemented from YACS::looptypeParser< ENGINE::DynParaLoop * >.
Definition at line 463 of file loopParsers.hxx.
References DEBTRACE, YACS::dynparalooptypeParser< T >::finalizenode(), YACS::dynparalooptypeParser< T >::initnode(), YACS::looptypeParser< T >::onEnd(), and YACS::parser::post().
|
inlinevirtual |
Reimplemented from YACS::looptypeParser< ENGINE::DynParaLoop * >.
Definition at line 443 of file loopParsers.hxx.
References YACS::parser::buildAttr(), DEBTRACE, YACS::parser::init(), YACS::parser::maxcount(), YACS::looptypeParser< T >::onStart(), YACS::parser::pre(), and YACS::parser::SetUserDataAndPush().