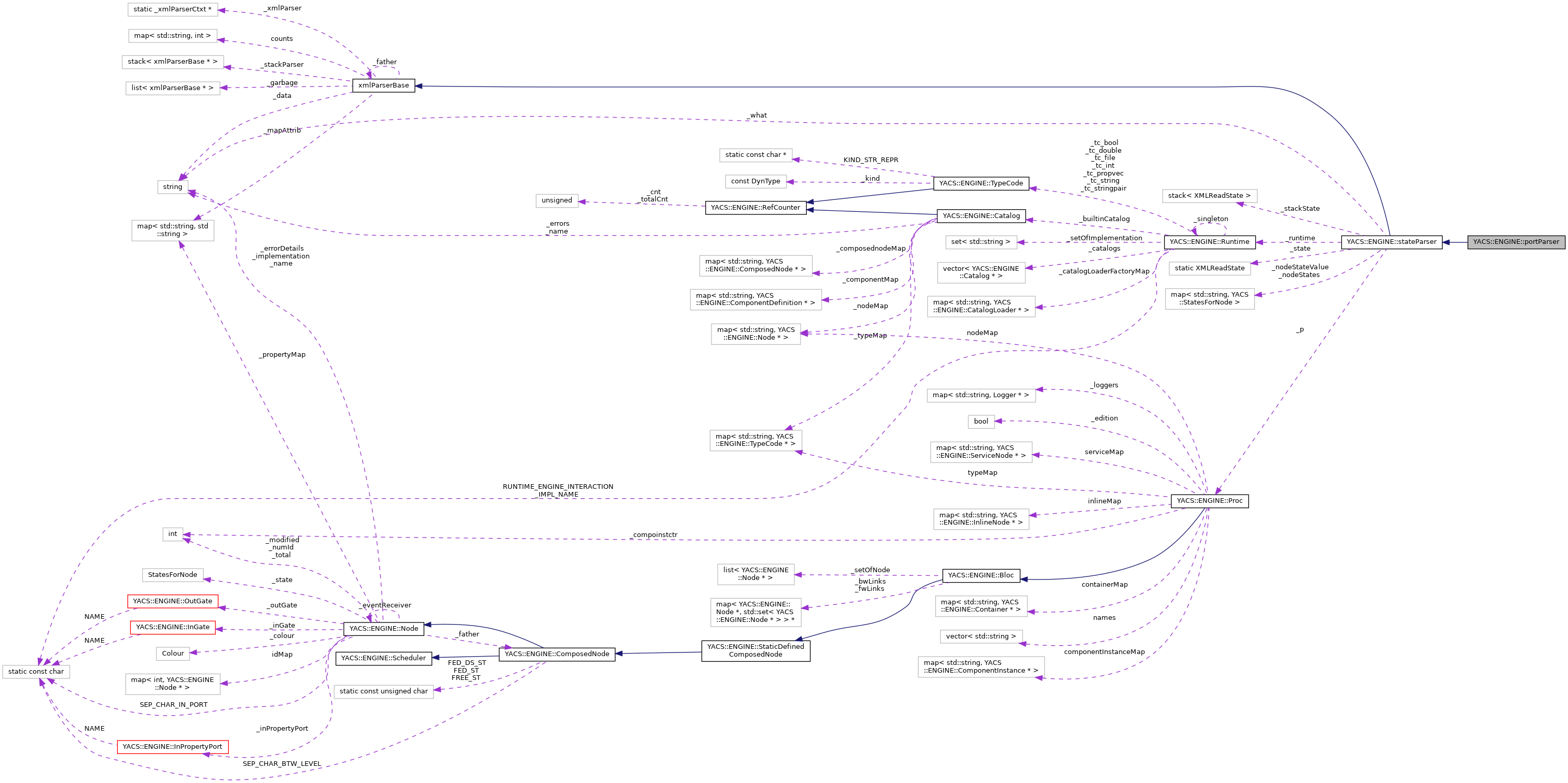
#include <LoadState.hxx>


Public Member Functions | |
| virtual void | init (const xmlChar **p, xmlParserBase *father=0) |
| virtual void | onStart (const XML_Char *elem, const xmlChar **p) |
| virtual void | onEnd (const XML_Char *name) |
| virtual void | addData (std::string value) |
Public Member Functions inherited from xmlParserBase | |
| void | setAttribute (std::string key, std::string value) |
| std::string | getAttribute (std::string key) |
Additional Inherited Members | |
Static Public Member Functions inherited from YACS::ENGINE::stateParser | |
| static void | setProc (Proc *p) |
| static void | setRuntime (Runtime *runtime) |
Static Public Member Functions inherited from xmlParserBase | |
| static void XMLCALL | start_document (void *userData) |
| static void XMLCALL | end_document (void *userData) |
| static void XMLCALL | start_element (void *userData, const xmlChar *name, const xmlChar **p) |
| static void XMLCALL | end_element (void *userData, const xmlChar *name) |
| static void XMLCALL | characters (void *userData, const xmlChar *ch, int len) |
| static void XMLCALL | comment (void *userData, const xmlChar *value) |
| static void XMLCALL | warning (void *userData, const char *fmt,...) |
| static void XMLCALL | error (void *userData, const char *fmt,...) |
| static void XMLCALL | fatal_error (void *userData, const char *fmt,...) |
| static void XMLCALL | cdata_block (void *userData, const xmlChar *value, int len) |
| static void | cleanGarbage () |
| static int | getGarbageSize () |
| static void | XML_SetUserData (_xmlParserCtxt *ctxt, xmlParserBase *parser) |
Public Attributes inherited from xmlParserBase | |
| std::map< std::string, int > | counts |
Static Public Attributes inherited from YACS::ENGINE::stateParser | |
| static XMLReadState | _state |
| static std::string | _what |
Static Public Attributes inherited from xmlParserBase | |
| static _xmlParserCtxt * | _xmlParser |
| static std::stack< xmlParserBase * > | _stackParser |
Protected Member Functions inherited from YACS::ENGINE::stateParser | |
| virtual void | charData (std::string data) |
Protected Member Functions inherited from xmlParserBase | |
| void | getAttributes (const xmlChar **p) |
| virtual void | onStart (const XML_Char *elem, const xmlChar **p) |
| virtual void | onEnd (const XML_Char *name) |
| virtual void | incrCount (const XML_Char *elem) |
| virtual void | end () |
| virtual void | stopParse (std::string what) |
Protected Attributes inherited from xmlParserBase | |
| std::map< std::string, std::string > | _mapAttrib |
| std::string | _data |
| xmlParserBase * | _father |
Static Protected Attributes inherited from YACS::ENGINE::stateParser | |
| static std::stack< XMLReadState > | _stackState |
| static Proc * | _p |
| static Runtime * | _runtime |
| static std::map< std::string, YACS::StatesForNode > | _nodeStateValue |
| static std::map< std::string, YACS::StatesForNode > | _nodeStates |
Static Protected Attributes inherited from xmlParserBase | |
| static std::list< xmlParserBase * > | _garbage |
Definition at line 140 of file LoadState.hxx.
|
virtual |
Add data on the data attribute of the parser object dedicated to an xml tag
Reimplemented from xmlParserBase.
Definition at line 554 of file LoadState.cxx.
|
virtual |
all parsers must know their father parser (father tag), in order to set values or attributes in father.
Reimplemented from YACS::ENGINE::stateParser.
Definition at line 522 of file LoadState.cxx.
References DEBTRACE, p, YACS::ENGINE::XMLINPORT, and YASSERT.
|
virtual |
Reimplemented from YACS::ENGINE::stateParser.
Definition at line 559 of file LoadState.cxx.
References DEBTRACE, YACS::ENGINE::InputPort::edInit(), YACS::ENGINE::Node::getChildByName(), YACS::ENGINE::ElementaryNode::getInputPort(), YACS::ENGINE::ForEachLoopGen::getInputPort(), YACS::ENGINE::stateParser::onEnd(), and YASSERT.
|
virtual |
Reimplemented from YACS::ENGINE::stateParser.
Definition at line 533 of file LoadState.cxx.
References DEBTRACE, YACS::parser::init(), p, and YACS::ENGINE::XMLFATALERROR.