#include <switchParsers.hxx>


Public Member Functions | |
| void | onStart (const XML_Char *el, const XML_Char **attr) |
| void | onEnd (const char *el, parser *child) |
| virtual void | buildAttr (const XML_Char **attr) |
| virtual void | pre () |
| virtual void | id (const int &n) |
| virtual void | property (const myprop &prop) |
| virtual void | inline_ (ENGINE::InlineNode *const &n) |
| virtual void | sinline (ENGINE::ServiceInlineNode *const &n) |
| virtual void | service (ENGINE::ServiceNode *const &n) |
| virtual void | server (ENGINE::ServerNode *const &n) |
| virtual void | remote (ENGINE::InlineNode *const &n) |
| virtual void | node (ENGINE::InlineNode *const &n) |
| virtual void | forloop (ENGINE::ForLoop *const &n) |
| virtual void | foreach (ENGINE::ForEachLoopGen *const &n) |
| virtual void | optimizer (ENGINE::OptimizerLoop *const &n) |
| virtual void | while_ (ENGINE::WhileLoop *const &n) |
| virtual void | switch_ (ENGINE::Switch *const &n) |
| virtual void | bloc (ENGINE::Bloc *const &n) |
| virtual std::pair< int, ENGINE::Node * > | post () |
Public Member Functions inherited from YACS::parser | |
| parser () | |
| virtual | ~parser () |
| virtual void | SetUserDataAndPush (parser *pp) |
| virtual void | charData (const XML_Char *s, int len) |
| virtual void | endParser () |
| virtual void | init () |
| virtual void | incrCount (const XML_Char *elem) |
| virtual void | checkOrder (std::string &el) |
| virtual void | maxcount (std::string name, int max, std::string &el) |
| virtual void | mincount (std::string name, int min) |
| virtual void | maxchoice (std::string *names, int max, std::string &el) |
| virtual void | minchoice (std::string *names, int min) |
| virtual void | required (const std::string &name, const XML_Char **attr) |
| std::stack< parser * > & | getStack () |
| template<class T > | |
| T | post () |
| void | logError (const std::string &reason) |
Public Attributes | |
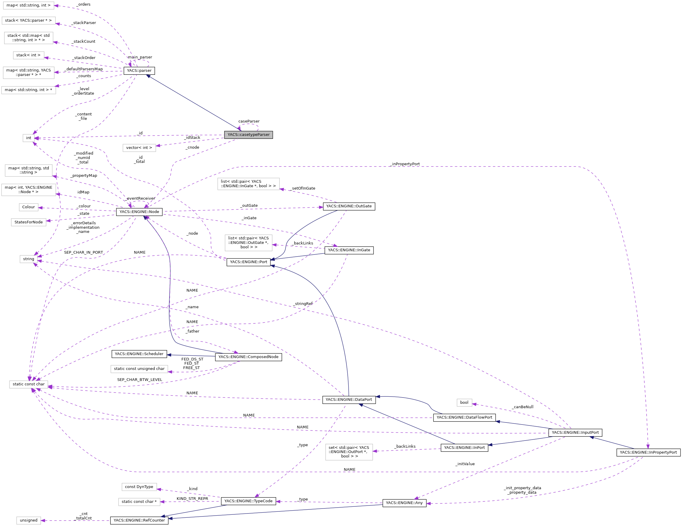
| ENGINE::Node * | _cnode |
| int | _id |
| std::vector< int > | _idStack |
Public Attributes inherited from YACS::parser | |
| std::string | _file |
| std::string | _content |
| std::map< std::string, int > * | _counts |
| std::map< std::string, int > | _orders |
| int | _orderState |
| int | _level |
| std::stack< std::map< std::string, int > * > | _stackCount |
| std::stack< int > | _stackOrder |
| std::map< std::string, parser * > * | _defaultParsersMap |
Static Public Attributes | |
| static casetypeParser | caseParser |
Static Public Attributes inherited from YACS::parser | |
| static parser | main_parser |
| static std::stack< parser * > | _stackParser |
Additional Inherited Members | |
Static Public Member Functions inherited from YACS::parser | |
| static void XMLCALL | start_document (void *data) |
| static void XMLCALL | end_document (void *data) |
| static void XMLCALL | start_element (void *data, const xmlChar *name, const xmlChar **p) |
| static void XMLCALL | end_element (void *data, const xmlChar *name) |
| static void XMLCALL | characters (void *data, const xmlChar *ch, int len) |
| static void XMLCALL | comment (void *data, const xmlChar *value) |
| static void XMLCALL | cdata_block (void *data, const xmlChar *value, int len) |
| static void XMLCALL | warning (void *data, const char *fmt,...) |
| static void XMLCALL | error (void *data, const char *fmt,...) |
| static void XMLCALL | fatal_error (void *data, const char *fmt,...) |
| static void | XML_SetUserData (_xmlParserCtxt *ctxt, parser *par) |
Definition at line 52 of file switchParsers.hxx.
|
virtual |
Definition at line 222 of file switchParsers.hxx.
References _cnode, currentProc, gui.Appli::n, YACS::ENGINE::Proc::names, and YACS::ENGINE::Proc::nodeMap.
Referenced by onEnd().
|
virtual |
Reimplemented from YACS::parser.
Reimplemented in YACS::defaultcasetypeParser.
Definition at line 113 of file switchParsers.hxx.
References yacsorb.CORBAEngineTest::i, id(), and YACS::parser::required().
|
virtual |
Definition at line 194 of file switchParsers.hxx.
References _cnode, currentProc, gui.Appli::n, YACS::ENGINE::Proc::names, and YACS::ENGINE::Proc::nodeMap.
|
virtual |
Definition at line 188 of file switchParsers.hxx.
References _cnode, currentProc, gui.Appli::n, YACS::ENGINE::Proc::names, and YACS::ENGINE::Proc::nodeMap.
Referenced by onEnd().
|
virtual |
Definition at line 128 of file switchParsers.hxx.
References _id, _idStack, currentProc, DEBTRACE, gui.Appli::n, and YACS::ENGINE::Proc::names.
Referenced by buildAttr().
|
virtual |
Definition at line 146 of file switchParsers.hxx.
References _cnode, currentProc, YACS::ENGINE::Proc::inlineMap, gui.Appli::n, YACS::ENGINE::Proc::names, and YACS::ENGINE::Proc::nodeMap.
Referenced by onEnd().
|
virtual |
Definition at line 181 of file switchParsers.hxx.
References _cnode, currentProc, YACS::ENGINE::Proc::inlineMap, gui.Appli::n, YACS::ENGINE::Proc::names, and YACS::ENGINE::Proc::nodeMap.
Referenced by gui.cataitems.ItemNode::addNode(), gui.cataitems.ItemComposedNode::addNode(), gui.Items.ItemComposedNode::addNode(), gui.Items.ItemForLoop::addNode(), gui.CItems.Cell::customEvent(), gui.Items.ItemComposedNode::dblselected(), gui.Items.ItemComposedNode::getChildren(), gui.Items.ItemNode::getChildren(), gui.Items.ItemService::handleCancel(), gui.Items.ItemService::handleSave(), gui.graph.Graph::layout(), gui.CItems.ControlItem::moveBy(), gui.CItems.PortItem::moveBy(), gui.GraphViewer.PortItem::moveBy(), onEnd(), gui.CItems.Cell::selected(), gui.Items.ItemComposedNode::selected(), gui.Items.ItemNode::selected(), and gui.CItems.Cell::tooltip().
|
virtual |
Reimplemented from YACS::parser.
Definition at line 381 of file switchParsers.hxx.
References bloc(), DEBTRACE, forloop(), inline_(), node(), optimizer(), post(), property(), remote(), server(), service(), sinline(), switch_(), and while_().
Reimplemented from YACS::parser.
Definition at line 343 of file switchParsers.hxx.
References YACS::parser::buildAttr(), DEBTRACE, YACS::parser::init(), YACS::parser::main_parser, YACS::parser::maxchoice(), YACS::parser::maxcount(), YACS::parser::pre(), YACS::propertytypeParser::propertyParser, YACS::parser::SetUserDataAndPush(), and YACS::switchtypeParser::switchParser.
|
virtual |
Definition at line 202 of file switchParsers.hxx.
References _cnode, currentProc, gui.Appli::n, YACS::ENGINE::Proc::names, and YACS::ENGINE::Proc::nodeMap.
Referenced by onEnd().
|
virtual |
Definition at line 228 of file switchParsers.hxx.
References _cnode, _id, _idStack, currentProc, DEBTRACE, YACS::parser::minchoice(), YACS::ENGINE::Proc::names, and YACS::switch_t3.
Referenced by onEnd().
|
virtual |
Reimplemented from YACS::parser.
Reimplemented in YACS::defaultcasetypeParser.
Definition at line 123 of file switchParsers.hxx.
|
virtual |
Definition at line 142 of file switchParsers.hxx.
References myprop::_name, myprop::_value, and DEBTRACE.
Referenced by onEnd().
|
virtual |
Definition at line 174 of file switchParsers.hxx.
References _cnode, currentProc, YACS::ENGINE::Proc::inlineMap, gui.Appli::n, YACS::ENGINE::Proc::names, and YACS::ENGINE::Proc::nodeMap.
Referenced by onEnd().
|
virtual |
Definition at line 167 of file switchParsers.hxx.
References _cnode, currentProc, YACS::ENGINE::Proc::inlineMap, gui.Appli::n, YACS::ENGINE::Proc::names, and YACS::ENGINE::Proc::nodeMap.
Referenced by onEnd().
|
virtual |
Definition at line 160 of file switchParsers.hxx.
References _cnode, currentProc, gui.Appli::n, YACS::ENGINE::Proc::names, YACS::ENGINE::Proc::nodeMap, and YACS::ENGINE::Proc::serviceMap.
Referenced by gui.cataitems.ItemService::addNode(), gui.cataitems.ItemService::getChildren(), and onEnd().
|
virtual |
Definition at line 153 of file switchParsers.hxx.
References _cnode, currentProc, gui.Appli::n, YACS::ENGINE::Proc::names, YACS::ENGINE::Proc::nodeMap, and YACS::ENGINE::Proc::serviceMap.
Referenced by onEnd().
|
virtual |
Definition at line 216 of file switchParsers.hxx.
References _cnode, currentProc, gui.Appli::n, YACS::ENGINE::Proc::names, and YACS::ENGINE::Proc::nodeMap.
Referenced by onEnd().
|
virtual |
Definition at line 210 of file switchParsers.hxx.
References _cnode, currentProc, gui.Appli::n, YACS::ENGINE::Proc::names, and YACS::ENGINE::Proc::nodeMap.
Referenced by onEnd().
| ENGINE::Node* YACS::casetypeParser::_cnode |
| int YACS::casetypeParser::_id |
Definition at line 75 of file switchParsers.hxx.
Referenced by id(), post(), pre(), and YACS::defaultcasetypeParser::pre().
| std::vector<int> YACS::casetypeParser::_idStack |
Definition at line 76 of file switchParsers.hxx.
Referenced by id(), post(), and YACS::defaultcasetypeParser::pre().
|
static |
Definition at line 54 of file switchParsers.hxx.
Referenced by YACS::switchtypeParser::onStart().